
第一部分:区别和联系
■区别
市场定位定的是在从事消费活动时所寻求的相似的需求和利益的群体,即什么样的人;
产品定位定的是满足这一相似性需求和利益的产品,即什么样的的产品;
品牌定位定的是与具有相似需求和利益的群体具有强烈共鸣的、在其心智中占有区别于竞争对手的独特的概念,即什么样的诉求;
■联系
定位的一般顺序是先市场定位、后有产品定位、最后是品牌定位,但在实际应用中,因可观条件的因素,三者的顺序可能会调整。

第二部分:如何分别进行定位
■市场定位(消费者市场)
一、定位理论(STP):下面简述主要步骤
市场细分
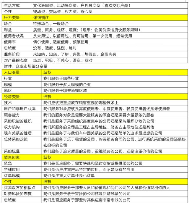
首先确定细分层次:大众化营销、细分营销、补缺营销、本地化营销还是定制营销,然后按照细分变量将消费者分为若干群体单元(细分市场),观察这些消费者细分市场是否呈现不同的需求或产品反馈,一般通过辨别偏好的方式来区分;细分变量包括地理变量、人口变量、态度变量和心理变量,但往往这种细分工作量大且是无效的,因为细分的群体单元不一定具有相似的需求,如年轻、中等收入的购车者,他们的购车需求是不同的,所以在引入细分变量时要对行业具有深入的了解。
市场细分变量如下:


目标市场
进行目标市场的选择,在这个过程中要考虑很多的因素,即目标市场的吸引力、企业的适应性,
市场吸引力指标包括:市场容量、市场增长率、竞争强度、获利能力
最有吸引力的市场细分是市场容量巨大、市场增长率较快且竞争强度不太高的
企业的适应性包括:资源匹配程度

市场地位
即目标市场选择和进入方式
目标市场选择包括:集中在单一的细分市场、有选择的进入、市场专业化、产品专业化和全面覆盖
进入方式包括:逐个进入、全面进入
传统理论的缺点或难点:
难点在于市场细分,或者说细分变量的选择,如何才是有效的细分?满足一下五个条件:
1、可衡量:细分市场的规模、购买力和特性
2、足够大:规模和获利能力
3、可接近:被接近和有效服务
4、可区分:保证细分市场间的需求是明显不同的,即对于某一特定的产品的反应是不同的
5、可操作:能明确制定有效的计划,用于吸引和服务市场
综上,市场定位的内容主要包括:
1、总体市场分析
2、竞争对手分析
3、市场细分
4、目标市场选择
5、经典目标市场和经典目标消费者的特征描述
6、进入目标市场的时间和基本营销策略

■产品定位
产品定位是对目标市场的选择与企业产品结合的过程,也即是将市场定位企业化、产品化的工作。
在谈产品定位之前,首先谈一下品牌定位,由于品牌定位的目的是增加产品价值,品牌的载体是产品,任何伟大的品牌都是通过伟大的产品实现的,所以品牌定位一定要利于产品提取USP(独特利益点),反过来产品定位也要为品牌定位提供必要的支持,如京东商城,品牌宣言“来京东就够了”,那么必须有足够的产品支持;但有时候这些支持是隐性的,比如NIKE,品牌宣言“想做就做”,表面上看与产品不相关,但隐性的产品提示是必须有不断创新的产品。
产品定位的基本原则:
一、适应性原则
包括两方面,一方面要满足消费者的需求,另一方面要适应企业自身的人、财、物等资源配置的条件,以保质保量、及时顺达地到达市场位置。
二、竞争性原则
也称差异化原则,目标市场上可能而且一般是不只一家公司在服务,所以不能一厢情愿,要结合竞争对手产品的情况,包括竞争对手的数量、实力、在目标市场中的地位等来确定,避免定位雷同,以减少竞争中的风险,促进产品销售。
除了现在的行业竞争者,企业还要兼顾潜在进入者、替代产品、供应者和购买者的危险(具体可参照波特五力模型),比如微信对短信的竞争是中国移动所没有警惕的;所以公司更可能被新出现的竞争对手或新技术而不是现有的竞争对手所打败。那么,谁是竞争者?答案是满足消费者需求的公司。
综上,产品定位基本上取决于四个方面:产品、企业、消费者和竞争者,即产品的特性、企业的创新意识、消费者的需求偏爱、竞争对手产品的市场位置,四者协调得当,就能正确地确定产品地位。
产品定位的内容:
1、基本产品类别定位
2、基本产品的档次定位
3、产品构成定位
4、产品功能定位
5、产品线长度决策
6、产品宽度和深度决策
7、产品外形及包装决策
8、产品的USP是什么
9、制定营销组合(4P)及基本营销策略
注:基本战略包括市场领导者战略、市场挑战者战略、市场追随者战略和市场补缺者战略,各个战略的实施侧重点各不相同。

产品定位的关键点是寻找差异性---USP,结合过往经验及相关资料,主要从以下9方面入手:
原料、质量、功能、工艺、设计、概念、时尚、品味、文化
和目标市场的竞争对手就以上9个要素进行对比,找出哪些是未被满足的或可以使本品更加突出的,他对于满足消费者的需求的关键性如何?
举例:
原料差异化:100%纯果汁、无添加
质量差异化:1万次运行无故障
功能差异化:功能更优或更多的功能
工艺差异化:鲜榨比浓缩汁勾兑更健康
设计差异化:外形、包装等,如Pillsbury公司在面粉包装内,附赠面食食品烹调食谱
概念差异化:鲜榨往往比浓缩汁勾兑更健康
时尚差异化:时尚元素的应用,如鞋子中“流苏”的装饰
品味差异化:如星巴克的咖啡
文化差异化:东方树叶的茶文化包装
或者从另外9个方面(表述不同而已,营销管理书里是这样表述的)
样式、属性、一致性、耐久性、可靠性、可维修性、设计、风格、品质
另外,广义的产品差异化,除了产品实体本身,也包括接触产品的渠道、提供的服务、接触的员工及形象;
提醒:此寻找差异化的方法可能与好多文献向背离,或略显不足,主要是因为很多人都把品牌定位的方法拿来来用,是概念的混淆;下面会介绍品牌定位

■品牌定位
很多著作中将品牌定位和品牌资产混淆,品牌资产是建立、保护、强化和提升品牌而在消费者的心智里构建品牌知识的一个系统工程,将品牌定位的概念丰富化、产生更多的基于消费者的正向品牌联想的
由于品牌定位有时与产品相关(产品利益的传播),有时与产品本身无关(概念和认知的传播),所以在进行品牌定位时,有时也会用到产品定位的方法;但要强调一点概念>认知。
另外,与市场定位和产品定位从消费者需求出发不同,品牌定位更倾向于竞争性,因为在确定了产品后,它注定了是以某个品类成员的身份进入消费者的视野,消费者选购时的选择过程是这样的
品类---品牌---产品
所以影响决策的过程就变为品牌间的选择,品牌化的目的是简化购买决策和降低风险,因此显著的差异化(即差异点,具有相关性、独特性和可信性)就成为选择关键(当然还要满足品类相似性的要求),消费者将根据头脑中形成的接触各个品牌而形成的回忆来判断,而消费者的记忆是有限的,如何在品类和品牌间建立强关联就是品牌定位要实现的目标;
还记得前面说的市场定位的概念吧,市场定位是定具有相似需求和利益的人,即目标消费者;品牌定位就是确定一个在目标消费者心智中占据特殊地位的品牌概念(价值主张)所采取的行动,在顾客从事消费活动时该品牌能够被识别、回忆并产生共鸣从而影响其购买决策。

如何进行品牌定位?
一、确定你的品牌个性
第一种:和目标消费者一致或相似的个性,俗话说物以类聚,人以群分,和消费者成为朋友,他才会更愿意接近你;
第二种:和目标消费者形成互补性的个性;
第二种:成为目标消费者努力希望成为的那种人的个性;
第三种:成为消费者崇拜的人的个性;
品牌个性关系未来品牌资产的构建;
按照中国人的传统,将人的个性分为五种:
仁:形容人们具有的优良品行和高洁品质,比如务实、诚实、正直等;
智:形容人们聪慧、沉稳、可靠和成功等品质;
勇:形容强壮、坚韧、勇敢等形象特征;
乐:积极、自信、乐观、时尚的涵义;
雅:涵盖了有品位、有教养、有品位等词汇

二、定位方式
1、开拓性定位:
如果消费者心智中某个有价值的品类定位尚未形成,品牌可以通过品类概念的推广,去开拓和拥有它;
2、细分性定位:
如果消费者心智中的某个品类定位已被别人占据,品牌可以主攻其中的细分市场或强调某样特性,来确立自己的定位
3、补充性定位:
指品牌努力与消费者心智中的优选品牌/产品发生关联,成为补充选择。
4、取代性定位:
如果消费者心智中的品类定位品牌有潜在弱点,新品牌可以由此突破,重新定义它为不当的选择,自己取而代之。

三、定位方式的选择依据取决于你所处的市场地位和要采取的竞争战略
四、依据特劳特定位理论,实现品牌差异化的办法(由于定位就是实现差异化,所以此处列出来)
1、成为第一
开创新品类,是实现品牌差异化首要考虑的方法。当没有人在做,你的新概念将天然地拥有差异化。
关键在于,亮出第一的同时必需带有一个好的概念。
2、产品特性
强调产品特性,是实现差异化的第二选择。每一种品类都可以具有多样的产品特性,其中最重要的特性将赢得最大市场。同时,拥有次重要特性,也可以做到成功区隔。
3、市场领导者
最有号召力的差异化方法。当你在消费者心智中占领了“领导者”的位置,他们会相信你说的任何东西。人们同情失败者,但他们更相信成功者。
关键之处,在于如何表达出你的领导地位。
4、市场传统
如果你呆在市场上的时间已经够长,人们也会认同你。人们会想,你能够生存这么久的时间,一定有你的理由。 “祖传家业”可以是一种差异化的方法,源自于此
5、市场专长
如果专注于某一方面,你可以成为专家。在一个品类里被认为是专家,将有力地表明你比同行做得更好,从而赢得消费者信任。
6、广受欢迎
很多人都不知道自己要买什么,当大多数人选择你的时候,你可以脱颖而出。

7、全线产品
拥有几乎全线的产品阵容,也可以使你从提供更少选择的竞争者中得以区隔。
8、作到最新
把自己定位为品类中的“下一代”,是有力的差异化方法,尤其在高科技领域。消费者喜欢最新,因为在他们眼里,新货总是好过老货。
9、制作方法
有时候,产品的生产过程也可以让你与众不同。手工制作好过机器生产,鲜榨橙汁胜过浓缩橙汁。即使制作成本可能更高,但如果它能创造出差异化,一切都很值得。
10、销售情况
一旦热销,你将热上加热,因为消费者会互相感染。你可以把“我很热销”喊遍整个市场,人们会认为你格外不同。这是一种短期的差异化方法,需要一个跟进的概念。
11、独特情感
最后,定位可以有很多种不同的结果,如何选择才是决定成败的关键。

2019-11-03 10:22:25