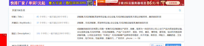
如图:

想要修改首页tdk,有没
有大神帮我看看怎么修改
网站:腾辰数码科技有限公司
选两个词,后面跟公司名字,tdk不可能覆盖全行业,正所谓贪心不足蛇吞象,主要流量来源是长尾词
老铁小编回答:你这标题完全就是关键词排列,可以选择三到四个核心关键词加上你的品牌词作为标题,中间用 - 链接。
讲解器租赁-旅游导览设备-科音达讲解系统-腾辰数码 类似这种就行,具体还得查关键词指数,搜索量级,搜索结果数量,等等来决定核心关键词。
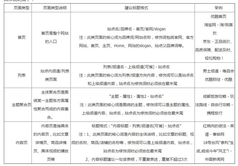
1、明确你的网站的主推核心词;?
2、将主词布局在你的首页标题里,标题通顺可读即可,控制字数,便于搜索展现完整;?
3、整理词库、做好规划、同行参考,百度站长里的标题规范可参考。
明确了词库标题编写就简单些。

自己优着点就好
老铁小编回答:小幅度修改,改动太大对搜索引擎不友好
上一篇:文章页导航指向问题
下一篇:百度链接每天手动能提交几条

2021-03-04 15:38:37