原标题:恺英网络:2020年预盈利1.6亿至2.3亿元
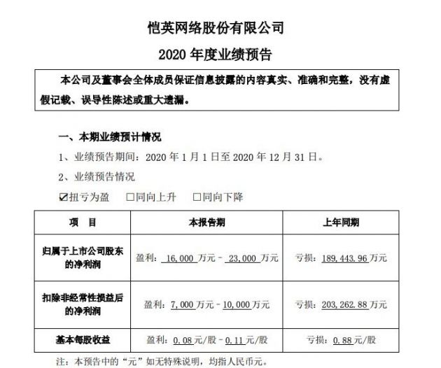
【6cu.com】1月22日消息,恺英网络今日发布业绩预告,称2020年预盈1.6亿元-2.3亿元,相比较下,上年同期公司亏损18.94亿元。

公告称,上年度运营的部分游戏在报告期内进入生命周期后半程,游戏流水降低,新游戏产品在2020年第四季度投入市场,收入贡献尚未显现,以上因素导致报告期收入减少;控股子公司浙江盛和网络业绩同比有所提升;预计2020度非经常性损益对净利润影响约在9000万元至1.3亿元之间。
恺英网络表示,公司预计 2020 度非经常性损益对归属于上市公司股东的净利润影响约在 9,000 万元至 13,000 万元之间。主要的影响因素包括上海恺英与浙江九翎原股东在法院主持下达成调解协议,原确认的或有对价的公允价值增加,相关案件根据实际判决结果转回以前年度计提的预计负债,处置浙江九翎股权转回原确认的 投资损失,委托他人投资或管理资产增加,以及处置长期股权投资产生的损益增加等。

2021-03-06 00:47:08