近期,一则 #李国庆俞渝民事裁定书公布# 的话题冲上热搜,引发网友热议。
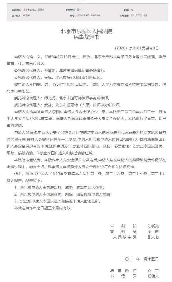
2021 年 1 月 21 日,北京法院审判信息网公布了北京市东城区人民法院就申请人俞渝与被申请人李国庆申请人身安全保护令一案做出的民事裁定书。
这一裁定于 2021 年 1 月 15 日作出——裁定书显示,依照《中华人民共和国反暴力法》相关条例规定:
-
禁止李国庆殴打、威胁、辱骂俞渝;
-
禁止李国庆骚扰、跟踪、独自接触俞渝;
-
禁止李国庆进入和接近俞渝住所。

法院作出人身安全保护令裁定
可以说,「庆渝年」续集又来了!
对于上述裁定,不少网友表示:
就这某人还坚持感情未破裂,啧啧,为了利益真是不择手段……
搞成这样,离婚得了!各奔东西,何必纠缠!
一个离婚案审理这么长时间?都这样了还不能证明感情破裂?感情破裂就判了离婚呗,何必呢。
也有网友对法院裁定书发出了质疑:
两口子,法院判男的不能接触女的,然后又不判他们离婚,这个逻辑也是有点烧脑。
“禁止殴打”这一条出现在判决书里很奇怪呀,难道 “殴打”还需要专门禁止吗?如果没有这份判决书,难道默认是允许殴打的吗???
殴打他人本来就是不可以的,法院这么写是啥意思?
这个裁定书有点儿戏。

不过我们注意到,微博热门法律博主、北京岳成律师事务所高级合伙人昨日发微博称:
这个就是传说中的人身安全保护令。按照法律规定,如果申请人有遭受家庭暴力或者面临家庭暴力现实危险的情形,可以向人民法院申请。

判决书也显示:
申请人俞渝称,申请人身安全保护令时存在的家庭暴力、家庭暴力的现实危险目前仍然存在,并且人身安全保护令一旦到期,俞渝担心李国庆再有出格的行为,因此提出了延长人身安全保护令的申请。
另外法院明确表示,做出这一裁定后,二人的离婚纠纷案件仍然在审理过程中,尚未完结。
当当的故事,始于 25 年前
此情此景,与 25 年前全然不同。
1996 年,李国庆俞渝在美国相遇——那时,俞渝已获得纽约大学工商管理学院金融及国际商务 MBA 学位,有着华尔街背景;而从北大社会学系以优异成绩毕业的李国庆,也已在图书出版领域颇有成就,不仅对国内图书行业的各个环节有了了解,也获得了第一桶金。
据了解,两人从谈恋爱开始就经常一起思考亚马逊的商业模型与传统贸易方式的区别,共同探讨图书行业的赚钱环节。
相识 3 个月后,二人闪婚,在美国生活了整整 10 年的俞渝次年跟随李国庆回国,二人的共同事业也便开始了。
1999 年 11 月,当当正式上线运营。
其实在当当成立不久,就遇上了 2000 年互联网泡沫,但李国庆俞渝夫妻齐心,熬过了这次寒冬。
2003 年,他们做到了盈亏平衡,销售额也上亿;俞渝更是为当当争取了老虎基金 1100 万美元的投资。
2004 年,当当的销售额与西单图书大厦不相上下,占整个在线零售份额的 40%,每年的增长速度保持在 180%。
那年 7 月,当当还经过慎重考虑,放弃了来自亚马逊的并购请求,坚持自主发展。
2005 年 1 月,作为当当联合总裁的李国庆当选为中国书刊发行行业协会副会长。
终于在 2010 年 12 月,当当在美国纽约证券交易所成功上市,成为中国首个完全基于线上业务、在美国上市的 B2C 网上商城,市值超过 16 亿美金,之后当当在 2016 年 9 月完成私有化。

当当的发展有目共睹,在很多人看来这离不开李国庆俞渝这对黄金搭档。
我们此前曾报道,李国庆在访谈节目中回忆起往事时谈到:
为了鼓励我战斗,她曾说,「没有我俞渝也可以有当当,没你李国庆就没有当当」;她也曾说,「咱俩有一天如果不能在一起生活,那么你拿大头,我拿小头」。
我说,不,五五开。
她说,「三七也行,我四你六也行」。
我说不对,你是我老婆,你什么都不干也该拿一半。
当当董事会曾两次决定要将俞渝 “踢出”董事会、当挂名董事长,李国庆也都未执行,他表示:
我觉得我从纽约给人娶过来,多不容易啊!1995、1996 年人家敢嫁我,那时候都还在出国热啊。人家能勇敢地嫁回来,也等于我把人骗回来吧。你说这个公司大了,这时候我拿董事会决议让她回家,我也下不去手。我就是离婚了,也不能让人家离开这个舞台呀。
模范夫妻公开决裂
二人之间的感情从上述例子中可见一斑,不过,公开决裂终究还是发生在了这对模范夫妻身上:
2018 年 1 月 15 日,李国庆收到了一封公司管理层的 “逼宫信”,要求他放手公司业务,但其职务和相关待遇仍会保留。李国庆的说法是,这封信正是俞渝授意写的,随后二人便开始分居了。
2018 年 8 月,当当新增俞渝为执行董事。
2019 年 2 月 20 日,李国庆宣布离开当当网,董事长俞渝兼任公司 CEO。
2019 年 10 月,李国庆再次成为社交媒体平台上被热议的焦点。
当时,腾讯新闻的一期《进击的梦想家》节目当中,李国庆在和主持人回忆起被妻子俞渝 “逼宫”细节时,主持人问 “那个时候会怪她吗?”,李国庆答 “我当然不能原谅,因为她是我老婆”。
主持人随后问:“这感觉就像一颗刺一样(扎在心里)?”
李国庆答道:“不是刺 ......”
在后来的采访手记中,主持人写道:
话未说完,他就似乎使出全身力气,将面前的水杯高高举起,重重地摔在了地上。
这一摔,似乎摔出了所有的愤恨,摔尽了全部的力气,他瘫坐在沙发上一字一顿,“根本不是刺 ...... 怎么突然就变脸了呢?干嘛还用这么阴谋诡计的方式呢?”

值得一提的是,当时李国庆有个目标:开启全新的创业项目 “早晚读书”,用 3-5 年超越当当。
不过在这之后,不论夫妻感情也好、公司职权也罢,事件的走向愈发狗血。
一是朋友圈口水战。
2019 年 10 月 23 日深夜,李国庆发朋友圈表示:
摔杯子引发了外界关注,但实际上在去年 1 月 15 日就已经与俞渝分居,至今已经 21 个月;同时自己是净身出户的。
正因此,一直未出面回应过的俞渝在这条朋友圈下发表了长达两千字的评论;并且,她将李国庆众多 “不为人知的秘密”公诸于世,声称 “要抓破李国庆的脸”。
随后李国庆火速在微博上给俞渝发了一份 “离婚邀请函”。

二是上门抢公章。
2020 年 4 月 26 日,李国庆率领几个大汉到当当网办公地点抢当当的公章和财务章;不仅如此,李国庆还张贴了一份所谓的 "告当当全体员工书",称俞渝仅为当当网董事,无任何职权。
当天下午 4 点左右,当当网针对媒体发布声明称:
4 月 26 日早间,李国庆伙同 5 人,闯入当当网办公区,抢走几十枚公章、财务章,公司已经报警。当当网以及关联公司公章、财务专用章失控期间,任何人使用该公章、财务专用章签订的任何合同、协议以及具有合同性质的文件或其他任何书面文件,公司将不予承认。公章、财务章、财务部门章即日作废。
三是闯当当撬保险柜。
2020 年 7 月 7 日早间,当当网官方微博发布声明称,李国庆再次诉诸武力,带二十多人,清晨强行进入当当,撬开多处保险柜,拿走资料。
对此李国庆回应称:
当当董事长李国庆携董事及代理 CEO、政府事务副总、人力资源副总、市场副总、财务法务副总等依法(股东会决议,董事会决议,公司章程)接管当当并开始办公。希望俞渝配合交接。相信司法公正。

如今,法院下达了人身安全保护令,但二人之间的闹剧或许还在继续。
在百科上,有个词条叫「庆渝年」,其定义是:
庆渝年,是指李国庆、俞渝从模范夫妻,到公开决裂,李国庆与俞渝两人创办的当当,伴随两人的 “夺权”在舆论潮流中起伏跌宕。
最后一问:对于「庆渝年」,你怎么看?

2021-03-07 09:20:27