百度要求全行业强制切换成基木鱼,有做竞价的搜外小伙伴,也收到这样的通知吗?

百度在干啥那了
老铁小编回答:是的 真的恶心,我的一个账号他给我做了基木鱼 页面好难看 要我把专业的移动端换成基木鱼
老铁小编回答:吃香是越来越难看了
老铁小编回答:这是走向深渊的第一步吗?垄断措施的第一步吗?
老铁小编回答:都在圈流量,流量越来越难。
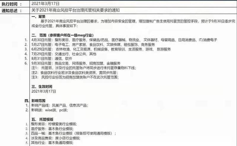
老铁小编回答:1、物流和医疗行业去年都已经切换完毕,强制使用百度自己的域名的基木鱼建站;
2、单薄的模板,只能做展现广告,提升不了太多用户体验;
3、基木鱼建站的竞价页,爱番番不能主动邀请,之前自己站做竞价推广,还能要求竞价用户主动沟通,用这个建站,用户不点沟通,也沟通不了,只能看到用户进来,又离开,沟通率也下滑;
4、看来百度竞价这个操作已经慢慢铺开,全行业只能用百度自家建站系统搭建推广页,一些个别功能强大的站应该不会被替换,只替换展示站。
ps:做竞价没办法,强制执行,最终该替换还是被替换。
资本的吃相往往是最难看的
老铁小编回答:百度又折腾了
老铁小编回答:现在百度不跟谷歌走了 数据要自己收着 强制你用基木鱼
老铁小编回答:这有意思,这是看第三方的太赚钱了,打算把他们的客户全抢掉给自己赚钱啊
老铁小编回答:这样的话,那客户自己的站不就废了?百度这是天天闹事啊

2021-03-24 18:25:13