
就在本月,复旦团队研发的国内首款无线脑机接口芯片,在第八届中国(上海)国际技术进出口交易会上,摘取了“镇馆之宝”的桂冠。而在此前,这款芯片还在 IEEE 举办的国际顶会上获得了“最佳论文奖”称号。
以这项获得国内外认可的研究成果为例,复旦大学已成为中国芯片半导体产业的前沿技术攻关的中坚力量。这背后,是历时半个多世纪的积累与沉淀。

▲复旦大学国内首款无线脑机接口芯片演示
距今约 63 年前的 1958 年,复旦大学成立了半导体物理专业,后者成为微电子学院的前身。随后几十年间,复旦学子与出身其他高校的人才一道,铸就中国集成电路产业的点滴成长。
至今,芯东西不完全统计,发现国内芯片半导体产业的 11 位领军人物出身复旦,涉及 13 家企业、其中不乏细分领域龙头。
我们通过梳理公开信息,挖掘半个多世纪前的半导体建设故事,以便还原这张“复旦大学造芯图谱”。
01. 从五十年代说起:新中国首位女大学校长奠基
复旦大学的芯片半导体建设的故事,可以追溯到新中国成立初期。彼时,国内教育行业百废待兴,存在学科建设不全、师资力量短缺等种种难题。
距今整 70 年的 1951 年,全国高校院系借鉴苏联模式进行调整,原复旦大学、交通大学、同济大学、浙江大学、沪江大学、大同大学等校物理系师生合并,形成新的复旦大学物理系。
同样在那一年,拿到了麻省理工大学物理学博士学位的谢希德,正想方设法筹划由美回国,为新中国的建设出份力。1952 年,谢希德取道英国,得以辗转回国,任教于整合完毕的复旦大学物理系。
正是这位怀抱报国理想的海归奇女子、日后的新中国首位女大学校长,与诸位同事和学生一起,完成了复旦大学半导体学科的拓荒。

▲新中国首位女校长、原复旦大学校长谢希德
1952 年起,4 年的时间里,谢希德先后主讲固体物理学、量子力学等 6 门基础课和专业课,并亲自编写了教材讲义。
1958 年,谢希德牵头,在复旦创办了半导体物理专业。同年,谢希德与北大教授黄昆共同编写的《半导体物理学》问世,为国内半导体物理专业学生和研究人员提供了标准教材和基本参考书。随后几年,谢希德还与复旦物理系教授方俊鑫合作编写了《固体物理学(上下册)》、推动了复旦现代物理研究所的成立等。1983 年到 1988 年,谢希德就任为复旦大学校长,也是新中国成立以来首位女大学校长。
在谢希德周围,还有许多与其共事的教研人员,同样为复旦大学半导体学科的建设贡献力量。

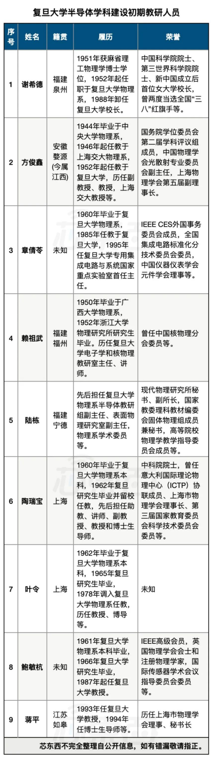
▲复旦大学半导体学科建设初期教研人员(芯东西不完全整理)
比如,谢希德担任校长期间,复旦大学教授章倩苓负责推动成立专用集成电路与系统国家重点实验室。该实验室在 1989 年经国家计委批准建设,并于 1995 年 9 月正式通过国家验收,至今仍是我国唯一的专门从事集成电路设计研究的国家重点实验室。
1956 年,赖祖武教授带领复旦大学电子学实验室,试制成功复旦 601 型电子模拟计算机,这亦是国内首先报道的第一台电子模拟计算机。
陆栋教授曾受谢希德委托,与方俊鑫教授共同编写《固体物理学》。2002 年修订《固体物理学》第二版时,陆栋教授用一个月的时间补充了有关微米和纳米技术的章节,精准“押中”了 21 世界固体物理学界的一大重要发展方向。
在这些优秀教研人员的培养下,复旦大学半导体学科建设初期即培养出一批优秀学子,并对学科建设形成了良性的反哺。
比如,鲍敏杭和蒋平在复旦大学就读本科时,就加入谢希德理论组;本科毕业后又先后考取了谢希德的研究生,最终均成为复旦大学物理学教授。
02. 历经半个多世纪风雨,建设五大直属院系及多个科研机构
基于谢希德等先辈、前辈的付出,目前,复旦大学形成了完整的芯片半导体学科布局。芯东西梳理发现,目前复旦大学有五大直属院系开设了芯片半导体相关课程,另建设有芯片半导体相关的国家重点实验室、国家制造业创新中心等科研机构。
1952 年整合形成的复旦大学物理系发展至今,拥有国家一级重点学科、国家双一流建设学科、上海市高峰学科,建有“应用表明物理国家重点实验室”、“物质计算科学教育部重点实验室”和“微纳光子结构教育部重点实验室”等。
以谢希德在 1958 年牵头创立的半导体物理专业为前身,复旦大学在 2013 年成立了微电子学院,设有“微电子学与固体电子学”和“集成电路与系统设计”两个二级学科。
基于 1982 年重建的电子工程系、1954 年设立的光学学科、1975 年建立的计算机科学系,复旦大学在 2000 年组建了信息科学与工程学院。信息科学与工程学院现有“四系一中心”,分别为电子工程系、光科学与工程系、通信科学与工程系、光源与照明工程系及微纳系统中心。
复旦大学目前还拥有类脑芯片与片上智能系统研究院和芯片与系统前沿技术研究院,分别致力于深度学习、后摩尔电子器件等方向的技术研发。
除去上述直属院系,复旦大学还建设有国家集成电路创新中心、长三角集成电路设计与制造协同创新中心、计算神经科学与类脑智能教育部重点实验室等芯片半导体科研机构。

▲复旦大学微电子楼
凭借在集成电路人才培养方面的深厚积淀,复旦大学已成为国内半导体学科建设创新的前沿“阵地”。
2019 年,复旦大学发布公告,宣布在全国率先开展“集成电路科学与工程”一级学科试点,并牵头完成国内首个“集成电路科学与工程”一级学科方案。
到了 2020 年 12 月 30 日,国务院学位委员会、教育部正式发布关于设置“交叉学科”门类、“集成电路科学与工程”和“国家安全学”一级学科的通知。

▲2020 年 12 月 30 日公告,集成电路正式成为一级学科
03. 已有 13 家“复旦系”芯片企业不乏细分领域龙头
在构建产业内循环重要性日益凸显、国产化替代成为重点任务的今天,复旦大学培养出的学子正在产业链中发挥着重要作用。
芯东西通过梳理公开信息,挖掘到 11 位芯片半导体产业领军人物出身复旦,涉及 13 家芯片半导体企业、遍布半导体产业链上中下游、其中不乏细分领域中的领先企业。
比如,目前,华大九天是中国本土唯一一家可提供芯片设计全流程 EDA 工具的厂商;沪硅产业是中国最大的半导体硅片制造企业,也是中国大陆率先实现 300mm 半导体硅片规模化销售的企业。
11 位复旦背景的芯片半导体企业领军人物,曾分别在复旦大学就读微电子学、物理学、半导体材料、电子工程等专业;目前正就职于、或曾任职于 13 家芯片半导体企业,其中 8 位高管为企业创始团队成员。

▲11 位复旦系芯片半导体领军人物汇总
11 位复旦系芯片领军人物及所在公司渊源
1、石磊 通富微电 CEO
13 家芯片半导体企业中,成立时间最早的是 1997 年成立的通富微电,由复旦大学博士石磊担任 CEO。
石磊还是高级工程师、国务院特殊津贴专家、科技部创新型领军人才,担任国家认定企业技术中心主任、江苏省集成电路先进封装测试重点实验室主任、中国集成电路封测产业链技术创新联盟常务副理事长等社会职位。

▲石磊 通富微电 CEO(图源:通富微电官网)
2、蒋国兴 复旦微电子董事长
复旦微电子目前由复旦计算器科学系学士蒋国兴担任董事长,复旦大学还对该公司有间接持股。
蒋国兴亦为教授级高级工程师,曾任上海复旦复华科技股份有限公司副董事长兼总经理、上海复旦张江生物医药股份有限公司非执行董事等职位。

▲蒋国兴 复旦微电子董事长(图源网络)
3、张韵东 中星微董事长兼 CEO
中星微电子现任董事长兼 CEO 张韵东,1991 年在复旦大学获得了微电子学硕士学位。随后,张韵东先后在珠海亚力、Avance Logic 等公司从事芯片设计工作,并于 1996 年联合创立了音频解决方案企业 T-Square Design。
到了 2001 年,张韵东以联合创始人的身份加入了中星微电子。经过约 20 年的发展,中星微的业务范围已经逐步从 PC 摄像头芯片,扩展到安防芯片、嵌入式人工智能芯片等。

▲张韵东 中星微董事长兼 CEO(图源网络)
4、王庆宇 新傲科技 CEO 兼上海硅产业集团执行副总裁
2016 年 1 月起,拥有复旦大学物理学学士、物理化学博士学位的王庆宇加入新傲科技担任 CEO,并从 2019 年 4 月起兼任硅产业集团执行副总裁。
此前,王庆宇还曾担任过上海先进半导体总裁和执行董事、中芯国际资深经理及资深运营副总裁的特别助理等职位。

▲王庆宇 新傲科技 CEO 兼上海硅产业集团执行副总裁(图源:新傲科技官网)
5、徐栋麟 锐迪科初创成员、亮牛半导体创始成员兼 CTO
射频 IC 设计企业锐迪科初创成员、物联网芯片企业亮牛半导体创始成员兼 CTO 徐栋麟同样毕业于复旦大学。
2014 年,清华控股下属企业紫光集团完成了对锐迪科的收购;2018 年,展讯通信与锐迪科宣布合并为紫光展锐;目前,紫光展锐已成为中国排名前列的 IC 设计公司之一。2016 年成立的亮牛半导体深耕物联网领域,主营 WiFi+MCU 芯片。
6、刘伟平 华大九天初创成员、董事长
国产 EDA 软件龙头华大九天的创始成员、现任董事长刘伟平获得了复旦大学微电子学硕士学位。
早在上世纪八十年代,刘伟平就曾参与我国首套集成电路计算机辅助设计系统“熊猫系统”的研发工作。2009 年,刘伟平牵头创立了华大九天,目前华大九天正在推进深交所创业板上市计划。

▲刘伟平 华大九天初创成员、董事长(图源网络)
7、孙臻 矽睿董事兼 CEO
MEMS 智能传感器企业矽睿的董事兼 CEO 孙臻是复旦大学微电子学专业毕业生。
加入矽睿前,孙臻曾在上海先进半导体历任销售总监、副总裁、COO 等职务,在上海贝岭微电子担任 CEO 等。

▲孙臻 矽睿董事兼 CEO(图源:矽睿官网)
8、卢煜旻 矽杰微创始人、董事长
毫米波汽车雷达芯片企业矽杰微的创始人、现任董事长卢煜旻是复旦大学半导体材料专业最早的几批学生之一。
在 2014 年创立矽杰微之前,卢煜旻积累了约 10 年的海外集成电路行业工作经验。

▲卢煜旻 矽杰微创始人、董事长(图源网络)
9、牛昕宇 鲲云联合创始人兼 CEO
AI 芯片企业鲲云的联合创始人兼 CEO 牛昕宇在从复旦大学电子系本科毕业后,又前往英国帝国理工学院继续深造,并于 2017 年联合创立了鲲云。
目前,鲲云已与英特尔、浪潮、戴尔等多家行业领先企业达成了合作。

▲牛昕宇 鲲云联合创始人兼 CEO
10、刘石 移芯通信创始人、董事长兼总经理
2000 年,刘石以优异的专业课成绩从复旦大学电子工程系毕业,并先后任职于华为、展讯、Marvell 等企业。2017 年,刘石面向蜂窝物联网芯片市场,创办了移芯通信。
据企业征信机构企查查公开信息显示,2020 年,移芯通信完成了数亿人民币的 B 轮融资。

▲刘石 移芯通信创始人、董事长兼总经理(图源网络)
11、张亚林 燧原科技创始成员、COO
2018 年,复旦大学电子工程系毕业生张亚林联合创立了 AI 芯片创企燧原科技,目前张亚林担任公司 COO。
成立至今,燧原科技快速研发并推出产品,2020 年 12 月推出了首款云端推理计算卡“云燧 i10”及推理引擎“鉴算 TopsInference”。其中,云燧 i10 FP32 算力可达 17.6TFLOPS,最大功耗仅为 150W,在主流 AI 模型中的性能表现均超过 GPU 竞品。

▲张亚林 燧原科技创始成员、COO
在 2021 年 3 月举办的“复旦大学集成电路行业校友论坛”上,复旦大学微电子学院副院长闫娜分享,目前,复旦大学微电子学院共有在读学生 1369 人。或许在未来,这 1369 名在读学子中,还将诞生更多中国芯片创业新星。
04. 结语:内循环建设过程中,产学界需联动
如果说近期的“缺芯”危机是全球半导体行业面临的阵痛,那么 IC 产业人才的紧缺,或许可以称为我国半导体行业将长期面临的难题。
翻开最新一版《中国集成电路产业人才白皮书》,里面赫然写道,我国集成电路人才在供给总量上仍显不足,也存在结构性失衡问题。
而要解决这一问题,还需产学研界形成良好的协同,复旦大学等各大高校成为孕育芯片人才的前沿阵地。
相信随着今年 1 月份,集成电路专业正式被设为一级学科,集成电路产业人才力量将能进一步加强,驱动产业内循环加速形成。

2021-04-30 16:26:03