华为:由于缺乏规范的表述和统一的口径,导致内部理解不一致、对外说法不一致,容易引起混淆。为了规范鸿蒙沟通口径,现发布如下



.
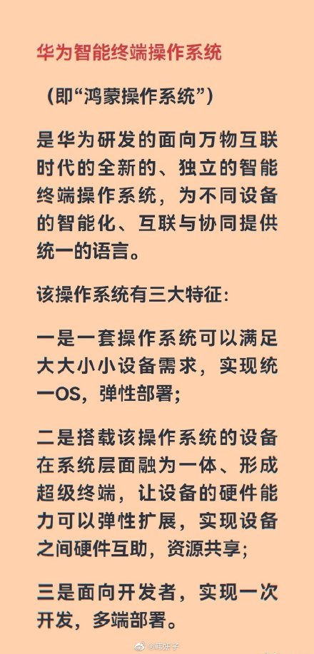
统一口径】华为总裁办昨天发布了题为《关于规范HarmonyOS沟通口径的通知》的内部邮件,有轮值董事长徐直军签发,由华为最高层对鸿蒙OS进行统一定调。
6月2日讯 华为发布全新Harmony OS操作系统,华为消费者业务,软件部总裁王成录表示,目前除了鸿蒙操作系统外,没有一个系统可以实现全面覆盖。(来源:快科技)



.统一口径】华为总裁办昨天发布了题为《关于规范HarmonyOS沟通口径的通知》的内部邮件,有轮值董事长徐直军签发,由华为最高层对鸿蒙OS进行统一定调。
6月2日讯 华为发布全新Harmony OS操作系统,华为消费者业务,软件部总裁王成录表示,目前除了鸿蒙操作系统外,没有一个系统可以实现全面覆盖。(来源:快科技)

2021-06-05 09:13:28