2020 年初,一场突如其来的黑天鹅事件,让社区团购成为了整个互联网圈里最火爆的概念。居家封闭的情况,严重影响到了用户的日常生活,而社区团购的存在,则有效缓解了居民们的采购需求。为了在本地生活赛道占得先机,各大互联网巨头纷纷入局,一时间,社区团购似乎成为了中国消费市场的“香饽饽”。
然而,社区团购说到底打的还是价格战。看似热火朝天的景象,乱象丛生。为了遏制社区团购低价倾销、阴阳合同等乱象,有关部门在去年年末出台多项政策。在有关部门的监管下,各家平台纷纷叫停补贴大战。从炙热到“平静”,社区团购只用了不到一年的时间。
看似平静的表面下,其实已经暗流涌动。7 月 7 日晚间,苏州鲜橙科技有限公司发布公告称,因近几年经营不善,虽经历多方努力,仍无法摆脱经营困境,因此申请破产。而就在一天前,该公司的主营业务“同程生活”才刚刚宣布更名为“蜜橙生活”,宣布将进一步加大投入。这也是自 2020 年来,国内倒下的第一家社区团购公司。

作为最早进入社区团购领域的平台之一,同程生活曾经一度做到行业第二的位置,在早期社区团购市场仅次于兴盛优选。在互联网巨头进入社区团购战场之后,中小社区团购玩家们迎来了一轮新的洗牌。同程生活的倒下,意味着社区团购领域的竞争已经逐渐明朗,一个万亿规模的市场正式开启了淘汰赛。
欠债两亿,无力回天
对于去年才开始接触社区团购的人来说,同程生活 可能是一个比较陌生的名字。事实上,同程生活可以说是社区团购市场里面最早的玩家之一。早在 2018 年 1 月,同程集团就成立了苏州鲜橙科技有限公司,并建立了社区生鲜电商平台“同程生活”,主打“生鲜电子商务 + 冷链宅配”服务。

2018 年 8 月,同程生活正式以“社区团购”为落地场景进行运营,以苏州为据点,向无锡、常州、南京、南通等周边城市发展。依靠起步快、补贴高、范围广的优势,同程生活早期发展可谓顺风顺水,很快就建立起来一定的名声。
运营状况良好的同程生活,自然不愿意将市场局限在江苏等地。为了扩大自己的经营范围,同程生活开启了疯狂的并购之旅。2018 年 12 月,同程生活宣布并购广州千鲜汇;2019 年 8 月,考拉精选并入同程生活;2020 年 7 月,同程生活与邻邻壹宣布完成合并。通过数次并购,同程生活成功在华东、华南、西南等全国多地扩张。

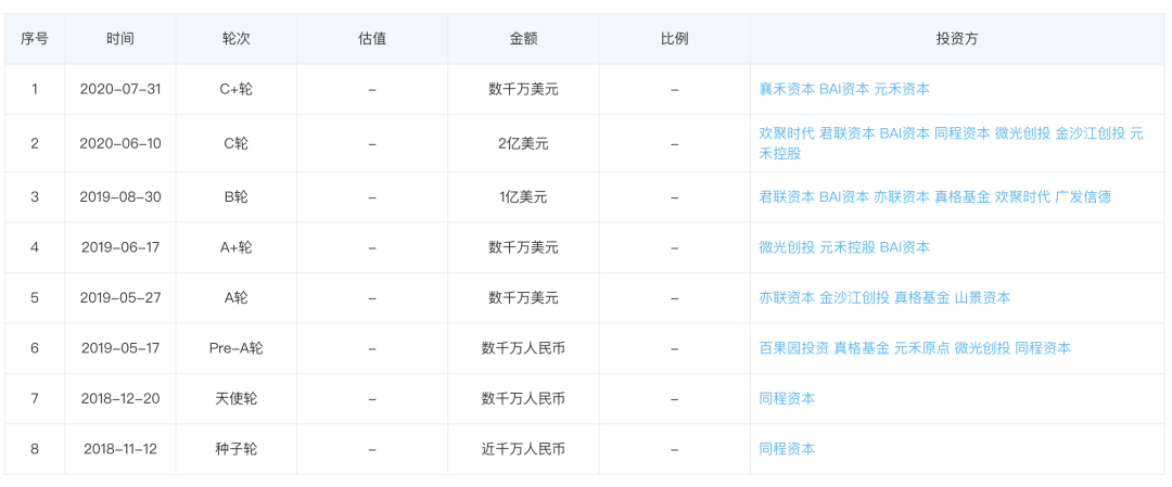
同程生活的卖相看起来确实很不错,这也使其备受投资者的青睐。2018 年-2020 年间,同程生活曾经先后获得 8 轮融资,投后估值约 10 亿美元。此时的同程生活,与兴盛优选、十荟团被业内人士并称为“老三团”。

至此,事情开始急转直下。突如其来的新冠疫情,让社区团购需求大幅增长。美团、拼多多、滴滴等互联网巨头相继进入社区团购领域,补贴大战一触即发。各种低价补贴的活动,打乱了传统社区团购平台的步伐。在资本的拥护下,互联网巨头们后来居上,成功抢走了大部分用户和订单量。
尽管国家后续出台政策,阻止了社区团购低价倾销现象的进一步蔓延,但是在经过巨头轮番轰炸后,行业内的中小玩家们已经失去了过往的优势。面对行业的变化和巨头的压力,同程生活作出了很多调整,比如取消成团的入门门槛,比如入驻抖音,开启了直播运营的业务板块,但是最终都没有起到太好的效果。

据报道,过去一个季度,同程生活的单量相比高峰期已经跌去 60% 以上。单量下滑带来的资金紧张,挤压了同程生活的现金流,最终导致其破产。目前,同程生活拖欠了供应商近 2 亿元货款。有不少供应商在知乎上求助,在线下奔波希望讨回货款,可惜仍然没有结果。

不仅同程生活,一些中小玩家,纷纷显得有些力不从心。刚刚获得近 30 亿美元融资的兴盛优选姑且不谈,同为“老三团”的十荟团,在上个月已经第二次因为低价倾销遭到市场监管总局的处分。作为曾获阿里战略投资的创业公司,十荟团可能很难逃脱被并购、整合的结果。至于其他中小玩家,更是在公司裁员、高管离职、缩小业务范围的过程中,默默消失。
巨头混战的社区团购
如今的社区团购市场,已经来到各互联网巨头对峙的战国时代。一方面,原本就在这条赛道上面竞走的中小玩家,已经越来越力不从心。除了其中部分精英能够找到倚仗,背靠大树好乘凉外,大部分的中小玩家都会重蹈同程生活覆辙,被并购/破产重组。
另一方面,美团、滴滴、拼多多这三家在疫情初期踏入社区团购市场的互联网巨头,在发展上占尽先机。美团优选、多多买菜与橙心优选已经成功占据着我国国内大部分市场份额,他们也被认为是目前社区团购赛道最具竞争力的玩家,并且有逐渐成为“三足鼎立”的趋势。
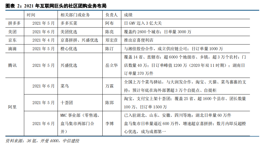
如今,多多买菜已经成功进入 200 多个城市,其中包括上海,业务日 GMV 已经迈入 3 亿大关。橙心优选精心选择其他企业渗透不多的西南地区做文章,借助滴滴出行持续引流,现在日订单已经突破千万水平。根据财报显示,美团优选第一季度已经覆盖全国超 2600 个市镇,日订单量达到 3000 万,持续扎根下沉市场。

相对于最早进入社区团购的创业者,以及带着大量资金人力进入的多多买菜、美团优选与橙心优选,传统豪强京东、阿里巴巴的社区团购业务展开显得有点慢。去年 12 月,京东上线了主打社区团购的“京喜拼拼”小程序;今年 3 月,阿里巴巴成立了聚焦社区团购业务的 MMC 事业群,将已有近 300 万日均件单量的盒马集市与零售通的社区团购业务进行整合。

然而,阿里京东的动作还是晚了一些。去年 12 月 22 日,国家市场监管总局联合商务部组织召开规范社区团购秩序行政指导会,要求互联网企业要严格规范社区团购经营行为,明确“不得以低于成本的价格倾销商品”等经营红线。此时,阿里京东的社区团购业务都还未展开。
国家严控政策的出台,导致阿里和京东不能像美团、拼多多和滴滴一样大规模补贴获客。在美团、滴滴、拼多多牢牢控制住用户群体的情况下,阿里京东确实很难扩展出去。各自投资的中小玩家,似乎成为了破局的关键。错过了第一波热度的阿里京东,心里或许都有着同一个问题,“现在上车还来得及吗?”
最终只有两个赢家?
小雷认为,社区团购的需求是真实存在的。目前国内疫情已经得到控制,我们平日里上街买菜也不用再像去年一样全副武装。即便如此,很多人还是会通过社区团购小程序买菜。毕竟社区团购不只便宜这样一个优点,团购速度、提货便捷、菜品种类这些方面也是很多人选择社区团购的原因。
根据前瞻产业研究院整理的《2020 社区团购白皮书》,我们可以看到,通过两年时间的快速发展,社区团购市场在 2019 年规模达 500 亿元,较 2018 年增加了 255 亿元,在新冠疫情的影响下,2020 年社区团购市场规模达到 890 亿元,预计将在 2021 年发展为千亿级市场。在社区居民基本养成线上拼团的消费习惯后,社区团购要说“凉凉”还为时尚早。

当然,我们不能忽视社区团购存在的一些问题。过度依赖低价竞争,使得这份原本利润就单薄的生意,更找不到利润空间来搞基础建设。与此同时,线下商家也受到线上低价竞争的影响,产品卖不出去,导致线下小型商铺纷纷倒闭,这也是国家市场监管总局重拳出击的根本原因。
在一分钱补贴被控制后,社区团购平台的拉新效率自然降低。社区团购平台接下来要做的,就是应该认真思考怎么继续留住并发展更多用户。重视基础建设,提升配送效率;完善冷链物流,确保产品新鲜;丰富菜品种类,提供一站式的购买服务。只有完善这些体验,才能在这种情况下留住消费者。
在盈利空间如此单薄的情况下,只有手持巨款的互联网巨头,才能投资进行基础建设,继续厮杀下去。拼多多在社区团购业务上投入约 60 亿元,美团投入约 100 亿元,而阿里更是要在这项业务上投资 200 亿元。长远看来,社区团购终将是一场巨头之间的战争,下一个退出战场的社区团购公司会是谁呢?

2021-07-08 21:19:09