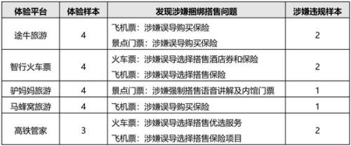
中新网客户端北京10月17日电(谢艺观)北京市消协16日发布的互联网消费捆绑搭售问题调查结果显示,途牛旅游、驴妈妈旅游、马蜂窝旅游和智行火车票、高铁管家均被发现有捆绑搭售问题。
北京市消协此次体验调查选取26个与百姓生活密切相关的互联网平台作为体验对象,其中包括10个在线旅游平台、8个网络票务平台、6个网络购物平台和2个网络餐饮平台。
体验调查发现,在线旅游行业的捆绑搭售问题相对突出,没有发现其它互联网企业存在明显捆绑搭售问题。

弱化无搭售选项
部分在线旅游企业明显突出搭售选项、弱化无搭售选项,涉嫌误导消费者。
体验人员在智行平台和高铁管家平台体验预订火车票和飞机票时,发现绑定了收费项目的预订选项,不仅颜色醒目而且字号较大;而没有绑定收费项目的预订选项,不仅颜色很淡而且字号较小。
体验人员在途牛平台体验预订飞机票和在智行平台体验预订火车票时,弹出的推荐保险页面,“购买保险”选项的颜色醒目且字号较大,“不购买保险”选项的颜色较淡且字号较小。
只提供捆绑搭售选项
部分在线旅游企业只提供捆绑搭售选项涉嫌强制消费,或利用模糊语言误导消费者。
体验人员在驴妈妈平台体验预订景点门票时,发现故宫门票均绑定了内馆门票、导览、讲解等收费项目,没有单卖的故宫门票供选择,涉嫌强制消费。
在马蜂窝平台体验预订机票时,发现用“安心出行”代替“购买保险”;在途牛平台体验预订机票时,用“买份放心”代替“购买保险”。
北京市消协称,这些表述语言模糊,意思不够明确,且带有较强的暗示,涉嫌误导消费者。

“十一”国庆假期,正值广西桂林市龙胜各族自治县龙脊梯田稻谷成熟时节,吸引众多游客旅游观光。 潘志祥 摄
变相诱导选择收费项目
体验调查还发现,部分在线旅游企业涉嫌诱导选择收费项目、制消费范围等方式变相捆绑搭售商品或服务。
体验人员在途牛、智行、去哪儿、驴妈妈、高铁管家等平台体验预订火车票时,如果选择不购买或取消绑定收费项目,均会出现“出票慢,可能需要排队”、“排队出票”等提示内容,提示不选择收费项目就会出票较慢,涉嫌变相诱导选择收费项目。
体验人员在途牛平台体验预订景点门票时,没有绑定收费项目的故宫门票只能当天或提前几天预订,而绑定了收费项目的故宫门票却可以提前较长时间预订。
预订界面不提示搭售商品收费信息
体验调查结果显示,在高铁管家体验预订火车票时,选择“立即预订”只提示“VIP优享,极速出票”,没有提示具体收费信息,点击进去后才发现绑定了30元VIP优享服务。
在高铁管家平台体验预订机票时,选择“普通预订”后会弹出保险页面,有“暂不需要”和“添加保险”两个选项,但没有提示添加保险需要收取多少费用,点击“添加保险”后才发现需要收取30元。
在智行平台体验预订火车票时,“立即预订”选项只提示“7*24小时服务”,没有提示具体收费信息,点击进去后才发现绑定了30元酒店券。此外,不少在线旅游平台预订机票或火车票时弹出的保险页面,一般都是用灰色小字提示收费价格。
北京市消协表示,消费者在网上购买商品或服务时,应仔细查看相关说明资料,尽量避免因不小心或识别不清而选择了不需要的搭售商品或服务。遇到违法违规的捆绑搭售问题时,要及时保存好相关证据,向有关部门投诉举报,依法维护自己的合法权益。

2019-10-17 14:06:35