第2641期文化产业评论
你是否曾把自己视频平台的会员共享给他人?随着在线视频网站用户数量的不断增加,共享密码所带来的矛盾也愈发突出,这也将给在线视频平台带来巨大的损失。在此之下,他们将会以怎样的措施,来应对这场旷日持久的共享密码攻防战呢?
作者 | 安福双
来源 | 文化产业评论
正文共计4357字|预计阅读时间13分钟
11月14日,拥有诸多IP的文娱巨头迪士尼旗下的在线视频服务Disney+全球上线,当日就收获1000万个注册用户,火爆程度可见一斑。Disney+的订阅费用是6.99美元/月,比奈飞的9.9美元/月便宜不少。最关键的是Disney+有大量独家原创内容,比如《复仇者联盟》系列电影、《狮子王》和《白雪公主》等经典动画。迪士尼、苹果今年都加入了流媒体大战,让这个行业的竞争白热化。
不过,迪士尼的服务器宕机、用户账户被黑客窃取等一系列问题开始出现。
还有一个大问题:共享密码,把自己的付费购买的会员账号和密码分享给其他人,就像把书籍借给其他人看一样。这个问题不仅是迪士尼、奈飞要面对的,也是腾讯视频、爱奇艺、优酷等所有在线视频平台要面对的。
合法还是违法?
首先,共享密码这种行为从法律上如何界定?是合法的还是违法的呢?
1986年,美国国会制定了《美国计算机欺诈和滥用法》 ,规定经授权访问受保护的计算机,属于犯罪行为。
2011年,田纳西州通过了一项法律,将用户共享流媒体帐户密码的行为定为非法。
2016年,美国上诉法院裁定,根据旨在打击黑客入侵的法律《美国计算机欺诈和滥用法》,共享密码应受到惩罚。
这起案件的主角是大卫。大卫曾经是光辉国际公司的一名员工,职位是猎头。2004年,大卫从公司离职,创建了一家新公司。他雇佣了1名前同事,使用光辉国际现员工的账户密码从光辉国际的数据库中下载信息,用于新公司的业务。
法院认为,大卫离职前的数据库访问权限已被撤销,现在使用现员工的密码来访问数据库,是未经授权的行为,泄露密码的光辉国际员工也是未经授权的。
按照这个逻辑,迪士尼+、奈飞等在线视频的用户如果要将密码共享给朋友,必须得到迪士尼+或奈飞的授权。根据该裁决,任何未经数据持有人授权共享密码的人都可能违反《美国计算机欺诈和滥用法》。
在线视频网站的会员,虽然交费了,但是只是获得了视频数据库的访问权和使用权,并没有任何所有权。所以,是否共享密码、共享给谁得由数据拥有者—在线视频网站来决定。
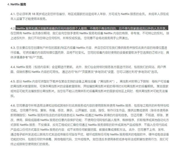
奈飞在网站上的《Netflix 使用条款》中第四部分有详细的说明:
在您拥有 Netflix 会员身份期间,我们会向您授予使用 Netflix 服务和观看 Netflix 内容的有限、非专属、不可转让的权利。除上述权利外,我们不向您转让任何权利、所有权或权益。
腾讯视频在《腾讯视频VIP会员服务协议》里面也写的很清楚:
您仅拥有合法获得的腾讯视频VIP会员帐号下积分、虚拟积分商品、VIP会员服务、虚拟社区商品等服务和产品的使用权,上述服务和产品及其衍生物的所有权及知识产权均归腾讯所有(但是经合法渠道取得的实体产品所有权或腾讯另有公告说明的除外)。腾讯有权根据实际情况自行决定您的使用期限及/或终止期限而无需通知您,亦无需征得您同意,您不予追究或者豁免腾讯的相关法律责任。
国内虽然没有同样的法律,不过共享密码行为也很可能会触犯法律。
一方面,如果在线视频网站的会员协议里面写明禁止共享密码,用户仍与他人共享账户,则属于违约行为。这会损害在线视频网站的利益,构成侵权行为。
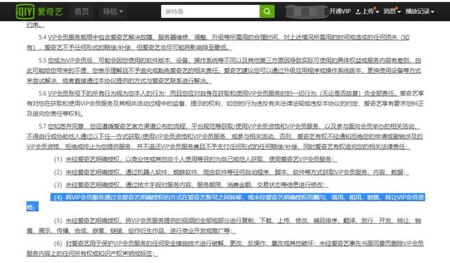
腾讯视频的会员条款里面是明令禁止的:
(1)腾讯视频VIP会员服务,是在您遵守本协议及相关法律法规的前提下,腾讯给予您一项个人的、不可转让及非排他性的许可。您仅可为非商业目的使用,并仅可用作私人观看。
(2)您理解并同意,您不得将享有视频VIP会员服务的QQ或微信帐号以任何方式提供给他人使用,包括但不限于不得以转让、出租、借用、分享、出售等方式提供给他人作包括但不限于直播、录制、观看、上传、参加活动等使用。否则,因此产生任何法律后果及责任均由您自行承担,且腾讯有权中止或终止对您提供服务。
爱奇艺等其他在线视频也是如此。
另一方面,2015年出台的《互联网用户账号名称管理规定》第五条要求实名制:
互联网信息服务提供者应当按照“后台实名、前台自愿”的原则,要求互联网信息服务使用者通过真实身份信息认证后注册账号。互联网信息服务使用者注册账号时,应当与互联网信息服务提供者签订协议,承诺遵守法律法规、社会主义制度、国家利益、公民合法权益、公共秩序、社会道德风尚和信息真实性等七条底线。
也就是说,一个账号使用者要对应一个真实身份的人。而如果将账号和密码共享出去,那么实际使用者和注册信息就对不上了。
因此,严格的说,共享密码不管在美国还是在中国,都是违法行为。
对在线视频的影响
共享密码对于在线视频的影响并不是单一的好或坏,而是复杂的,既有利又有弊。
先说说不好的方面。
- 潜在收入减少
国外媒体研究公司马吉德在2018年发布了一项研究报告,该报告显示:奈飞用户中大约有10%的人会与亲朋好友共享密码,由此估算奈飞每月的损失高达1.35亿美元,一年损失超过16亿美元。
另一家研究公司ConsumerAffairs的调查显示,奈飞用户中有20%至27%的人倾向于与其他人共享其订阅账户。ConsumerAffairs用以下因素估算了奈飞可能会损失的收入:a)其每年 1.51亿的付费用户;b)如果公司将密码共享用户数量从27%减少到26%,将会发生什么情况。假设所有这些额外的用户每月以15.95美元的价格签署自己的奈飞高级会员计划,那么奈飞每月将多赚取2400万美元,每年近2.9亿美元。
还有研究公司Parks Associates的一项分析,估计流媒体提供商在2019年将从密码共享中损失5.5亿美元。
不管是2亿美元,还是16亿美元,这都是一笔不小的数字。对于在线视频企业来说,用户分享密码的小行为,意味着流失了大量白花花的银子。
- 危及网络安全
现在人们一般都有多个网站的账号,大部分人为了省事,会把这些网站或App的账号密码设置成一样。因此,视频网站的密码一旦从分享出去,意味着其他人可能从这个密码登录到你的社交网站、邮箱、相册、股票等。
在皮尤研究中心的一项研究中,有39%的受访者表示他们对所有帐户使用相同或相似的密码。25%的人承认他们经常使用更简单,更容易记住的密码,这些密码的安全性非常低。
你以为你只是在共享腾讯视频的密码,但是你忘记了这也是你的微信密码、工作用电子邮件密码、淘宝密码、信用卡密码。一旦你的密码被别有用心的人接触到,后果不堪设想。
即使把密码共享给家庭成员,也存在着风险。这样的新闻不少:山东潍坊一6岁儿童掌握了爸爸在购物网站的密码,结果清空了老爸手机里价值近7万的购物车商品。张先生把支付宝的密码告诉了女儿,12岁的女儿在直播软件打赏近10万元人民币。
共享密码还使在线视频更难通过特殊的软件来保护用户。很多在线视频网站可以跟踪用户的键入和鼠标移动,当陌生人输入密码时会发出警报。密码一旦共享给别人,就收不到警报了。
不过,换一个视角看,共享密码对于在线视频来说是一个吸引新客户的有效手段。
- 营销获客利器
HBO前首席执行官理查德·普莱普勒面对媒体采访时说:从许多方面来说,共享密码是下一代观众的绝佳营销工具,这有可能在未来导致更多的订户。
为什么这么说呢?
因为共享密码是不少订阅用户渴望的功能,尤其是有家庭的用户。一家三四口人,都想看影视节目,有了共享密码,只需要开通一个付费账户就可以全家人都看。这样既方便,又省钱。现在很多流媒体平台都有自制原创剧,并且采用独家播放模式,导致很多用户需要订阅多个平台的账号。一个人有奈飞账号,朋友有HBO账号,那么他们互相分享交换密码,就可以看两个平台的内容了,岂不美哉?
另外,很多在线视频平台会有7天免费试用的营销策略,就是为了吸引新用户,让用户亲自体验以促进销售;而用户把密码共享出去,相当于让他的亲朋好友免费试用,跟官方的营销活动是一致的,并且由于是信任的人推荐,效果会更佳。
根据调研机构SurveyMonkey的受众调查,有71%的人说他们会考虑与配偶或伴侣共享密码。如果在线视频停止密码共享,那么超过三分之一的受访者愿意退出流媒体服务,不管是奈飞或HBO。
因此,奈飞、HBO、迪士尼+都允许用户有限的共享其密码。以奈飞来说,在一个奈飞帐户中可以建立五个单独的个人资料,标准会员可以在两个屏幕上同时观看,高级会员可以在4个屏幕上同时观看。迪斯尼+和Apple TV+则允许每个基本账户最多共享6个设备。制定这样的政策,目的就是为了方便家庭成员共享密码。
应对措施
在线视频发展的初期,企业从吸引新用户扩大规模的考虑,其实在一定程度上是鼓励用户共享密码的。不过,现在新用户的增长速度变缓,在线视频逐渐从增量阶段向存量阶段过渡,企业的重心也转向变现和收入。这个时候,违规的共享密码成为在线视频企业共同要解决的难题之一。
首先在服务条款上,各家都明确规范了共享密码的行为,严禁与家庭之外的成员共享密码,否则将终止服务。
比如奈飞的服务条款:
Netflix 服务和通过该服务观看的任何内容仅供个人使用,不得用于商业性目的,且不得与您家庭成员以外的人员共享。在您拥有 Netflix 会员身份期间,我们会向您授予使用 Netflix 服务和观看 Netflix 内容的有限、非专属、不可转让的权利。除上述权利外,我们不向您转让任何权利、所有权或权益。您同意不会将此服务用于公开演出。
如果用户将密码共享给家庭之外成员,那么奈飞有权终止这个账户。奈飞在“密码和帐户访问”一节中的说明:
为保持对帐户的控制和防止任何人访问该帐户(其中包括帐户的观看记录信息),帐户所有者应保持对用于访问服务的 Netflix 兼容设备的控制,且不向任何人泄露该帐户的密码或付款方式的详细信息。您有责任更新和保证您向我们提供的帐户相关信息的准确性。我们可终止或暂停您的帐户来保护您、Netflix 或 Netflix 合作伙伴免受身份盗窃或其他欺诈活动的损害。
国内的视频网站就更严格了,腾讯视频、爱奇艺都要求会员账号只能自己使用,不能分享或借用给任何人,否则服务将被终止。
迪士尼、亚马逊、奈飞、HBO、康卡斯特等在线视频和有线电视企业,还一起成立了创意与娱乐联盟。该组织最初成立是为了对抗在线隐私,后来宣布正在考虑打击分享密码的行为,消除密码共享中的漏洞。
据媒体报道,为了阻止用户共享密码,联盟成员可能采取的措施有:
要求用户定期更改密码;
双重身份验证登录,比如同时使用密码和短信验证码进行登录;
使用指纹、人脸等生物特征进行登录;
禁止第三方从连接电视的设备登录到同一个流媒体账号,同时仍允许访问智能手机和平板电脑应用。
此外,英国公司Synamedia也在探索利用人工智能技术来识别出不合理的密码共享,以便流媒体平台采取对应的措施。
总结
对于广大用户来说,只要账号密码不用于盈利目的进行出售,仅仅是免费给亲朋好友使用,其实是没有多大问题的。因为在线视频平台当前对此的政策是:睁一只眼闭一只眼,毕竟谁也不想把自己的潜在用户推向竞争对手。
在本世纪的大部分时间里,影视行业的反盗版重点一直放在文件共享、非法下载上。现在,在线视频平台日益增长,人们越来越习惯直接在线观看,随着5G的到来,这个趋势还会继续。与此同时,企业对非法下载的担忧逐渐消失,而是转变成对密码共享的担心。
在漫长的反盗版战争中,经常是魔高一尺道高一丈,双方不断进化升级。虽然现在盗版影视下载仍未完全消除,但大部分影视观看渠道已经在线化正版化了,大众的付费习惯已经养成。文件共享战役暂告一段落,接下来是共享密码的攻防战,这注定一个漫长而艰苦的过程。
-END-

2019-11-23 10:10:46