本文作者将简单地讲述,如何从0到1设计ERP,enjoy~
ERP体系概述
ERP,由美国某咨询公司在1990年提出。ERP在技术的基础上,以企业式管理思想,将企业内外部系统资源进行集成管理。将企业的物流,资金流,信息流进行全面一体化管理,同时作为企业内部管理层及员工的决策和执行平台。
本质上来讲,ERP既是一个应用软件,又是一个管理模式。
ERP类型
ERP系统类型有自主开发式ERP,封装系统ERP,以及按需定制化的ERP,C/S架构与B/S架构的ERP。
(1)自主开发式ERP
自主开发式ERP完全是从0到1式的设计,完全不依靠已有的封装系统。不仅可以用于内部使用,更能为其他企业定制化开发;如知名的ERP开发商金蝶国际;
(2)封装系统的ERP
封装系统的ERP只需要在封装基础上进行小量修改和调整,进行加工,便能很快使用。封装系统的ERP成本较低,但扩展性也较低;
(3)按需定制化ERP
按需定制化的ERP可满足用户的不同需求,比如在模块上的(财务/人力/生产等)设计,又或者说是对界面,用户流程和用户体验有较强的要求的,则可以通过第三方按需开发;
(4)C/S架构的ERP
C/S架构即客户层与服务器之间的交互,此类ERP隐私较强,但使用场景过于局限,仅适用于企业内部网;
(5)B/S架构的ERP
B/S架构是C/S架构的升级版,不仅可以在内部环境使用,更能扩大到外部网络环境。满足互联网时代的任意环境办公,范围更全球化。
ERP的高阶模型
在概述章提到,ERP既是将内外部资源进行集成式管理的应用平台,又同时隶属于企业内部的管理。ERP的内外部便包含了客户,企业以及供应商。
客户需求决定了企业与哪些供应商有相关合作关系,在客户,企业与供应商之间形成了一条供应链。而ERP的核心模块:物流管理;财务管理;人力管理;生产控制;
从0到1设计ERP
基于高阶模型设计ERP的核心框架
基于ERP的复杂抽象出以下几大模块:
- ERP的人物关系;
- ERP的核心构造;
- 设计前的了解事项;
ERP体系中的人物关系和ERP的核心构造,是ERP体系的标配,而设计前的了解,则根据规划人员制定。ERP的使用者只有企业内部被称为用户,而ERP人物相关的客户与供应商,只不过是作为部分信息存储在ERP中。
比如客户和供应商嵌套在物流管理,财务管理和生产控制中,而人力管理专属于企业内部。ERP的具体规划根据不同业务而发生变化,但ERP的底层设计方法论却是通用的,不管业务如何变化,其底层规律不会发生变化。确定用户定位和产品定位后,便可以根据业务需要规划产品。
这是基于ERP架构得出的最基本产品设计方法论。
产品调研
对于陌生系统的规划,常见的入门手段则是产品调研了。在搜索引擎中查询关键词,找到你想调研的产品,金蝶是知名ERP软件公司,旗下有多种类型ERP可供参考,部分产品需申请试用后才可使用。
(1)金蝶国际的“精斗云”
(2)云版软件的“ERP”
案例框架:
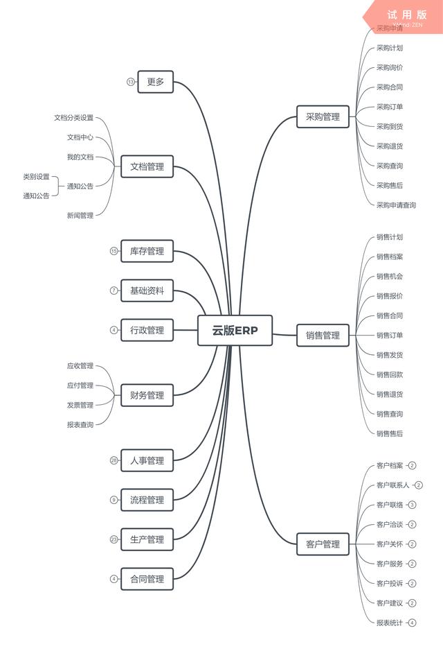
根据云软的ERP得出以下架构图。
架构图给出了产品的具体框架模块以及方向,在以下架构图中,我们可以看到,产品的核心业务流程依然是围绕用户-客户-供应商三大角色。产品的使用者依然是用户,也就是企业方。
业务流程闭环
在具备产品业务方向后,了解业务逻辑闭环是设计产品的前提。根据以上所述,人物关系已经明确,ERP的核心依然是企业方用户使用。
ERP的核心功能模块围绕客户和供应商相关资料存储,以及用户对于ERP的使用范围。建立业务流程使用闭环,在复杂中抽象,在复杂中简单化。
在实际业务逻辑思考中需要明确所有业务流程闭环,抽象思维仅限于对业务逻辑不够明确时提出的思考方式。
思考具体业务逻辑,穷尽所有场景。模块之间的拆分以及独立,不仅是功能模块的相互独立,还有各模块之间嵌套的关系。每个业务模块所有的闭环逻辑,确保形成MVP。
原型规划
在做产品设计时,穷尽所有业务场景以及用户场景,并让业务逻辑条理清晰化。
需要注意的是,部分企业在ERP中嵌套了OA系统,两个系统之间在业务逻辑上有了串联的关系,使得ERP不再规范性。但两套系统同时使用时,业务并没有变得复杂。相互独立,相互穷尽,部分串联。在设计上,更需要简单化。
一套原型设计规范,一套交互设计规范,可以简化在产品原型投入的时间成本。
(右击,在新标签页中打开即可查看大图)
最后的原型产出。
ERP设计思想:
剃刀原理。(如无必要,勿增实体)
少即是多。(无法再增减少)
简单法则。(去繁化简)

2020-02-23 15:14:13