
导读:练好ERP基本功的主要目的,是提高工作效率和提升企业效益,所以分析问题只是第一步,也是我们要练好的第一项基本功,接下来的基本功,当然是要练好解决问题的基本功,也就是要掌握怎样通过ERP来帮我们把物管好和把财理好。
我们可以通过学习ERP的三个核心解决方案来达到目的,这三个方案就是ERP精细计划、ERP精细控制和ERP精细财务。ERP精细计划和ERP精细控制的主要目标,就是要帮企业把物管好,也就是尽可能的降低库存和减少缺料。ERP精细财务的主要目标,就是要帮企业把财理好,也就是要帮企业把往来账和成本管理好。
我们在学习这三个方案的时候,可以分开来学习,但是这三个方案在ERP里面是高度集成的,整合在一起就是ERP的核心功能框架。看下面的这张图。
ERP的核心功能框架
如上图所示,首先是销售订单和销售预测进入系统,并且运行主生产计划(MPS)和物料需求计划(MRP),这两种计划的结果就是生成采购计划和生产计划。
对于采购计划,要转换成采购订单并且进入采购流程去执行,供应商把材料送来之后要进行检验并且办理入库。对于生产计划,要转换成生产订单并且进入生产流程去执行。生产完工入库以后,销售流程就可以继续往下走,也就是把产品发给客户。然后这三条流程都要进入财务处理,也就是往来账管理和成本核算,最后都归结到总账。
我们知道,一座华丽的大厦实际上主要由两部分组成,首先是里面的毛坯结构,然后是外面的装修。如果把ERP看成是一座大厦的话,那么这个核心功能框架就是ERP大厦的毛坯结构,ERP的几乎所有功能都是从这儿扩展开来的。ERP给企业带来的价值当中,有80%的价值就是由这个核心功能框架中的模块所产生的,所以掌握好这个核心功能框架非常的重要。
从另一个角度来看,任何事情都会有它的一套基本工作原理,做任何事情都会有它的一套基本工作方法,首先掌握好原理和方法,是我们做好事情的前提和基础,清楚这一点非常的重要。对于运用ERP来说也是一样的道理。如果我们首先能够掌握ERP的基本工作原理,以及知道怎样把ERP实施好用好的基本方法,那么我们就能够事倍功半,并且取得比较好的效果。
所以这个ERP的核心功能框架,可以说是企业每位ERP员工的必备基础知识。
附录:
企业10大管理流程图,ERP从业者必备!
上面这张图够简单了吧,想学习的朋友别急,下文更精彩!企业管理流程工具箱,你值得拥有!
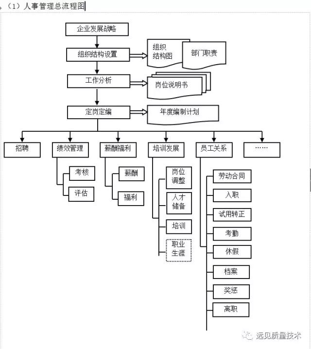
1、人事管理流程
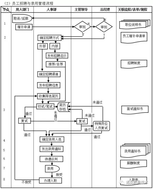
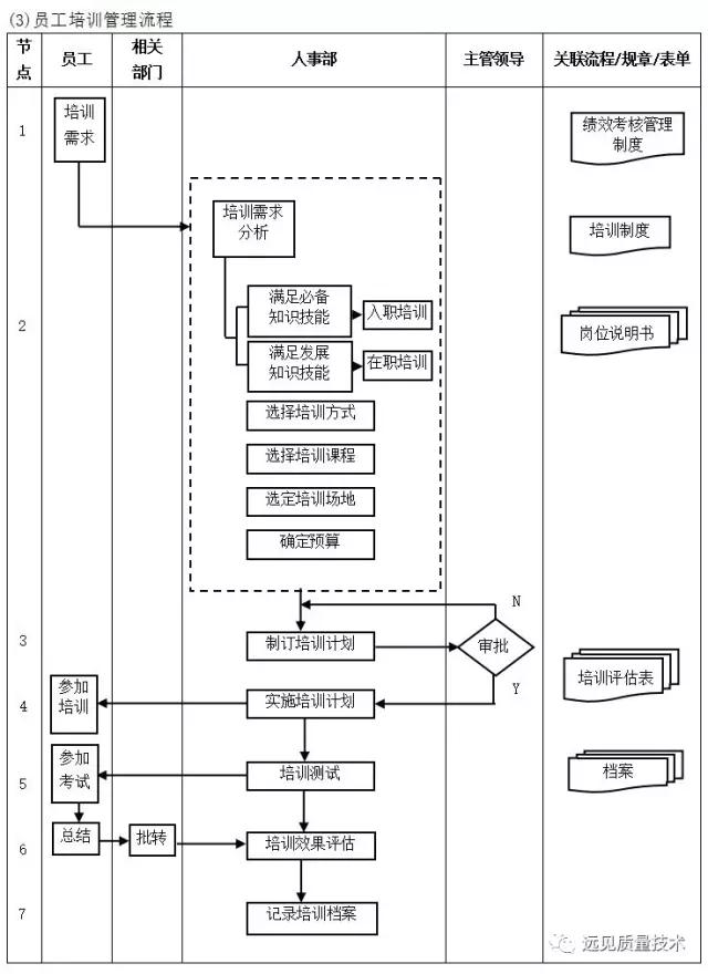
现代企业人事管理工作的主要内容有人力资源规划、员工招聘与任用、员工培训、薪酬福利、绩效考核与奖惩、考勤与休假、人事档案、劳动合同管理等多方面。每一方面内容,企业都应建立相应的流程,将人事工作中一些常规的程序流程化、标准化,确保各项人事工作执行到位,保证企业各项工作能够顺利执行。








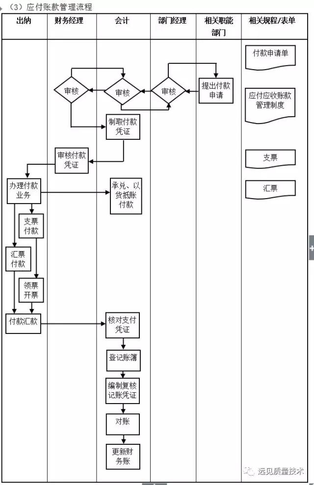
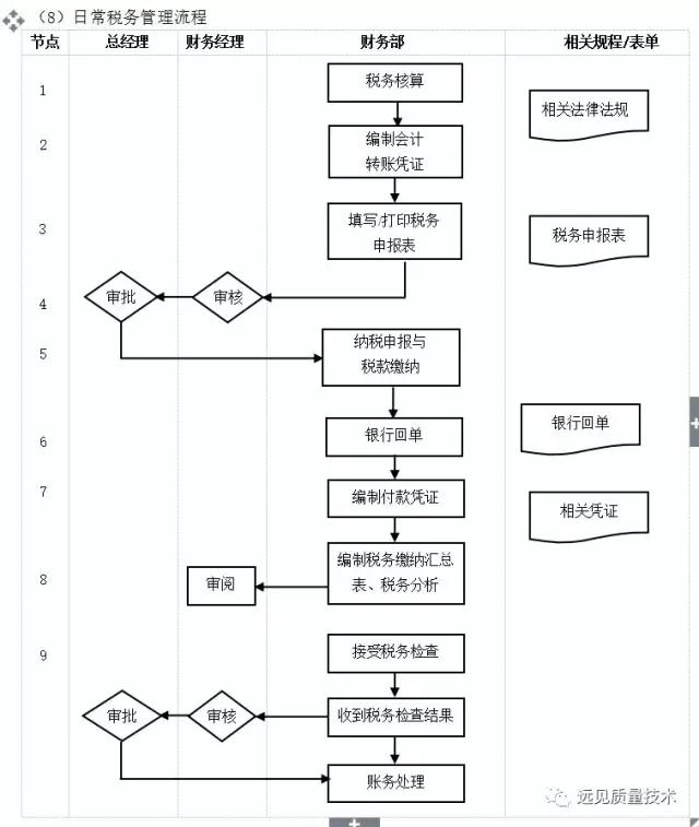
2、财务管理流程
财务部门是企业的核心部门之一,财务部各项工作的执行效果直接影响着管理者能否做出正确决策,同时还影响企业其他部门的工作进程。为了让财务部门的工作更加快速高效,财务部门要用流程化的观点进行财务管理。








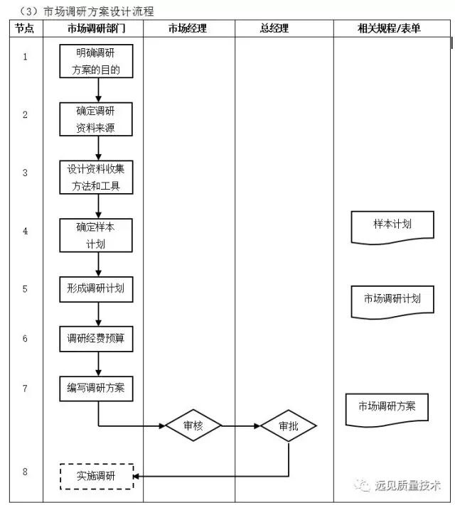
3、市场调研管理流程
市场调研与预测是现代市场营销活动地重要组成部分,作为市场营销活动的起点,有益于企业做出科学决策。因此,作为企业管理者,应重视并建立起一套有效的市场调研流程。




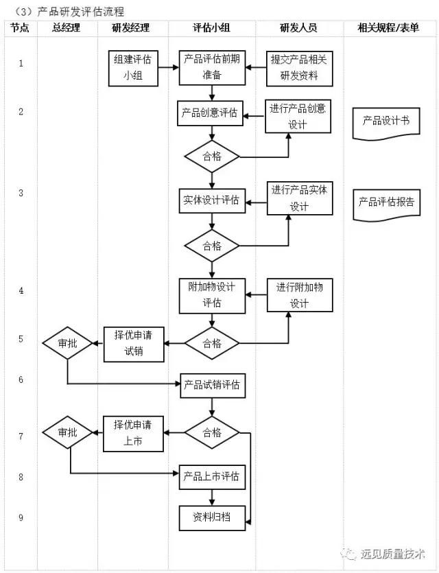
4、产品研发管理流程
优秀的产品开发流程可以缩短产品开发周期,提高产品开发生产率,提高产品生命周期收入,减少开发浪费,提升市场竞争力,并能提高研发资源的利用率,降低研发成本。



5、采购管理流程
采购管理包括采购计划、采购申请单的下达、执行、到货接收、检验入库到采购结算的全过程,采购部需对采购过程中物流运动的各个环节状态进行严密的跟踪、监督,以实现对企业采购活动执行过程的科学管理。






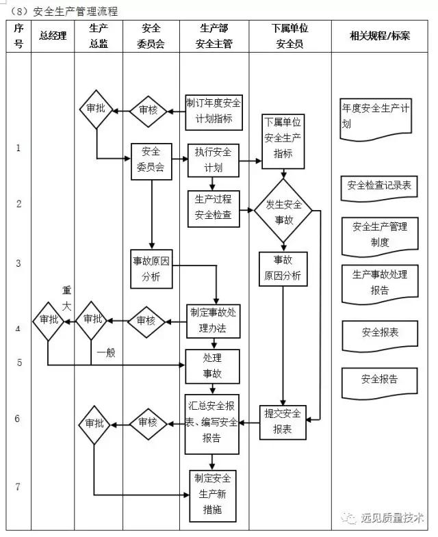
6、生产管理流程
建立完善生产管理流程,可以有效地解决这些问题,减少生产管理工作中不必要的环节,提供生产效率,进而提升企业竞争力。








7、仓储管理流程
事实上,仓储在企业经营过程中具有不可估量的作用,它可以调节采购、生产、销售等各环节之间由于供求品种及数量的不一致而发生的变化,使产、销、购各个环节能够顺利有效地连接起来,是实现企业整体效益的坚实后盾。






8、销售管理流程
销售流程是整个企业流程的一个部分,上接市场推广流程(客户),下连与订单管理流程(企业内部)。这3个流程与企业其他流程紧密相连,构成了企业内部与外部客户流程的重要的一环。因此,销售管理是企业管理的重中之重。因此,制定和执行好符合企业业务发展特点的销售管理流程,不但可以使没有经验的销售经理快速成长,提高其管理效率,而且销售管理工作相关的其他主要管理问题也都可以得到解决,从而切实提高企业的业绩。









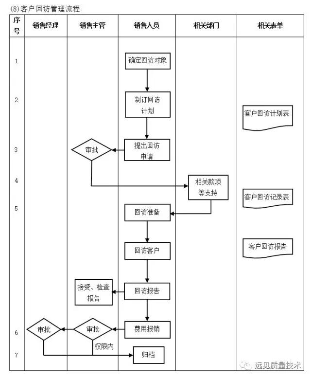
9、客服管理流程
客户服务管理贯穿企业管理的始终,其大致可以分为3个阶段:售前(产品咨询)、售中(客户体验)和售后(投诉、客户关系维护、客户信息和客户档案管理等)。每个阶段都是息息相关的,每一阶段都应建立相关流程,以提高客户服务的质量。







10、行政管理流程
合理科学地进行行政管理,建立优秀的行政管理工作流程很重要,如此才能把企业各环节各部门联合成一个健康有序的有机体,保证企业生存、发展壮大。







2020-02-23 15:42:59