好事多磨,但一定不是好事多错。
—— 胜途跨境电商ERP 品牌总监 Logan。
上周在广州参加一场沙龙,晚宴上结识了几位卖家朋友。相谈甚欢,其中相关ERP方面的故事与体验,可梳理三两,与您分享。
卖家A告诉我们,团队上线ERP快1年了,月付几百块钱,主要用来采集、刊登和打单发货,目前能知道哪件SKU卖得好,卖出去多少就够了。
库存和财务数据,员工在用表格记录和对账,因为手上的ERP计数不准,也试用过朋友推荐的几款工具,测完觉得偏差较大,暂时得过且过吧。
卖家B经营着50来款精品,出单都不错,企业也就50来号人,但公司体系、组织架构,其实还不规范,短短2年时间,更换了3 套ERP系统,投入了近20万不说,主要是年复一年的折腾与浪费。
期间,多半ERP服务商起初销售阶段说得头头是道,可系统一旦投入使用,产品有落差、灵活性不行,服务就更加甭谈了。
卖家C表示,起初他们用的是一款免费的‘ERP’工具,从注册开始就免费,不料从头到尾,“人影都见不到一个”。进群后也经常找不到官方的人回复问题,都是几个热心肠的卖家在相互帮助。
这3段分享给我释放了2个信号。
1、原来,越来越多无论规模的跨境卖家,开始选型并使用ERP/工具,来提高业务处理效率。
但由于部分中小企业缺乏完整的供应链信息化架构意识,加之市面上大多基于卖家背景研发的“ERP”,其功能模块,是相对独立的。
因此我们不难理解,为什么大多团队使用工具已经基本解决了Listing、CPC业务的效率,而对于采购、库存、物流、财务等模块的管控,依旧维持着人工与表格来管理的状态并行。
2、不同企业对于供应链整体和局部的管理思路存在个性差异,包括团队在发展过程中对ERP的需求,也一定是变化的。
如果不是打算三五成群入行跨境电商试水而已,那么,ERP的灵活性和可扩展性,以及服务商的研发实力与效率,是大家在系统选型时重点关注的因素之一。
参照国内电商的发展历程,供应链的信息化管理,必然也会成为跨境电商行业的趋势与共识。有效的数字化供应链能够协同企业压缩30-50%的成本空间,推动20%以上的利润增长。
与此同时,我们需要意识到的是,企业试错一款ERP对于公司所造成的资源(现金、人力、时间)浪费,是不可逆,且无法预估的。
在理解以下3点标规前,我奉劝大家还是别轻易选择并上线一款ERP。
01 选型前务必梳理清晰自身的供应链流程和业务需求。
ERP关乎整个企业的资源计划与管理规范。
所以,当一位运营或者某个部门,为了减少重复作业的繁琐,单独提出要使用一款所谓的“ERP”,哪怕这个人/部门的需求多么强烈,都并非是最好的选择。
正确的做法应当是由老板/CEO牵头,将每个部门的负责人召在一起,充分理解彼此的作业环节,相互串联、优化全链路的信息流转工序。在此基础上,再集结部门里每位一线员工的细化需求,填充梳理。
(胜途erp团队协同其一客户梳理的供应链系统框架)
(Ex:订单处理环节,下载、审核、配发的流转工序)
这也是为什么胜途跨境电商ERP的商务顾问,坚持从接触之初便选择和卖家团队先坐下来,由浅入深地交流企业整体运作流程和基于不同业务场景、不同岗位需求给出相应ERP解决方案的原因。
02 重视ERP系统的灵活性与可延展性。
很多朋友经常在活动现场问我,为什么胜途跨境电商ERP所反映的库存、利润和报表维度特别地全面、取数尤为精准。
(胜途跨境电商ERP,财务、报表模块概览)
(EX:胜途跨境电商ERP,8维销售利润,界面图示)
原因之一已如上所述,这源于我们团队15年传统ERP项目和8年电商ERP研发经验所沉淀下来的产品逻辑与团队基因。
其二是我们对不同企业,其在供应链数字化管理过程中所表现出来的特性基因的充分理解。
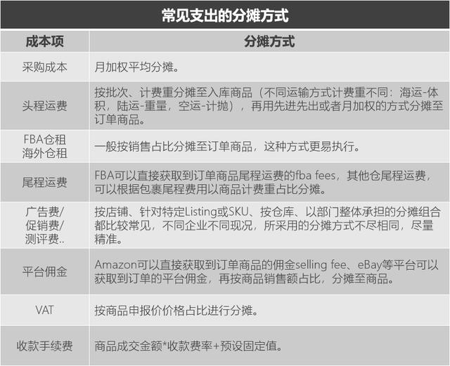
打个比方,在SKU或订单的利润核算方面,每家公司所采取的成本分摊方式,就不尽相同。
胜途跨境电商ERP能够在跨平台、多店铺、全链路收支费项的完整取数基础上,为卖家提供自定义费用构成和灵活分摊逻辑设置,满足不同团队个性化、自动化的财务核算需求。
(图源:胜途erp)
再举个例子,在许多智能化协同模块(如 智能补货、自动分仓分物流、智能审单......),胜途跨境电商ERP能够为不同企业基于实际业务需要,“量体裁衣式”地自定义计算和判断策略,提供充分的预设条件支持。
(胜途跨境电商ERP,智能补货,分析设置界面图示)
(胜途跨境电商ERP,自动分仓分物流,策略条件设置)
此外,作为系列标准化产品的补充,胜途跨境电商ERP设有专业、成熟的二开团队,以满足和保障客户部分特殊需求的研发效率。
03 关注服务商团队售前、实施、售后、以及大促保障的服务质量。
软件行业,3分产品,7分服务。我所理解的服务,都是需要成本的。且只有服务,才能帮助卖家更深地挖掘产品价值。
时常有一些卖家Wechat我,想要一个胜途跨境电商ERP的体验账号,自己看下。
可是,“臣妾做不到”啊!就像我们去超市买一样新鲜食材,光看包装和外观,并不能判断这个东西到底好不好吃、符不符合口味、质量如何,只有当我们付完款买回家,经过烹饪才知道,而且你烹饪出来的跟米其林大厨的出品,差别也很大。
选购ERP亦是同理。你需要付费购买,整个团队接入到实际使用场景中,搭配专业技术人员的手把手服务,才会说:“这道菜真香~”。
而有别于“看上去美味”的产品,去年8月,胜途跨境电商ERP在业内首次提出了‘32天无理由退款’的服务保障模式。
“3天完成配置,2周完全上手”,是胜途跨境电商ERP近2年来商务团队、实施运维在客户现场所积累的93%客户行为画像。
但无可避免的是,在产品实施上线前期,会存在个别客户因业务繁忙、或时间不便,需要我们商务团队去督导、配合的情况,整个“业务逻辑梳理、基础资料配置、人员实操培训”的周期,最长的一位客户,我们彼此磨合了7天时间。
同样,在产品上线后“答疑指导的频发周期”,我们曾服务过1个团队,平台日常的使用者,近1/3都属于跨境电商行业的“新人”,对业务流程及功能模块的敏感度偏低,最长花了25天,也终完全上手了。
因此,我们将前段的服务拆解为“上线前:业务逻辑梳理、基础资料配置、实操培训周期”和“上线后:答疑指导的频发周期”两部分,均取其最长天数之和,即“7+25=32”,合并为无理由退款的服务期,以保证100%的客户在此期间均能完全上手,企业适用。
当然,胜途跨境电商ERP的售后服务也是相当的安心和顺心。
(图源:胜途erp)
或许还有部分朋友已经知晓,胜途跨境电商ERP的母公司(富润科技),旗下还有一条服务于国内电商客户的产品线(富润ERP),我们目前所有的售后支持与大促保障,均是历经了8年双11作战经验所延续下来的体系。
而在去年双11网购狂欢节中,富润ERP所服务的客户,以下18个品牌还冲进了天猫“亿元俱乐部”榜单:
华帝、美的、格力、TCL、苏泊尔、奥克斯、九阳、容声、格兰仕、小熊电器、天猫精灵、志高、雅萌、沁园、威露士、心相印、汤臣倍健、雅兰。
大家有相应的网购需求,也欢迎同时关注、与支持一下他们,都是非常优质的商家。
预祝所有朋友,旺季平稳大卖。

2020-02-23 17:25:04