摘 要: “互联网 + ”居家智慧养老有助于实现资源的有效配置; 减轻老年人社会孤寂; 为老年人提供全方位的健康服务,提高老年人的满意度。本文介绍了目前国内外居家智慧养老的主要模式,分析了我国居家智慧养老尚存在政府投资成本高、个人负担重、居家智能应用碎片化、研究技术不成熟、智慧养老服务缺乏法律法规支持、智能技术服务人员紧缺等问题,需要政府部门、养老机构、医疗卫生、家政服务分工协作,共同实现智慧养老智慧中国的大目标。
世界各地老年人口正在稳步增长,全球老龄化程度不断加剧。2015 年,全球 60 岁及以上人口达到 9亿,预计到 2050 年将超过20亿。到2050年,我国65 岁以上的老年人将达到 3. 6 亿,超过总人口的 1/4,因此,我国老龄化加剧对可持续发展产生了严峻挑战。
目前,居家养老模式已成为欧美、日本等发达国家和我国养老的主要方式。国内老年人对养老方式的选择主要受经济状况、传统的不离家观念和自身身体条件等因素的影响。然而,我国老龄化程度日趋加重,加之科技和经济社会的飞速发展,以及生活方式的不断变化,传统的养老模式已难保持养老市场的供需平衡。子女工作压力、老年人社会孤寂感、急性疾病突发等原因,使得老年人在居家养老方面难以获得细致化、全方位、全周期的服务。因此,亟需改变国内现行养老模式,探索多样化的养老方式,以缓解老龄化带来的社会冲击。
“互联网 + ”大数据时代的发展致使居家智慧养老模式应运而生。“互联网 + ”居家智慧养老有助于优化养老资源,为老年人提供全周期的健康化服务,提高老年人对养老服务的满意度。智慧化科技还能够有效地减少老年人的社会孤寂感。本文从居家智慧养老的概念出发,分析国内外目前居家智慧养老的主要模式及问题,以期为其在我国的发展提供参考。
1 居家智慧养老概念
“智慧养老”最早由英国生命信托基金提出: 老年人可以享受高质量服务的完整周期,且不受时间和地域限制。运用 “互联网 + ”数据采集、分析和处理等技术,为老年人提供智能化服务是国际居家智慧养老服务发展模式。国外的智慧养老是在家中植入传感器进行智能设备监控,以获得持续的移动性帮助和非突发性疾病预防。左美云认为 “智慧养老”是指利用 “互联网 + ”的现代技术,考虑医疗、保健、老年人康复、生活等因素,对老人实施居家智能化服务管理。概括来说,居家智慧养老就是老年人运用 “互联网 + ”技术,身上佩戴或在容易突发意外的空间内安装智能化仪器,监测基本健康信息或当身体发生异常及时将信息反馈给远程平台,便于健康监测人员作出急救反应。
2017 年2 月工业和信息化部、民政部、国家卫生计生委印发的 《智慧健康养老产业发展行动计划(2017 -2020 年)》指出: 在提高智慧健康养老产业质量和效益中应充分发挥 “互联网 + ”的作用,坚持政府和企业开放、联动。到 2020 年,我国将基本形成涵盖整个生命周期的智慧化、健康化的养老产业体系,并建造智慧养老服务品牌。这显示着智慧养老已经开始上升到国家战略水平。
2 国外智慧养老现状
当前,在全球范围内智慧居家养老都还处在创新的起始阶段,主导技术的形成还需要一段时间。国外将智慧养老领域分为2 个阶段: 2005 年为该领域的分水岭,1998 - 2004 年是起步期,2005 年后为发展时期。目前,智能化养老已在发达国家取得了显著成效,建立了较为完善的智慧养老机制,提高了养老服务的效率,实现了养老服务的智能化发展。
国外智慧养老更侧重于智能家居的具体应用,如环境辅助、日常护理、预防监测等,让老年人在家中获得移动性帮助和非突发性疾病的预防。目前主要有:
①机器人护理。美国的 RiSHs - 集成智能家居机器人可以提供家居环境辅助服务; 英国采用机器人护士提供日常护理; 日本的 “介护用品”机
器人采用多功能形式协助老年人日常生活。
②音频技术监测。瑞典 (布罗斯) 的 ACTION 模式通过信息通信技术提供与护理情况有关信息; 法国的 Sweet-Home 模式在危险情况下发出警告或在老年人摔倒时协助求助。
③全方位智慧养老服务。以色列的“一站式智慧医养解决方案”包括CRM 系统、ECG心电大手套等对老年人进行 24 小时健康监测; 新加坡政府为保障多样化的智慧养老服务顺利进行,制定了一系列法律法规。
3 我国居家智慧养老现状
3. 1 兴起
我国智慧养老开始于 2012 年,2014 年至今为发展期。国内主要是围绕老年智慧模式、物联网开展智能配件穿戴和智慧养老热线,让老年人在发生危急情况或身体异常时及时获得帮助以及随时了解老年人健康信息情况等方面展开探索及研究。目前,智能化家居在我国智慧养老领域涉及的应用较少,各个方面的研究还不十分成熟,物联网将仍是未来研究的重点。
3. 2 运用现状
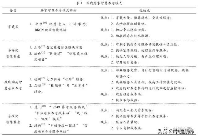
目前国内居家智慧养老模式主要包括:
①穿戴式。北京针对独居老人提供 e 伴孝芯和 BKCN 腕带智能终端服务。
②多样化智慧养老。上海的智慧养老住区解决方案 (智慧养老云平台、智能健康监测、室内监护、环境监测系统); 烟台开展的 “E 键通” “智慧民生社区项目”提供网上购物配送、远程医疗、数字养生个性化养老等服务。
③政府购买智慧养老。杭州实施 “七助” 服务: 助急、助洁、助餐、助医、助浴、助行、助聊; 乌镇采取 “椿熙堂”与 “乐享卡”结合。
④个性化智慧养老。厦门的 “12349 养老服务热线” “社区居家养老服务站”“线上线下‘O2O’模式”为老人 24 小时贴心服务; 绍兴 “幸福安康一键通”“智慧居家养老服务网络”提供数字养生,见表 1。
3. 3 存在的问题
目前,政府也积极地在医疗、养老、教育等领域推行 “互联网 +”, “互联网 + ”智慧居家养老智能化逐渐得到社会的认可。然而,与国外完善的智慧养老机制相比,我国的居家智慧养老尚存在如下问题,制约着我国居家智慧养老的发展。
3. 3. 1 政府投资成本高、个人负担重
较之国外较为完善的智慧养老机制,目前我国居家智慧养老还处于发展期。面临着智慧养老服务硬件设施不够完善、智能化用工成本高等一系列需要财政解决的问题。因此,我国智慧养老业的全面建设前期资金投资成本高。另一方面,老年人的生计主要由养老金或是子女抚养提供。但是智能检测系统开发成本大、科技含量高导致其价格不菲,智能应用会大大增加个人及家庭的经济负担。
3. 3. 2 居家智能应用碎片化、研究技术不成熟
我国的智慧养老以物联网技术为核心,围绕养老方式和模式、养老体系建设方面展开。相比较国外的智能居家侧重于技术和应用,功能研究过于简单化。
此外,核心智能技术储备不足,智慧养老软硬件发展滞后,设施设备创新不足。目前国内 “智慧养老”关联性较弱,产品与系统难以达到互联互通,且数据的精确度、可靠性与国外还有较大差距。
3. 3. 3 智慧养老服务缺乏法律法规支持
智慧养老服务缺乏标准化、规范化体系支撑。相比较新加坡政府为多样化的智慧养老服务制定了一系列法律法规。国内由于智慧养老兴起时间较短,并没有相关法律法规规范其产业发展。一旦出现个人信息泄露、产品失控损害健康、维权无依等一系列问题会影响用户对此的信赖度,进而不利于居家智慧养老产品及产业发展。
3. 3. 4 智能技术服务人员紧缺
智慧养老采用云计算、大数据等信息技术要求相关服务人员的专业性、智能性强,除了要具备老年人基本健康医疗护理、心理疏导、紧急急救等专业知识,还应具备智能系统的操控和信息数据处理等数字化技能。但是,能够同时具备这些综合能力的服务人员少之又少。据了解,智慧养老服务人员与居家老人配比极不协调,我国每年培养的相关人员不足 5000人,仅占需求的 1% 。缺乏人力保障就难以达到智慧养老服务在各个方面的全周期要求。
4 建议
4. 1 “4 +2 +2 +2”模式扶持 “居家智慧养老”
运用 “互联网 + ”实现居家智慧养老是一个系统工程,它需要政府、医疗、养老机构和个人的分工和合作。“4 +3 +2 +2”模式就是政府为主导投入资本四成,其余分别由医疗、养老机构、个人均摊。既有利于政府协同社会发展智能产业,形成有效的价值共用共享,共担新兴养老产业重任,又使得个人享受智慧养老带来的红利,促进居家智慧养老进程。
4. 2 提高技术创新力、加速发展智能技术
发挥全社会的协同作用,提高我国自主技术创新能力,大力发展智慧养老软硬件设备; 提高智慧养老设备的健康数据采集分析、智能传感及操作系统的系统化程度; 加速发展物联网技术,发展信息技术的优势,提高智能养老产品的精确性、敏感性。发展适合老年人需求的人性化、适老化智能产品。
4. 3 建立智慧养老服务的标准化、规范化体系
政府制定智慧养老服务的标准,统一规范智慧养老产品、系统接口通信及可穿戴设备终端标准,约束该产业朝着健康、稳健的方向发展; 加强个人信息网络平台安全防护,防止个人健康信息泄露。另外,增强老年人的维权意识,跟上社会智慧养老产业发展步伐,协同社会力量,定期组织老年群体学习有关法律知识,学会维护自己权益。
4. 4 培养高素质的居家智慧养老专业人员
政府需拨专项专款补贴智慧养老服务人员,提高其工资待遇、增加其培训机会,吸引相关人员。其次应鼓励支持教育机构、社会办学力量开办智慧养老服务专业,培养能胜任 “互联网 + ”智慧养老服务的高素质从业人员。并且在医学高等学校建立一批智慧养老服务相关的专业培训基地,提高相关专业学生的实际操作能力。
5 展望
“互联网 + ”居家智慧养老能带来巨大的社会效益。首先,它有助于实现养老服务的全面覆盖和专业化,满足不同类型老年人相对特殊的养老服务需求。
解决子女工作繁忙与照顾父母不得兼顾的矛盾。其次,组织老年人学习智能化操作,提高老人科技意识,追随时代步伐减轻老年人社会孤寂感。第三,引入 “互联网 + ”,以网络信息平台为依托来实现智能化养老,不仅可以促进互联网产业自身的发展,还可以有效地解决传统养老服务业不全面、浅层次的问题,实现老年人、家庭和养老资源的有效对接。
“互联网 + ”居家智慧养老可以有效缓解养老资源不足和失衡的问题,促进居家养老服务智慧化升级。同时,我国目前智慧居家养老侧重于物联网研究,处于发展阶段。随着我国智慧城市试点建设的不断深入,“互联网 + ”和居家养老服务相结合将得到推进,凭借 “互联网 + ”构建智能化和全方位的居家智慧养老服务体系,来适应多元化、个性化的养老服务市场需求,以智慧服务民生,实现智慧中国。

2020-02-28 12:35:24