写在一切之前:在经历这次Ipad维修之后,打死我不会买非国行Ipad,先介绍下Apple在中国的Ipad保修政策。受中国三包规定限制,Ipad在国内属于电脑产品范畴,整机保修一年,主要部件(屏幕,主板)保修2年。值得注意的是在「有关Apple 产品的中国三包规定概述」中规定在保修范围内,如果发生整机更换,更换后的产品保修期自更换之日起重新计算。这就是这次奇葩维修经历存在Bug的地方。
我的ipad pro 10.5通过Apple 在线商店购于2017年这款Ipad刚刚发布之后不久,在使用了半年之后我突然发现在底部home键上方大约2-3cm处出现了明显背光不均匀之处,即光斑。度娘一下发现不仅我的屏幕是这样的。在通过网友对ifixit的拆解分析发现出现光斑的地方正好是与主板相连接的BTB接口处(配图标记处),可能由于这款高刷新率屏幕功耗问题会造成屏幕接口过热,最终导致屏幕背光模组异常。
这时的我有一种掉坑里的感觉,没有办法已经超出了退货期限很久了,说来也方便,我住处的附近步行不到15分钟就有一家Apple 直营店。在官方支持预约好时间,就拿着我那台有问题的Ipad过去了,整个维修过程并没有什么拖沓,整个过程不超过10分钟,Genius小哥拿过去连上店铺的wifi 打开诊断软件,依次测试屏幕在红、蓝、绿、黑、白这五种单色下的显示效果,明显在白色的时候故障现象可见,小哥直接用工作ipad拍了两张图,就到后台去拿了台全新服务机(官换机)给我,并要求我关闭icloud的查找功能,抹掉Ipad。我就拿着一台新的Ipad回家了。有趣的是当我经过店内展示机的时候,发现展示机竟然也有一样的情况。
新的ipad用着一直很稳定,以为之前那个可能只是rp问题,但是最终还是逃不过命运的安排,2019年年中神奇光斑再次出现。然后我熟练的预约时间,拿着ipad再次造访Genius Bar,由于这次已经超出了Apple自己的一年有限保修,如果要通过中国三包规定进行保修就一定要带好购机fapiao。这次的光斑不像上次那么明显,要仔细看才能看得到,Genius 小哥看了好久,还让旁边的小哥一起看,结果他同事瞄了一眼说是有光斑,然后小哥就按标准流程走了一遍,再从后台拿了一台服务机给我(为什么要用“再”呢?),还和我说你这样情况的还蛮少的(我笑)。
这次换完,我的Ipad就一直秉持着买前生产力,买后爱奇艺的优秀传统,在家的大多数时间吃灰。但是苹果在2019年WWDC上为Ipad发布了专属Ipados系统,再次对世界发出了我家的Ipad是生产力工具的观念。在更新了新系统之后,发现真的还是蛮好用的,就开始又出山为我效劳。
2020年的初篇毕竟是带有黑色色彩的,我们国家爆发了自SARS之后有史以来最严重的一次肺炎疫情,千万人口的武汉被封锁,我身边原本想要回湖北过年的同事也被他的故乡阻断在门外;黑曼巴由于直升机坠机事故永远离开了他的球迷粉丝们。可能我的Ipad也觉得这一切的一切实在太悲伤了,他决定也要居家休息一下。然后他就真的罢工了!这次又是屏幕故障,但这次的故障有所不同,屏幕纵向出现了一整条背光不均匀竖条,并且这条线还会闪烁,直接可以闪瞎我这24k钛合金gou眼。由于受中国疫情影响,Apple关闭了中国的所有线下直营店,并也停止了线上的人工技术支持。但是Apple作为一家有社会责任的企业,也承诺对2020年1月期间过保的用户,额外提供3个月的免费保修期。
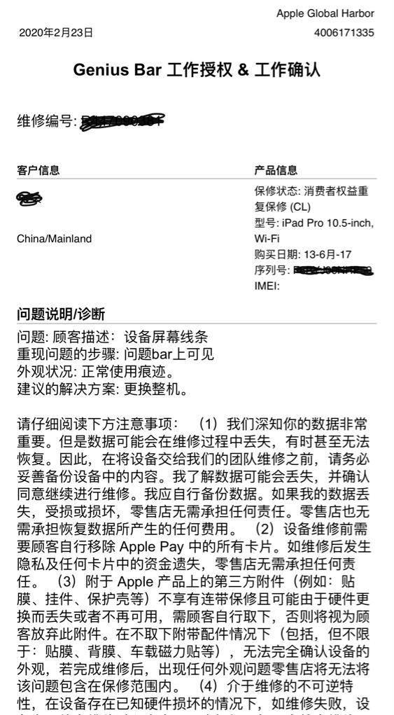
我所能做的只有等待,等Apple支持服务重开,终于2月上旬线上服务终于重开,第一件事就是像线上支持服务客服报告Ipad所遇到的问题(注意如果临近过保,如果无法在保修之前进行维修的话,这就很重要!),记录下案例编号,他也会向你的邮箱发送相关资料信息。我家附近的那家线下直营店也终于2月下旬重新开业了,虽然只营业半天。预约好时间,做好防护,拿着故障Ipad到Genius Bar接待小哥处表达了我对这款Ipad的不满,并要求如果可能的话按照第三次出现重复故障的理由给我退款。但这次的小哥貌似业务也不是很熟,认为我已经过保了,可能维修都要付费,就更别提退款了。我再三和他确认没有过保,小哥说要咨询下后台,让我等一下。大概半个小时之后,小哥拿了台官换机出来,和我确认的大致意思是“换可以,退你就别想了”,并且说已经和后台确认过了,今天换的设备可以享受重新计算的1年整机保修,2年主要部件保修。特殊时期,为了不要在外面暴露太久,本来我就试试看能不能退款的,换我也能接受,就这样拿着这台Ipad回家了。
截止至2020年初,不到四年的时间我连续换了三次官换机,感觉也没有谁了。乔帮主在天之灵,如果要知道估计要被这样的品质再气升一层天。我也忍不住在官方渠道进行了对Ipad质量的反馈,但是至今一直没有得到答复,估计都0202年了,7102年的老黄历也没人会理睬了。
这篇吐槽文案希望对和我有一样经历的人有帮助,并且希望如果该款Ipad确实存在设计缺陷,Apple应该勇敢的站出来。也对打算购买Ipad的果粉呼吁,最好要买国行,并一定要索取fapiao,这样才能更有保证,如果发生故障先在官方网站或者官方客服电话报告情况。

2020-03-05 12:37:10