根据之前我们知道的消息,华为对旗下的华为mate 30系列手机进行系统更新,增加了指关节手势操作功能那个,这让很多没有得到升级的花粉羡慕不已,不过日前有好消息显示,其它华为、荣耀手机也陆续收到了增加指关节手势操作功能的EMUI10系统更新推送,包括荣耀V30系列、华为Nova6等。
根据最新消息,荣耀V30、荣耀 V30 Pro系列手机日前获得华为推送的Magic 3.0.1.169更新,本次更新主要是新增了指关节手势操作,使用单指关节可快捷地截屏、分屏,使用双指关节可启动录屏等,让花粉使用更方面,更快捷。
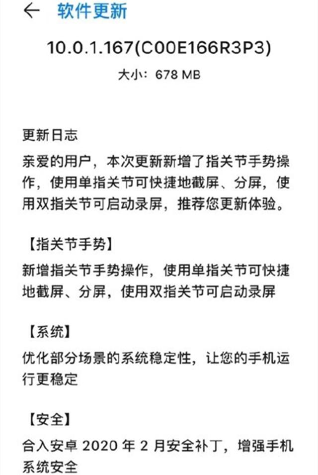
同时消息显示,华为Nova6也迎来了EMUI 10.0.1.167的更新,更新包大小为678MB,同样是更新是新增了指关节手势操作。
这样一来,除了华为Mate 30系列,荣耀V30系列,华为Nova6系列也支持指关节手势操作功能功能了,后续将更多机型获得更新推送,花粉这次不用羡慕了华为Mate 30系列了。
你的手机更新了指关节手势操作功能功能了吗?

2020-03-05 12:40:49