特斯拉又有新动作!秒天秒地秒网红的CEO马斯克透露,将在3月底发布更新,拓展车辆的完全自动驾驶能力套件,功能包括在城市道路上进行自动驾驶,与识别交通信号灯及停车标识并作出响应。
不过,特斯拉再次提醒驾驶员,尽管该套件的名称为“完全自动驾驶”,但特斯拉车辆目前尚无法自行完成驾驶操作,驾驶员依然需要双手紧握方向盘,并时刻关注路况。强如特斯拉,在自动驾驶领域也仍处于探索期,“最强王者”的封号尚不知花落谁家。
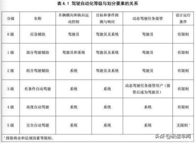
作为崛起中的汽车大国,我国对于自动驾驶技术也倾注了极大的心血。近日,工信部开始公示《汽车驾驶自动化分级》,结合之前发改委、工信部等11部委联合发布的《智能汽车创新发展战略》中提出的“实现L3级的智能汽车达到规模化生产”,不难发现,国家在未来智能出行的进程上,不仅指明了“推塔”的方向,更是按下了“大招”键。
L3被誉为自动驾驶标准的分水岭,其难点在于要求车辆在特定场景下实现完全自主控制,是区分辅助自动驾驶和自动驾驶的重要环节。在L3自动驾驶状态下,驾驶员不光可以“脱手”“脱脚”,还可以“脱眼”,相当于不用时刻监管车辆,只需保持能动态接管驾驶任务。某种意义上说,在特定场景下,驾乘人员的身家性命就托付给自动驾驶汽车啦。
然而,但凡机器总有出现故障的概率,车辆本身的控制系统是否足够可靠,是L3自动驾驶系统的最大安全性前提。在低级别辅助自动驾驶中,人类驾驶是责任主体,即便系统出现故障尚有人类驾驶员“兜底”。以L3为分界点,系统开始担当责任主体,出现故障只能“自我兜底”。正因如此,自动驾驶系统必须有足够的冗余设计,确保系统极高的可靠性。难怪某自动驾驶Tier 1高层直说:“没有做冗余设计的自动驾驶方案,说白了,都是扯淡。”
冗余设计早是业内共识。自动驾驶的头部玩家们,包括Waymo和Uber,一直在为自动驾驶系统“增重”,添加更多冗余设备和算力;而自动驾驶领域的一线供应商,如博世、英飞凌、舍弗勒,也将必要的冗余作为实现L3的关键突破口,由此可见,这一领域的头部企业都已开始应用双冗余L3。
在国内,基于冗余设计的自动驾驶量产方案去年就已问世。比如华人运通旗下的首款车型高合HIPhi 1,就采用了感知冗余、制动冗余、转向冗余、通讯冗余、电源冗余,构成整车5大核心部件双冗余设计,将为消费者带来双冗余L3自动驾驶体验。

2020-03-13 22:32:09