在编译过程中,构建工具会生成一个小的FAT32镜像,并将其添加到UBI分区。Linux小工具子系统会将其作为存储设备呈现给PC。
George在里面放上了自己的简历和摄影作品,可以在源代码中查看到这些内容。
DIY资源
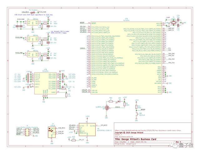
小哥在GitHub上开源了所有的代码、电路原理图,至于FC100s芯片如何开发,官方有技术文档可供参考。

在编译过程中,构建工具会生成一个小的FAT32镜像,并将其添加到UBI分区。Linux小工具子系统会将其作为存储设备呈现给PC。
George在里面放上了自己的简历和摄影作品,可以在源代码中查看到这些内容。
DIY资源
小哥在GitHub上开源了所有的代码、电路原理图,至于FC100s芯片如何开发,官方有技术文档可供参考。


2020-03-22 17:45:31