蔚来的NIO Day最让人感兴趣的是100kwh电池包会在2020年四季度推出,算下来在Taycan、E-tron这些靠近100kwh的电动汽车推出以后,国内也在往100kWh来做了。本文就100kWh的升级路径做一些探讨,并且看一下20kW的家用充电桩的玩法。
01
100kWh的升级路径
大车配大电池
在这个ES8上面相当于做了一次动力总成的中期改款,保留原来的70kwh(依靠改进动力系统提升了一些续航)、84kWh,新增的100kWh是最主要的卖点。并且可以提供新的电池系统容量升级的服务,把70kWh 电池组升级到 100kWh,只需加 5.8 万元,相当于把一个旧的电池买回来(价值是下降的),这新增的30kWh按照2元/Wh来卖。但是100kwh和84kwh的价格非常接近,大部分消费者都等着这个100kwh的方案。
备注:这种1280 元的月租来用100kWh 电池组的搞法也是很有意思的
图1 ES8 七座版能量、价格、续航里程
我们可以仔细来看一下这个电池的升级路线,从70kWh到84kWh,主要是通过电芯的升级实现的,从100Ah升级到117Ah,短期内电芯的容量想要在2020年Q4量产,有提升的空间并不大。注意我们看到其实从50Ah、100Ah到117容量,电芯的高度一直在涨,在这个电池系统里面的Z向高度,也被稀释了不少了。
而这个做法,可能是有几个
- 如果模组不变的话,电芯需要升级到144Ah,目前这个数据在短期内实现有点难度,大概按照从117Ah升级路线能到130Ah已经很不错了
- 模组要变,能提高的就是原有的96串的整体电压的数据,可以把电池的串数提高到108串左右。
我们核算下:
30Ah*2P*108S*3.61V=101kWh
应该初步能行,这是建立在还是使用现有的方壳的体系继续往下做的办法。由于108串,意味着216个电芯,中间的纵梁可能需要进行调整,把原有的8个块改为4个块,然后把电芯的排布重新调整,不按原有的355模组形式走,这个可能性搞法还是有可能的,一个长条里面按54个电芯。
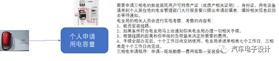
03 20kW小功率直流充电桩 三相电的申请
这个20kW小功率直流充电桩,也是一个很有趣的事情。车载充电机+外部交流充电桩的搭配,是之前车企给车主在家的选择,这个功率从3.3kW、6.6kW到11kW,这个主要是受制于车主需要向国家电网配电部门来申请用电容量和电表。从22kW开始,对于这个车载充电机和能够使用的频率就存在很大的分歧。核心在于,哪有三相电很容易给你接入,22kW的车载充电机也意味着外部要有个三相交流充电桩和对应的用电容量。NIO这次的做法,其实是根据其用户群体,如果能够在家里搞定申请三相电的申请,则可以通过购买这个22kW的直流充电桩来实现较快功率充电。备注:我的理解,NIO还是会长期保留车载充电机,增大用户的使用充电便利性,短期内这个选择是针对用户群体小众的需求,不牵涉我们之前探讨的去掉车载充电机这样节约成本的做法,主要的目的还是为100kWh的电池提供5个小时的充电体验。
充电路径
从目前路径和覆盖率来看,可能这种搞法对于豪华品牌电动汽车下一步是有启发意义的,这么操作对于个人的住房条件也有很强的相关性。备注:最近在老家修了房,在农村里面可以申请三相表给家用,功率主要取决于从大队的线路里面下拉的线能承受多少的功率
小结:超过80kWh的电池系统,确实需要向355的模组形式说再见了,好像目前好多企业都在从标准模组重构整个电池系统的路上,CTP的核心还是在原有的Pack不变,采用乘用车最优化结构的形式提供更多的电量,这个弄法本身不是标准的,有点定制化的意思

2020-03-22 17:59:56