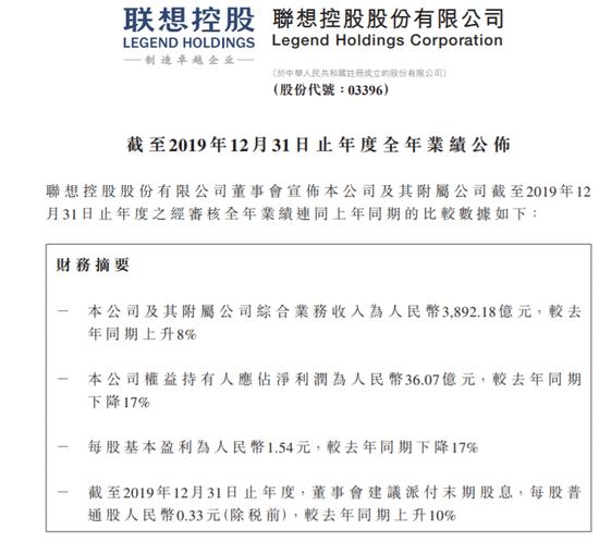
3月26日,联想控股公布截至2019年12月31日的业绩报告。联想控股财报显示,公司营收3892.18亿元,同比上升8%;净利实现36.07亿元,同比下滑17%。
公告称,收入增长主要受益于IT、金融服务、农业与食品板块业务增长。IT业务收入同比增长8%至3572.12亿元,归属于公司权益持有人净利润同比增长48%至16.08亿元。金融服务业务收入同比增长27%至88.15亿元,农业与食品板块收入同比增长21%至156.95亿元,财务投资板块归属于公司权益持有人净利润同比增长68%至9.06亿元。
值得注意的是,财报中还提到,在2019年第四季度,联想集团个人计算机和智能设备业务占全球市场份额、收入以及出货量均创下历史新高。
据IDC2019年全年全球PC出货报告数据显示,联想成为去年全球PC市场龙头。2019年第四季度,联想PC出货量达到1783.2万台,较上年同期的1675.1万台增长6.5%;市场占有率为24.8%,高于上年同期的24.4%。
关于PC业务的看法,联想集团董事长杨元庆曾发言称:“过去几年,PC换机周期从三四年延长到现在的五六年。但到了五六年还是要换的,因为PC是一个不可或缺的生产力工具。”(文|AI财经社实习生 刘奇妹)

2020-03-26 16:32:32