小编被今天发现的这款神奇软件工具震撼了,大家看图吧!
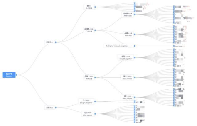
在整合了每个ASIN所有数据的产品透视页面,增加了流量分别流入、流出listing情况的分析示意图。点开之后可以完整看到某个listing流量的出入情况,流入的情况分为:
1. “关键词”流入,并且给出了评分;
2. “广告流量”流入,详细记录通过不同类型广告,或某个具体的广告给这个listing带来的点击量;
3. “关联流量”流入,展示了买家在浏览其他listing时,点击进入这个ASIN的情况,包含其他listing的数量有多少、分别是哪些ASIN、和这个listing在其他listing中出现的位置等数据。
流出的情况,即是买家在浏览这个listing的时候,点击进入页面上其他哪些ASIN,同样也包含它们的数量有多少、分别是哪些ASIN、和它们在这个listing上出现的位置等数据。
详细情况请查看下面的图片:
竟然还有亚马逊算法因子趋势分析,没错,这是4KMILES的最新最强分析功能!
4KMILES把能影响亚马逊listing权重算法的因素详细拆成不同的数据,给大家提供一份详细的参考,帮助判断某个ASIN的权重变化情况。比如流量、转化、广告、销量、评论数、首条和次条评论的星级等等,这些数据按照日期每天更新,让大家对listing权重的关键指标做到心中有数,快速、集中、不盲目地判断运营策略和执行情况的效果。
不可否认,4KMILES已经成为市面上一款实力雄厚的亚马逊运营管理与数据分析工具。从一站式销售管理,到全盘广告管控、中央CRM系统到各个板块,4KMILES已经把日常亚马逊要做的事情,全部都帮卖家中央化、集成化了。
很多4K的用户都变了4K的死忠粉!
下面让我们一起再来回顾一下这个神奇的软件带给我们的惊喜吧!
一站式销售数据管理:
无限亚马逊账号广告自动化管理:
运营日志监控(看谁还敢乱动公司的亚马逊操作!全部都被记录了下来!):
一个具备自动翻译功能的,连小学毕业都能回复8国语言的CRM系统:
显微镜级别的ASIN数据透视:
关联流量反查:
虽然疫情期间让大家没法正常工作,但是在这段关键的时间里,很多卖家利用4KMILES远程管理的能力,解决了运营管理效率的问题,也大大降低了员工不在公司时分析和统计数据的难度。
作为一款良心的SaaS服务工具,目前,4KMILES为卖家提供了许多免费使用的功能。与此同时,4KMILES功能也在不断升级,持续推动亚马逊卖家企业管理效率的提升和运营能力的提升!

2020-03-26 23:17:53