一、超高清视频:5G 重要应用之一,给整个产业链带来机遇
(一)超高清:5G 重要应用,国内加速发展
1.超高清技术:清晰度等指标全面提升,国内已有频道落地
超高清技术是高清技术的延伸,清晰度有所提升。视频的清晰度的发展,是由标清-高清超高清。高清技术分辨率为 1920×1080,约 200 万个像素,4K 技术则达到 3840×2160,约 830 万个像素,像素数为高清的 4 倍,理论清晰度为高清的 2 倍。如果未来发展到 8K(7680 ×4320,约 3300 万个像素点),则分辨率为高清的 16 倍,理论清晰度为高清的 4 倍。超高清 视频在亮度、色彩、帧率、色深等方面有着全方位的提升,给观众带来更好的体验感。
仅提高分辨率并不能很好地表现对视觉效果的提升,还需要突破高帧率、高色深、宽色域、高动态范围、三维声等技术。具体来说,超高清给观众带来的好处有:清晰度大幅提升、观看 视野更大、色域空间更广、高帧率、三维立体声等。
发展现状:国外起步较早,国内后起发力,目前已有相关频道落地。韩国等国在超高清领域布局较早,2014 年韩国正式开播 4K 超高清频道 UMAX UHD,Netflix 推出了超高清版本 的《纸牌屋》和多部纪录片。
国内目前上线两个高清频道及多个高清节目转播,更多频道有待陆续转 4K 超高清。在频 道方面,2018 年 10 月中央电视总台 4K 超高清频道正式上线;广东省出台《开展新数字家 庭行动推动 4K 电视网络应用与产业发展的若干扶持政策(2017-2020 年)》,2017 年广东 台综艺频道推出了全国首个省级电视 4K 超高清频道。在节目方面,中华人民共和国成立 70 周年大庆采取了 4K 直播,并录制 8K 纪录片,同时视频网站纷纷发力,优酷、腾讯、爱奇艺等 多个网站提供 4K 内容点播服务。
2. 5G 重要应用:现有的 4G 无法满足传输速率要求,5G 将扮演更重要角色
4G 已难以满足超高清视频传输速率等要求,5G 有更好的承载能力。传输速率方面,4K 视 频传输的传输速率至少为 50Mbps,8K 视频传输的传输速率至少为 48~160Mbps,普遍需要 135Mbps 以上的带宽保证传输质量。目前 4G 网络的传输速率峰值仅能达到 100Mbps,根不同地区、情况下,网络环境还可能存在下滑情况,已无法满足 8K 要求,4K 也难以保证持 续的良好观看体验。而 5G 网络可提供数十 Gbps 的峰值速率,单用户体验速率达 0.1-1Gbps。
时延方面,4K 超高清视频要求往返时延(RTT)要小于 20ms,而 4G 通常仅能做到 100ms 左右。
(二)政策驱动:高层次政策催化,2022 年基本普及
工业和信息化部、广电总局、中央广电总台联合印发关于《超高清视频产业发展行动计划(2019-2022 年)》的通知,提出按照“4K 先行、兼顾 8K”的总体技术路线,到 2022 年我 国超高清视频产业总体规模超过 4 万亿元,4K 产业生态体系基本完善,8K 关键技术产品研发 和产业化取得突破。
具体目标:2020 年取得阶段性成果,到 2022 年基本普及。《超高清视频产业发展行动计 划(2019-2022 年)》提出,2020 年央视和部分省市开办 4K 频道,2022 年 4K 频道供给能力 大幅提升,并尝试 8K 制播。到 2022 年,8K 前端核心设备形成产业化能力,4K 电视终端全 面普及,8K 电视终端销量占电视总销量的比例超过 5%,4K 频道供给能力大幅提升,有线电 视网络升级改造和监测监管系统建设不断完善。
(三)产业链:清晰度提升给整个产业链带来机遇,2022 年产业 产值有望超 3 万亿
1.产值上看,2022 年整个产业产值有望超 3 万亿,17-22 年复合增速有望达到 34.56%
产业链分为视频生产设备、网络传输设备、终端呈现设备、核心元器件、平台服务、行业应用。根据中国电子信息产业发展研究院(赛迪研究院)电子信息产业研究所的《2018 年中 国超高清视频产业演进及投资价值白皮书》,这六大环节,到2022年的产值占比分别为2.61%、 7.38%、20.94%、8.28%、5.32%、55.47%。
2022 年整个产业产值有望超 3 万亿,17-22 年复合增速有望达到 34.56%。根据中国电子 信息产业发展研究院(赛迪研究院)电子信息产业研究所的《2018 年中国超高清视频产业演 进及投资价值白皮书》,2017 年国内超高清视频产业产值达到 7614.8 亿元,到 2022 年有望达 到 33596.9 亿元,17-22 年复合增速有望达到 34.56%。
产业链各个环节都迎来机遇。清晰度等指标的提升,给整个产业链的设备、产品、内容端带来升级换代的机遇,相关设备、产品有望大规模替换,更多内容有望被生产出来,相关市场景气度有望显著提升。按照《2018 年中国超高清视频产业演进及投资价值白皮书》,以视 频生产设备、网络传输设备和终端呈现设备为例,2017-2022 年产值复合增速有望分别达到 173.84%、109.73%和 32.08%。
2. 受益方向上看,设备端率先受益,应用端多点开花
从超高清产业的建设来看,视频生产、网络传输、终端呈现、核心元器件、内容供给、行业应用几个环节都有望受益,1)生产、传输设备将率先受益:由于广电的频道将率先实现 4K 清晰度,因此相关的采集、制作、编码、存储等设备有望率先释放需求。
2)内容端及终端设备将加速普及:一方面,在具备相关设备、播出能力后,超高清相关节目、内容将快速增加。另一方面,随着超高清节目的普及,相关电视、电脑等设备有望加速 普及,同时,由于超高清与 VR、AR 等有较大的契合性,因此也有望带动相关设备普及。
3)行业应用预计将受益稍晚,但潜力较大:超高清与文教、医疗、安防、交通、工业及政府端服务都对超高清视频有着明显的需求。这些行业对超高清的需求,主要通过显控设备等 载体,提升行业在具体业务运行方面的效果。
以政府等应用为例:在政府应用领域,超高清能够让智慧城市的运营方对城市内更多细节进行准确度更高的监控。在企业应用领域,超高清视频技术与可应用于图像识别、工业可视化、机器人巡检、人机协作交互等场景。在医疗领域,在线会诊、远程医疗、内窥手术等场景下,对清晰度的要求将越来越高。在视频监控领域,超高清视频能在画面中呈现更多的细节特 征, 分析者可以对视频内容进行更加精准的分析。
二、编解码设备:4K 普及带来新一轮景气周期,超百亿空间 可期
(一)需求端:新一轮景气周期开启,19-22 年复合增速有望超 30%
1. 4K 的普及,有望带来新一轮编解码设备采购需求
编解码是产业链核心环节之一。编码设备是运用特定算法将超高清视频数据转换成格式化视频文件的设备,设备上主要包括硬件编码器、软件编码服务器、云编码服务等,是超高清 领域重要环节之一。
编解码行业随视频清晰度的需求的不断提升,呈现出几个发展阶段,不同阶段的视频编码 标准能力要求不同。
清晰度等指标的提升带动了编码标准的提升,对编码技术、算力等提出了更高的要求。 1) 4K 清晰度需要达到 H.265、AVS2 等较先进标准。目前视频编转码标准包括国际上的 H.26x 系列标准、MPEG 系列标准和国内的 AVS 标准等。国外的 H.265 等协议支持 4K 编解码;对 于国内,AVS2 标准已经成为了 4K 超高清视频的标准,对于 8K 的 AVS3 标准正在编制。2) 更高标准带来了更高要求。超高清编解码器对于画面的压缩效率极高,同时还要保证 4:2:2、 10BIT 等超高清特性能够完整体现,对压缩比、图像流畅度、码流精度等等提出了更高的要求, 需要更高的编码技术及算力等能力的支撑。
清晰度的提升带来新一轮编解码设备采购需求。每增加一个 4K 超高清频道,对应于台内、 每个省级平台(省级二级播控平台)以及各省的三大 IPTV 公司均采购符合 H.265、AVS2 标 准的、更高技术能力的前端设备,同时还需要进行备份设备的布局。因此,4K/8K 的普及,有 望带来新一轮更高标准的编解码设备采购的需求。
2. 历史回顾:标清到高清的进化,带来编解码设备采购需求明显提升
历史回顾:政策推动高清普及,2009-2013 年是加速普及的阶段。2009 年,广电总局先后 下发《关于促进高清电视发展的通知》(广发〔2009〕58 号)和《关于促进高清电视发展的补充通知》要求各部门做好发展高清数字电视发展的各项工作,批准中央电视台新闻综合频道和北京等 8 个卫视频道高、标清同播,2009 年 9 月 28 日,同播的 9 个高清频道一同开播。2010 年 9 月,广电总局又发布《关于进一步促进和规范高清电视发展的通知》,提出“从 2010 年 9 月 28 日起,同播的高清频道高清节目同播率和高清播出率必须高于 70%”、“同播的高清频道 黄金时段(18:30-23:00)所有节目,包括影视剧、气象和广告等,必须全高清播出。力争 2011 年 9 月 28 日达到全高清播出的目标”等措施,切实保障了高清频道的普及。
2009年5月我国高清电视用户已经突破100万户。央视在2013年绝大多数频道退出标清, 转向高清频道。因此可以判断,2009 年-2015 年是视频产业链需求集中释放的阶段(央视完成 高清晰度建设后各省级电视台转高清的需求释放预计将持续两年左右)。
从行业内主要公司看上一个景气周期的变化:主要公司收入增速明显提升,复合增速达到 33.22%。从数码科技收入历史变化看,数码科技在 2007 年、2008 年在数字电视前端设备 (编解码设备收入占比超 50%)的市占率分别为 26%和 30%,是行业内主要公司,其收入变 化可以在一定程度上反映行业需求变化。
从数码科技的 2007-2012 年的相关收入可知,收入增速从 2009 年开始有了明显提升,到 2012 年一直保持较高增速,2008-2012 年的收入复合增速达到 33.22%。
3. 需求端测算:主要频道带来约 137 亿元增量,19-22 年复合增速有望达到 31.42%
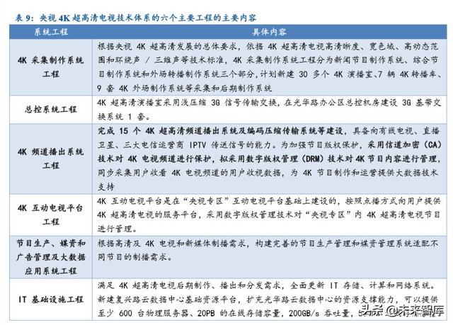
根据 2018 年 10 月 25 日,中央广播电视总台相关负责人在 ICTC2018 超高清论坛上作专 题报告,以及《央视 4K 超高清电视技术体系总体规划》,中央广播电视总台 4K 建设分为三 个阶段:
第一阶段(2018 年 4 月-12 月)完成一个 4K 超高清频道制播系统建设。第二阶段(2019 年 1 月-2020 年 6 月)完成新闻制作平台建设。第三阶段(2020 年 7 月-2021 年 12 月)将 4K 超高清频道转化为 4K 综合频道,并陆续完成新闻、电视剧、少儿等其他 4K 超高清频道制播 体系建设。同时,《央视 4K 超高清电视技术体系总体规划》也明确提出,完成 4K 超高清频 道播出系统及编码压缩传输系统等建设,具备向有线电视、直播卫星、三大电信运营商 IPTV 传送信号的能力。
根据央视上述安排,我们认为央视建设 4K 超高清频道可能分为两个阶段,第一阶段遵照 《央视 4K 超高清电视技术体系总体规划》的规划,在 2020、2021 年两年实现所有免费频道 的 4K 的实现;第二阶段实现其他所有频道 4K,我 们预计可能将在 2022-2025 年间进行建设。
(1)央视转超高清:总市场空间有望达到37亿元左右
目标:2018 年完成 4K 超高清频道,2019-2021 年是其他 17 个央视频道转超高清落地的 时间。假设 2019-2021 年是编解码设备集中销售的年份,考虑到 2019 年全年尚无新的央视高 清频道落地,因此假设超高清频道落地集中在 2020、2021 年。
根据当虹科技招股说明书,我们综合分析认为,每个超高清频道由 1 个省级电视台收录 x 2(异地灾备)+3 个运营商 IPTV 落地 x 2(异地灾备)构成,每台超高清编转码设备价格在 30~80 万元左右,假设为 35 万元。同时,台内每个频道需要一个超高清编转码设备 x 2(异地灾备), 因此计算得到总的市场空间为 15 亿元。
央视除了 18 个免费频道外,还设有 25 个付费、境外等频道,预计这些频道也都将逐渐转 为 4K 超高清。保守估计,从 2022 年开始建设,到 2025 年之前全部转变完成,所带来的空间 为22亿元。综合考虑,央视所有频道转 4K超高清带来的总的市场空间有望达到 37亿元左右。
根据采招网等网站公开披露,2020 年 3 月 22 日,中央电视台 4K 超高清电视编码压缩系 统(一期)(三)压缩系统及监看监录设备等项目开始公开招标,总预算金额 930 万元,其中 编码压缩系统设备预算约 440 万元,与我们预测的央视的 2020 年采购金额接近。更为重要的是,相关招标的开启预示着央视的超高清频道建设正在按照预定计划推进,相关市场需求有望 逐步释放。
(2)省级电视台及视频网站方面:总市场空间在100亿元左右
省级电视台:国内有 31 个省级平台(不含港澳台),假设到 2025 年,每个省至少有 3 个频道转为 4K 超高清频道(保守估计,主要新闻频道、主要娱乐频道和一个其他重要频道), 每个超高清频道由其他省级电视台收录 x 2(异地灾备)+3 个运营商 IPTV 落地 x 2(异地灾备) 构成,每台超高清编转码设备价格在 30~80 万元左右,同时,台内每个频道需要一个超高清 编转码设备 x 2(异地灾备)。总的市场空间为 79 亿元左右。
视频网站:根据百度搜索风云榜,国内主要的视频网站有 23 个,假设这些视频网站至少 将接收央视所有频道以及相关转 4K 后的省级频道(4K 超高清作为热点,受到观众欢迎,所 以视频网站有动力布局相关转播或者节目),假设每个视频网站收录 x 2(异地灾备),且将随 着央视频道的普及,短时间内就完成相关布局,则相关的市场空间为 22 亿元左右。
总的市场空间:按照上述测算,2020-2025 年央视及省级主要电视台的频道转 4K 超高清 给编解码市场带来的增量约为 137 亿元,行业景气度明显提升。我们根据数码科技收入及其市 占率、《中国超高清视频产业发展白皮书(2018 版)》行业产值相关数据以及上述测算对行 业规模进行推测,预计 2019-2022 年行业复合增速有望达到 31.42%。
对于这一轮景气周期的规模明显高于上一轮,我们认为有如下原因:一是产品复杂度提升带来单价的提升。根据数码科技招股说明书,2009年一套编解码设备的单价约为10万元左右, 而 4K 超高清的编解码设备单价在 30-80 万元左右。二是频道数量的增加。三是互联网视频网 站等需求较上一个景气周期又明显提升。四是根据相关公司公开调研纪要,2013 年编解码设 备的备份平台刚刚启动,因此行业又有了明显的增量。
如果再考虑到更多频道逐渐转 4K 超高清、央视未来转 8K 超高清、以及互联网视频领域 等需求,行业景气度有望长期延续。
(二)供给端:关注参与央视及其他频道建设的主要厂商
目前国内可生产编码设备的企业主要有大洋、索贝、新奥特、当虹科技、华栖云、捷成股份、数码科技、网达软件等,国外企业则有 Ateme、Harmonic、AWS Elemental、Envivio 等。 根据数码科技招股说明书,2008 年公司市占率达到 30%左右,我们认为公司的产品、行业客 户优势明显,市占率有望保持。如果再根据市场规模及当虹科技 2018 年相关收入来推测,数 码科技、当虹科技两家公司市占率之和为 46%左右,市场集中度相对较高。
1.技术路线:不同技术路线对应不同类型客户
在技术路线选择上,目前行业内主要是 CPU、FPGA/ASIC、CPU+GPU 三种架构。CPU 方 案多是在开源媒体处理框架和编码内核的基础上做二次研发,FPGA/ASIC 方案多采用主流芯 片厂商的编码芯片,CPU+GPU 方案需要对整个编码流水线进行大幅重构,需要对行业的深入 理解。目前行业主要公司(数码科技、当虹科技等)均采取 CPU+GPU 的路线或多种路线并行 的方针。
从应用场景来看,不同技术路线对应不同应用场景。FPGA/ASIC 架构更适合于电视台内非编域编转码,不涉及外网传输,因此较少考虑节省传输带宽,客户只需要购买更多相对低成本的存储硬盘即可,而不用考虑视频的压缩效率,且其定制化需求相对较少。对比之下,CPU+GPU 和 CPU 更适合用于 OTT/IPTV、新媒体及互联网视频等领域,以有限的带宽传输 尽量多的电视频道,同时需要保证画质最优,这两种技术路线下 CPU 算力较小,需要更多服 务器,性价比相对较低。
2. 行业下游客户集中,关注相关核心供应商
(1)行业内主要公司已经有相关案例落地
从已有的频道建设方面,数码科技是央视超高清(4K)频道的核心编解码技术产品服务 商,广州柯维新表示其编解码产品用于 CCTV4K 超高清频道前端系统,当虹科技则表示 4K 超高清编码器实现了 4K 频道在南方传媒 IPTV 的成功播出。
从重要节目的 4K 建设的方面,数码科技参与 2019、2020 年两年春晚的 4K 超高清节目 传输,以及两会期间的 5G+4K 转播任务;广州柯维新的 AVS2 超高清编码器应用与在央视世 界杯 4K 转播。
(2)我们认为,未来央视等客户的主要设备提供商有望重点受益
行业实际参与者数量不多,且相对于国外厂商具有优势。第一,在关于 4K 超高清编解码 设备的应用层面,目前行业内披露的,能够提供 4K 编解码设备的仅有少数企业,而其中仍有部分企业的主要业务并未在编解码领域。第二,国内厂商相对于国外的重点公司来说具备多重优势。国产替代大趋势下,国外产品预计将被逐步替代。同时,国内厂商对国内的信源具有更高的兼容性和稳定性,对 AVS2 标准理解的更深(H.265 标准相关事宜难统一,AVS2 有望 成为国内唯一标准),且本地化服务能力方面具有优势。
少数公司与央视等核心客户已有长期的服务和合作,预计将在行业转 4K 的过程中主要受益。第一,央视领域,央视以及重要节目的编解码设备一直由少数公司提供。根据数码科技公开的调研纪要,在“中央广播电视节目无线数字化覆盖工程”中,AVS+编码器和前端系统的 市场占有率超过 90%;根据公司官网,上海国茂 AVS+高清编码器是中央电视台高清编码压缩 系统设备之一。
第二,而在新媒体(IPTV)、互联网视频领域,当虹科技是主要的参与者。从当虹科技 收入占比来看,新媒体行业、互联网视频行业收入占比超 60%,公司披露国内 31 个 IPTV 运 营商(不含港澳台)中的 25 个、三大电信运营商,在部分 IPTV 运营商的编转码设备总量 中占比超过 60%,并覆盖苏宁体育、优酷、阿里体育、腾讯等互联网视频领域重要客户。
三、CA 智能卡:到期更换+四代普及+DCAS 建设落地,行业 再迎新机遇
(一)需求端:到期更换+四代普及+DCAS 建设落地,景气度有望 提升
1. 行业发展历史:数字电视用户普及趋势下,CA 智能卡迎来第一个发展高潮
条件接收系统是数字电视软件平台的核心,用来精确控制每一个用户对广播电视节目或服务的付费接收,用户付费后才能收看相关的电视节目。条件接收系统由 CA 前端系统、CA 智能卡和机顶盒中的 CA 代理模块构成,前端 CA 系统主要作用是对数字电视节目加密,CA 智能卡和机顶盒中的 CA 代理模块主要实现已加密信息的解密。数字电视信号经加密传输至 机顶盒后,缴费客户将凭借其已授权的 CA 智能卡,读取相应的付费数字电视信号。
历史回顾:CA 智能卡随数字电视用户普及而迎来一个高潮。CA 智能卡应用在用户终端 的机顶盒中,每台电视机均需配备一台机顶盒及对应的一张 CA 智能卡。CA 智能卡的需求 主要来源于有线数字电视用户的增加而增加(包括同一家庭用多个电视)。从历史来看,2009 年开始国内有线电视整转数字化率不断提升,数字电视用户数量也开始不断增加,对应 CA 智 能卡发卡量也快速增加。到 2014 年数字电视用户数基本达到高峰,CA 智能卡发卡量也开始 明显下滑。
2. 未来需求:到期更换+四代普及+DCAS 落地,行业需求端有望再迎新机遇
CA 智能卡寿命到期带来的需求。CA 智能卡寿命期在 5-10 年。从国内的有线电视大规模 整转数字化率和国内数字电视用户数来看,国内数字电视普及的高潮在 2009-2015 年,目前 整个行业面临着持续的更换的需求。
四代机顶盒普及给 CA 需求端带来又一次机遇。根据《全国有线电视发展情况专项统计 调查分析报告》,2017 年高清用户占数字电视用户的比重仅 36.62%,这说明大多数数字电视用户仍使用标清机顶盒(三代机顶盒),高清机顶盒(四代机顶盒)有待进一步普及。在国家 倡导视频高清化和国产化,并积极推进的趋势下,机顶盒存在着持续的升级换代的需求。
而未来四代机顶盒的特点将是“国产化+高清化+TVOS 国产智能操作系统+前端加密替换 DCAS 系统(国密标准)+北斗定位”,因此四代机顶盒的逐渐普及将带动 DCAS 需求的提升。
国家层面招标已开始,2020 年后相关建设有望逐步开展。从建设进度上看,从 2015 年 12 月,新一代卫星直播广播电视系统总体技术方案通过专家论证开始;到 2019 年,卫星直播 广播电视 DCAS 安全数据管理平台技术方案通过专家论证,新一代卫星直播广播电视建设技 术系统获得总局批复同意。2019 年 12 月,国家广播电视总局广播电视卫星直播管理中心公布 了新一代卫星直播广播电视可下载条件接收系统服务支撑项目入围评审结果公告,DCAS 相关 建设开始正式落地。
3. 未来市场空间:给行业带来近 90 亿元市场空间
时间:参照第一波 CA 智能卡普及的历史,用了 6 年左右时间,假设第四代机顶盒的 DCAS 普及也需要大致 6 年左右时间(从 2020 年开始估算)。
数字电视用户数:假设 2019 开始,每年以 1%的增速增长。
渗透率:假设相关招标结束后,2020 年相关建设开始,假设到 2025 年完成相关建设。
单价:根据数码科技招股说明书,2007-2009 年 CA 智能卡的平均单价约为 36 元,假设由 于加入智能操作系统、国密算法等原因,四代 DCAS 模块(终端处理模块,DCAS 厂商收取 授权费用)单价较先前提升 10%。
从预测来看,2020-2025 年有 90 亿左右的市场空间。
根据数码科技招股说明书中披露的出货量及市占率、中国产业信息网中披露的行业出货量 等信息,我们推测出 19-22 年整个市场的复合增速有望达到 53%左右,行业景气度有望提升。
(二)供给端:市场集中度高,主要公司有望受益于行业景气度提 升
国内数字电视条件接收系统市场集中度较高。国内主要企业包括永新视博、数码视讯、天柏、Irdeto、NDS 等。永新视博、数码科技等公司进入市场较早,2008 年永新视博市场占有 率为 42%,数码科技为 16%;到 2017 年,数码科技市占率已经达到 40.78%,永新视博市占 率 37.99%。
从卫星直播中心 2019 年 12 月关于 DCAS 的公开招标来看,入围的只有永新视博、数码 科技两家公司,预计未来 DCAS 的市场集中度也将相对集中,主要公司有望重点受益。
四、投资建议
(一)当虹科技
国内核心编解码设备供应商之一,积极建设 4K 相关频道和内容。在广播电视行业,公司 已覆盖中央电视台、国内半数以上省级电视台、国内 31 个 IPTV 运营商中的 25 个、三大 电信运营商,在部分 IPTV 运营商的编转码设备总量中占比超过 50%,市场覆盖率相对较高。 在 4K 的建设中,公司助力央视首个 4K 频道落地,4K 超高清编码器实现了 4K 频道在南方传 媒 IPTV的成功播出,“5G+4K”系统已经运用于杭州马拉松、俄罗斯世界杯赛事等视频直播中。
超高清视频领域迎来新的建设周期,公司有望充分受益。公司不仅掌握大量 IPTV 客户以及省级电视台客户,直接受益于电视台超高清频道的建设,而且与苏宁体育、优酷、阿里体育、腾讯等互联网视频领域重要客户也有相关合作,有望受益于 4K 频道落地,以及带来的相关互 联网视频领域需求的增加。
以视频核心能力为基础,向公共安全领域积极拓展。公司依托公司视频编转码、人像识别、移动视频等算法,为公安、司法等客户提供人像大数据实战应用平台、移动视频警务等产 品与服务,并能够通过人像识别、视频结构化等技术,实现对相关数据的智能分析与处理。
(二)数码科技
央视编解码设备主要供应商之一,有望持续受益与相关频道建设。在“中央广播电视节目无线数字化覆盖工程”中,公司 AVS+编码器和前端系统的市场占有率超过 90%。在 4K 频 道建设方面,公司作为核心编解码技术产品服务商,为央视第一个超高清(4K)频道作出贡 献。节目方面,公司承载了 2019 年春晚及两会期间的 5G+4K 转播任务,为 2020 年央视春 晚提供了4K超高清编解码设备。未来有望持续受益于央视等频道逐步转为4K超高清的机遇。
到期更换+四代普及,公司 CA 智能卡业务有望再迎新机遇。一方面,目前 CA 智能卡领 域普遍面临更新换代,另一方面,四代机顶盒普及大势所趋,新一代 CA 智能卡(DCAS)随 四代机顶盒普及也将逐渐普及。2019 年 12 月,国家广播电视总局广播电视卫星直播管理中心就新一代卫星直播广播电视可下载条件接收系统服务支撑项目组织入围评审, DCAS 的建设将 逐步落地。公司在传统的 CA 智能卡领域的市占率为 40%左右,此次广电总局卫星直播管理中心项目入围的两家供应商中,公司是其中一家,因此有望迎来新机遇,为未来几年业绩带来重 要的支撑。
(三)淳中科技
视频显示领域受益 4K 趋势,安全需求提升带来利好。公司是军队、政府等大型显控设备 的提供商,一方面有望受益于 4K 超高清普及的趋势,另一方面公司下游客户多为国家重要部 门,对安全性的要求高。目前国内 To B、To G 显控市场仍有部分份额呗 Extron 及 Braco 等国外厂商占据,因此公司有望持续受益于国家对于安全方面需求的提升。
深耕传统行业的同时积极拓展产品线,拓宽收入来源。公司积极拓展产品线,逐步向远 程医疗、广电等领域拓展,丰富收入来源。公司的 Vmars™分布式融合处理系统已用于长沙芒 果 TV 总部环形投影展厅、中国科学院大学等项目中,Mobius™-V LED 拼接处理器已用于辽 宁电视台会议中心等项目中。
股权激励彰显信心,公司有望长期成长。根据公司先前公布的股权激励预案,公司股票激励的考核条件为,以 2018 年净利润为基础,2019 年/2020 年/2021 年的净利润增速不低于 30%/60%/90%;或者以 2018 年收入为基数,2019 年/2020 年/2021 年的收入增 速不低于 30%/70%/120%。按复合增速算,公司的考核条件为 2018-2021 年收入的复合增速约为 30%, 净利润增速约为 24%,体现了公司对自身业务发展的信心。

2020-03-27 22:21:25