近两年,中国的云计算产业方兴未艾,2020年伊始其却以一种特殊的方式重回高增长轨道,并在边缘实现爆发。
新冠肺炎疫情使远程办公、在线教育、在线医疗、远程算力开放等互联网在线应用业务量大增,用户在线数同比增长几倍。
阿里钉钉和企业微信均出现访问量过大导致无法访问的情况,两家公司不得不先后扩容10多万台服务器应对高峰。
截至上周,AppStore免费排行榜中,阿里钉钉仍然稳居第一,腾讯会议和企业微信紧随其后。

此次的疫情已经成为云经济相关产业一个事件性的触发点,这将进一步加速整个行业的发展。
流量经济和云基础设施成为2020年上半年最确定的高增长行业。应对在线流量爆发,阿里云、腾讯云和华为云紧急扩容,在5G和在线视频需求增长下,2020年云计算基础设施重回高增长。
根据IDC预测,2023年中国X86服务器市场规模将达到292.85亿美元,2020-2023年复合增长率将达到11.9%。
在线教育和在线办公催生海量云需求
疫情当前,云计算的优势正在凸显。1月底,教育部就宣布2020年春季开学延期,并提倡“停课不停教、不停学”。
在相关政策指引下,各地学校也纷纷通过云应用,针对学校的线上协同办公,和线上教学,积极备战。
部分学校为复工预先搭建了视频会议系统,和协同办公的解决方案,也有相当一部分的学校直接采取了云服务的模式,进行远程办公和教学管理的工作。
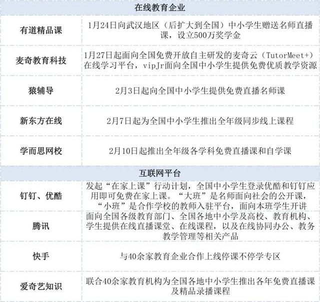
与此同时,新东方在线、学而思、猿辅导、好未来等在内的数十家知名在线教育机构,纷纷开始宣布向全国用户免费提供直播课程。
但由于开课首日在线人数暴增,很多在线教育平台也纷纷出现卡顿、闪退、掉线等问题,众多在线教育背后支撑的云平台都出现服务器过载的现象。

疫情对在线教育的长期利好是不容否认的,但冷静下来,我们应该意识到表面现象背后的更多问题。
在线教育必须要为全国2.76亿各级在校学生,1670多万专任教师同时提供服务,这背后是海量的信息和数据需要被处理运算。
因为疫情而成为刚需的不只是在线教育,还有在线办公。在当前这种全民抗击疫情的特殊时期,为减少人员流动、聚集,在线办公已经成为上千万家企业、超过2亿的企业员工们的首选方案。
根据前程无忧的调查结果显示,复工首周前两日仅有21.5%的受访者所在企业选择在家办公,但由于疫情态势、业务运转需要等多方因素影响,这一数据在首周第五个工时日提升至38.8%。
对于在线办公服务供应商们来说,当前的机遇确实可以称得上是可遇不可求。但巨大的流量像潮水一样,海量的数据也带来了巨大的挑战。
无论是处理在线教育的海量数据,还是要处理在线办公的海量数据,合适的、能依靠的技术手段只有云计算。
在当前局势下,在线教育和在线办公遇到的数据运算挑战,和天猫、拼多多等电商平台在“618”、“双十一”购物节遇到的情况类似,而天猫的云计算靠阿里云,拼多多的云计算靠腾讯云。
所以,当前在线教育和在线办公为阿里云和腾讯云这些云计算厂商们,提供了空前广阔的应用场景。
云上抗疫的“第二曲线”进一步扩张中国云计算市场
疫情终将结束,但疫情引发的思考是:云在所有“在线”的业务场景中,不再是一个“备选”项,而是一个“必选项”。
2003年的非典,推动了电子商务等互联网经济的萌芽,也创造了互联网的黄金十年。
非典之后的17年里,云计算、移动互联、大数据等技术取得了蓬勃的发展,这让基于“在线”的应用和业务模式取得了辉煌的成就。
而在这背后,最大的力量还是来源于云计算这个基础要素的成熟,此次疫情将实现中国云计算市场成长的“第二曲线”。
根据Frost & Sullivan发布的中国公有云市场调查报告显示,2019年中国公有云Q3市场达到197.1亿元人民币,同比增长64.3%。
其中,阿里云、腾讯云、金山云作为互联网云前三企业,与天翼云、华为云一起,成为领跑中国云计算市场快速发展的TOP5和主要玩家。
IaaS市场中,这Top5厂商市场份额高度集中,占据了总体73.8%的市场份额,阿里云持续保持领先地位,腾讯云位居第二。阿里云和腾讯云依然是我国两大云计算巨头。

当阿里钉钉和企业微信正因为流量激增而手忙脚乱的时候其他云服务厂商就迎来了出头的机会。
根据Frost & Sullivan的《中国公有云市场的调查研究报告》,目前金山云已经跻身为互联网云前三企业,仅次于阿里云和腾讯云。
疫情对金山云的影响明显也是积极的,相信疫情过后金山云还会有更佳表现。
在云计算市场中,正在快速成长的华为云同样不容忽视。根据IDC去年11月发布的《中国公有云服务市场(2019上半年)跟踪》,华为云延续强势增长势头,在中国公有云IaaS+PaaS市场增速超过350%,IaaS市场营收增长高达368%,排名超过AWS和百度云跃升至第四位。

除了在线办公,针对复工之后的疫情防控,华为云推出了智慧园区疫情防控解方案,从门禁、体温测量、口罩佩戴识别等各个场景帮助管理者防控企业园区疫情。
而针对城市疫情防控,华为推出“智能语音疫情回访系统”,可以通过语音机器人以民警设定的对话内容对辖区暂住人员开展电话核查和提示。

依托华为云,心医国际升级打造抗疫极速云平台,整合提供云问诊、云会诊、云培训、云会议等服务,助力政府远程监控各隔离病区实时情况、为危重患者和未确诊患者提供专家会诊、诊断、咨询等提供保障。
在当前的特殊环境中,云计算需求集中爆发,无疑会对市场普及教育起到极大的刺激作用。

2020-03-28 23:14:26