“2020 年的趋势将颠覆整个行业,并在未来十年重新定义业务,即使数字创新已成为各种规模企业的常规行为。”德勤管理咨询新兴技术研究总监兼政府及公共服务首席技术官 Scott Buchholz 在一份报告中如是说。
近日,雷锋网了解到《德勤 2020 技术趋势报告》(中文版)正式发布(以下简称《报告》),报告指出了五个可能在短期内引发颠覆性变革的关键新兴趋势:“数字孪生:连结现实与数字世界”;“架构觉醒”;“技术道德与信任”;“人感体验平台”;“财务与 IT 的未来”。
值得注意的是,这是德勤第十一年发布技术趋势年度报告。今年的技术趋势报告继续在开篇回顾了 11 年来的技术趋势发展,展示了技术趋势随时间推移的演进全过程以及最新宏观科技力量作为业务转型基础带来的共生效益和不久的未来的新兴科技力量。与此同时,《报告》还指出,未来三大颠覆性技术(即环境体验、指数智能和量子技术)正蓄势待发,我们将在本世纪20年代末开始感受到它们的影响。
为了让大家更为全面的了解这份报告,雷锋网在不改变原意的情况下做了编辑整理,希望对读者有参考价值。
如果您想获得本报告的全文 pdf,请在雷锋网(公众号:雷锋网)微信(leiphone-sz)回复关键词“331报告”提取。
文档来源:未来智库
一、九大宏观科技力量
随着以技术为驱动的创新的空前扩张,一场高风险的“打地鼠”的竞争游戏由此展开,企业利用技术保持先进的能力将决定其生死存亡。
过去十年内,数字化体验、分析技术和云技术为各项技术赋能,展现了他们自身的价值,已然成为众多企业有效地推进战略和新商业模式的核心基础。接下来十年中,数字现实、认知技术和区块链将成为企业变革的颠覆性驱动力。它们的应用范围将越来越广,各行各业的案例成倍增加。技术业务、 风险和核心系统现代化是驱动企业变革和创新的基础技术,它们需要保持稳定、强劲、可持续发展。
基于此框架下讨论新兴技术,可以简化技术进步对企业所造成的颠覆性影响。同时,围绕九大宏观科技力量衍生更多细分领域和更加细化的技术创新点和趋势点。
十年前我们首次探索数字化体验、分析技术和云技术之时,只能看到其中的可能性,并不能确切地估测 它们的影响。现如今,这些技术已经为大家所熟知,并在对业务、运营模式和市场造成了颠覆性影响之 后,发展势头依旧迅猛。
(1)数字化体验
数字化体验依然是企业变革的重要驱动因素。实际上,在德勤 2018 年全球 CIO 调查报告 中,64% 的参与者表示接下来的三年里,数字化技术将对他们的业务造成影响。在去年的超越营销:体验重塑中,我们已经审视了这一趋势,企业正逐渐摒弃传统意义上以获客为核心的营销模式,转而致力于创造更多以人为本的互动——包括与其员工和商业伙伴的互动。
(2)分析技术
分析技术包括能够提供深刻洞察的基本技术和工具。数据管理、数据治理以及数据运营体系这些重要因素不仅仅是人工智能项目的核心基础。同时,鉴于企业内对数据储存、数据隐私和数据使用的严格要求,这些重要因素也是必须面对和考虑的重大策略点。
60%的首席信息官(CIO)表示,在未来的三年内, 数据和分析技术将对他们业务带来影响。但这个问题正变得更具挑战性。“静止的数据” 和“使用的数据”这两个久经考验的概念被“动态数据”所连接,借助工具和平台动态数据进而支持数据流、数据摄取、数据分类、储存和访问。值得欣喜的是,云技术、核心系统重塑、认知技术和其它技术正在为异常复杂的挑战带来全新的解决方案。
(3)云技术
云技术已经全面深入企业。90% 的企业在使用基于云技术的服务,并且这一比例有增无减。 实际上,就信息技术领域的投资预算来看,接下来三年内对云技术的投资会翻倍。正如我们 2017 年所预计的那样,云技术已经不仅仅只是作为基础应用,它带来了 “一切即服务” 的蓝海,使任何 IT 能力都可以变成基于云的服务供企业使用。在众多企业当中,少数超大规模企业主宰了公有云和云技术服务市场,在云技术的赋能下,为其它宏观力量的进一步创新提供基础和平台,例如分析技术、云技术、区块链、数字现实,以及未来的量子技术。
云技术还驱动我们思考并重塑一些陈旧的企业管理和业务职能。
当今的颠覆性驱动力(即数字现实、认知技术和区块链)都是由体验、分析技术和云技术发展而来。未 来十年,这些新的趋势虽然不再新鲜,但它们将和过往的重大趋势一样,在人们持续深刻的理解和应用 中,推动重要的变革。
(4)数字现实
数字现实技术,包括 AR/VR 、混合现实、语音交互、语音识别、普适计算、360°全方位摄像和沉浸式技术等,帮助用户突破键盘和屏幕的禁锢,与用户感知无缝衔接,用户可更加自然地参与互动。数字现实的目的是打破传统的空间界限,让人与底层技术进行自然、本能、甚至下意识的互动。
(5)认知技术
机器学习、神经网络、机器人流程自动化、机器人程序、自然语言处理、以及更广泛的人工智能领域等认知技术可能推动所有产业变革。这些技术将人机互动个性化、场景化,通过 定制化语言或图像信息,驱动业务流程,实现无人值守。
企业对认知技术的需求大幅增长一一互联网数据中心(IDC)预测 2022 年 企业此项支出将达 776 亿美元,与此同时,信任和技术道德问题也迫在眉睫。
(6)区块链
德勤 2019 年全球区块链调查报告中,超过半数的参与者表示区块链技术至关重要,较前一 年增长了 10% 。83% 的人能够明确构思区块链技术的实际应用,较前一年增长了 9% 。调查结果显示,2019 年,企业已经不再讨论“区块链是否可行? ”,转而关注“我们该如何利用区块链? ”
金融服务和金融科技公司持续领航区块链技术的发展,但其它领域也开始推行区块链技术, 尤其是政府、生命科学与医疗健康、科技、媒体、通讯等领域。
再提技术业务、风险和核心系统重塑似乎有些枯燥无味,但不可否认,它们是业务的核心所在。企业在这些已经发展很成熟的领域,依然继续进行着可观的投资。综合来看,正是因为它们不仅为数字化转型、创新与增长提供了可靠的、可规模化的基础,也是在分析技术、认知技术、区块链等颠覆性技术成功投资的必要条件。
(7) 技术业务
随着技术应用与业务战略的融合,技术业务也在不断发展。随着企业更多地通过重塑 IT 来实现运营效率提升和与业务部门合作者一起进行价值创造,很多 IT 团队通过实施促进跨业务协作的开发体系(如敏捷和 DevOps ),逐渐将传统的项目制交付调整为产品化运营。
强大的技术功能让企业更敏捷地响应技术驱动的市场和业务的变化。一只强大的数字化技术运营团队能够帮助企业迅速回应技术对市场的影响以及相关业务挑战。
(8)风险
在以创新为驱动力的时代,企业面临的风险远远超越了传统的网络风险、监管风险、运营风险及财务威。2019 年的 CEO 和风险管理调查报告指出,企业最大的风险广泛涉及新颠覆性技术、创新、生态系统合作伙伴、企业品牌及名誉、文化等。对此,很多公司清楚地意识到他们还未对此类风险做好准备,或没有想法在管理此类风险方面进行投资。
除合规和安全的必要要求,企业还面临新兴技术对产品、服务和商业目标的潜在影响,这些使得企业正在把更为广泛的信任作为企业战略。
(9)核心系统现代化
核心系统现代化体现了数字化转型、用户期望及数据密集型算法给核心系统的前台、中台和后台带来的持续性压力。无论是在财务数字化、实时供应链,还是在客户关系管理系统,核心系统都承载了关键业务流程。
在如今这个即时、持续和定制交互的时代,企业需要降低整体的技术负债。实现核心系统 现代化的成熟举措,比如重塑现有的遗留系统,更新 ERP 系统及重写其他系统,这些目前来讲尤为重要。
二、未来三大颠覆性技术
随着三大颠覆性技术(即数字现实、认知技术和区块链)崛起,并准备在未来十年为业务做出重大贡献 的同时,未来三大技术发展和创新的新星(环境体验、指数型智能和量子技术)正蓄势待发。我们将在 本世纪 20 年代末开始感受到它们的影响。
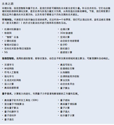
a:环境体验
环境体验展望了这样一个构想:在未来,技术只是环境的一部分。计算设备的功率不断增加,体积不断缩小。这些越来越小的设备将我们的输入从非自然的(指向、点击和滑动) 演变为自然的(说话、手势和思考),它们与我们的交互从被动的(回答问题)变成主动的(提出意料之外的建议)。
随着设备变得无缝和无处不在,它们和我们越来越密不可分。想象未来的世界,一些微小的,已连接的,内容感知的设备被嵌入办公室、家中或者其他地方,成为背景活动的一部分。例如,你如果在脑海中想“我要在一个小时之内出发去机场”,就能触发一系列背景活动,包括安排航班值机,准备可供生物特征识别的虚拟登机牌,将无人驾驶汽车目的地设置为正确的航站楼,将家中的智能系统状态调为“离开”,以及暂停出差期间的快递服务等等。
b:指数智能
指数智能建立在当今认知技术能力上。如今,机器智能能够发现数据中蕴藏的规律,但是无法判断这些规律是否有内在的意义。同时,它目前还缺乏识别和响应人类互动和情感的细微差别的能力。而且,机器智能的认知能力还非常有限,比如机器能够打败国际象棋大师,却不能理解房间发生了火灾需要逃跑。
未来有无限可能。随着对语义和符号识别的理解,机器逐渐能从假想的相关中梳理出真实的因果关系。借助来自人感訥验平台的技术组合,我们的虚拟助手将越来越能够识别并适应我们的情绪。随着研究人员开发出更广义的智能,指数智能将超越统计和计算的层面。 我们敢说,最终,这将导致更有能力的人工智能诞生。
c:量子技术
量子技术利用亚原子微粒的反直觉特性处理信息,进行新型计算,实现“不可非法侵入式” 交流,技术微型化等等。量子计算中,这些量子比特(或量子位)的特殊属性有可能发生 指数型变化。通过操纵单个粒子,量子计算机将能够解决某些高度复杂的问题,这些问题 对于目前的超级计算机来说,太大,太杂乱,包括从数据科学到材料科学。
随着研究者们不断突破技术限制,量子计算机将逐渐取代传统的计算机。数据科学家将能 够处理前所未有宏大的数据量,并从中获取相关性信息。材料科学家利用量子比特模拟原 子,这是无法在传统计算机上实现的。同时,在通讯、物流、安全、密码学、能量等不同领域,我们都能预见无限可能。
为了帮助大家更好的理解各类前沿技术动态,基于宏观科技力量及其可被预期的时间范围,报告归纳整理了一张完整的统一化视图。
三、五大关键新兴趋势
一)技术道德与信任
技术变革常态化的同时,赢得全方位的信任变得更具挑战——但也充满机遇。
随着数字技术的出现,企业要用户以新的更深层次的方式信任他们,过去是获取用户个人信息,现在则是通过数字痕迹追踪用户的线上行为。同时,技术引起的问题也经常成为新闻头条,例如安全漏洞、不当或非法监视、个人信息滥用、虚假信息传播、算法歧视、缺乏透明度等等。这些事件导致利益相关方之间不信任(包括客户、雇员、合作 伙伴、投资者和管理者),严重损害企业声誉。的确,消费者对商家的信任正在逐渐下降,人们对公共机构的态度也越来越谨慎,员工则要求企业明确阐述其核心价值观。
德勤 2020 年全球市场趋势报告中提到,当今时代,品牌信任对企业来讲尤为重要,关系到企业的方方面面。无论是客户、监管机构,还是媒体,都期望品牌商在其开展业务的各个领域都是开放、诚信和始终如一,从产品生产、促销活动、到员工文化和合作伙伴关系维护等。
被技术颠覆的企业,它的每一个方面都意味着可以赢得或失去任何一个客户、员工、合作伙伴、投资者和/或监管机构信任的机会。如果领导者能够充分贯彻企业价值观和技术道德观,努力履行“做好事”的承诺,企业就能够与利益相关者建立长期牢固的信任关系。在这种情况下,信任就变成了一个全方位的 承诺,并且确保信任是企业的技术,流程,人员都在共同努力维护的基础。
技术道德这一术语指的是不局限于或侧重于任何 一项技术的综合价值观,这个价值观是指导企业对技术使用的整体方法及通过部署这些技术驱动业务战略和运营企业应考虑主动评估如何以符合公司宗旨和核心价值观的方式使用技术。
在数字时代,信任是个复杂的议题,企业面临着无数的生存威胁。虽然颠覆性技术通常会给企业带来指数型增长,但仅凭技术却无法建立长期信任。因此,领先企业们正在通过全方位的维持利益相关者所期望的高度信任。领先企业们正在尝 试通过各种方式,来维持利益相关者所期望的高度信任。
人工智能、机器学习、区块链、数字现实和其它 新兴技术正以前所未有的速度和深度融入我们的 曰常生活。企业该如何通过客户、合作伙伴和员工使用这些技术来构建信任呢?
-
解读企业价值观。
如今,技术根植于业务,机器学习也驱动着业务决策和行为,因此,必须先了解企业的技术解决方案,才能进一步解读和评价企业价值观。数字化系统可以被设计用来减少偏差,让企业能够遵循自己的原则运 营。
保障措施可以防止用户以不健康或不负责任的方式使用技术,从而帮助提高利益相关者的利益。例如,一家公司对可能成瘾的游戏强制限定游戏时间和游戏花费一个内容提供商提醒用户关注信息来源的准确性;云计算提供商在 户超出其预算之前自动发出警报。
-
建立强大的数据基础。
如果不能系统性地、统一地追踪数据内容及来源,并确定可访问数据的人员,就没有办法营造良好的信任环境。强大的数据基础让利益相关者拥有共同的愿景, 为数据负责,采用安全的技术手段实现有效的数据管理。管理者需要让利益相关者了解他们提供的数据将如何运用,此外,除非为了法律或监管的目的,在利益相关者要求时须删除相关数据。
-
强化防护措施。
德勤 2019 年未来网络调查报告显示,管理者为网络问题花费的时间越来越多,网络防御体系意味着您要 保护您的客户、员工和商业合作伙伴,让他们远离与他们——或者说你们——的价值观不同的群体。从最开始就需要建立并实施网络安全风险策略略,并将其贯穿于商业运营和政策制定的全过程,这绝不仅仅是信息技术部门的问题。企业领导者应当与信息技术部门一起制定全面的数字安全风险策略,考虑安全、隐私、 诚信和保密等各方面,增强利益相关者的信任,提高企业竞争力和优势。因此,需要评估企业的风险容忍度,明确弱点所在,并判断企业最具价值的数据和系统,制定风险缓解策略和恢复计划。
二)财务与 IT 的未来
IT 和财务领导者共同努力为创新融资寻找灵活的途径。
德勤的研究发现,56% 的首席信息官(CIO)期望应用 Agile, DevOps 或类似的灵活 IT 交付模式,来提高 IT 的响应能力并激发更广泛的创新的雄心。
但目前有些难以克服的障碍阻碍这些努力:资金的来源和分配。IT 的运营和开发流程正变得越来越灵活,更加侧重产品,而财务部门仍旧按照过去数十年的方式来制定预算、融资和财报。 结果显而易见:IT 需求与财务流程之间的矛盾。若这个问题得不到解决,那么它可能会破坏首席信息官(CIO)的创新计划,乃至整个企业的战略目标。

2020-04-06 19:46:11