人工智能是新一轮产业变革的核心驱动力,将进一步释放历次科技革命和产业变革积蓄的巨大能量,并创造新的强大引擎,重构生产、分配、交换、消费等经济活动各环节,形成从宏观到微观各领域的智能化新需求,催生新技术、新产品、新产业、新业态、新模式。

人工智能正在与各行各业快速融合,助力传统行业转型升级、提质增效,在全球范围内引发全新的产业浪潮。经初步统计,2019年全球新一代人工智能产业规模突破700亿美元。据预测,到2020年全球人工智能产业规模将近1000亿美元,2018-2022年的年均增长率达到31.6%。

▲数据来源:中国电子学会、中商产业研究院整理
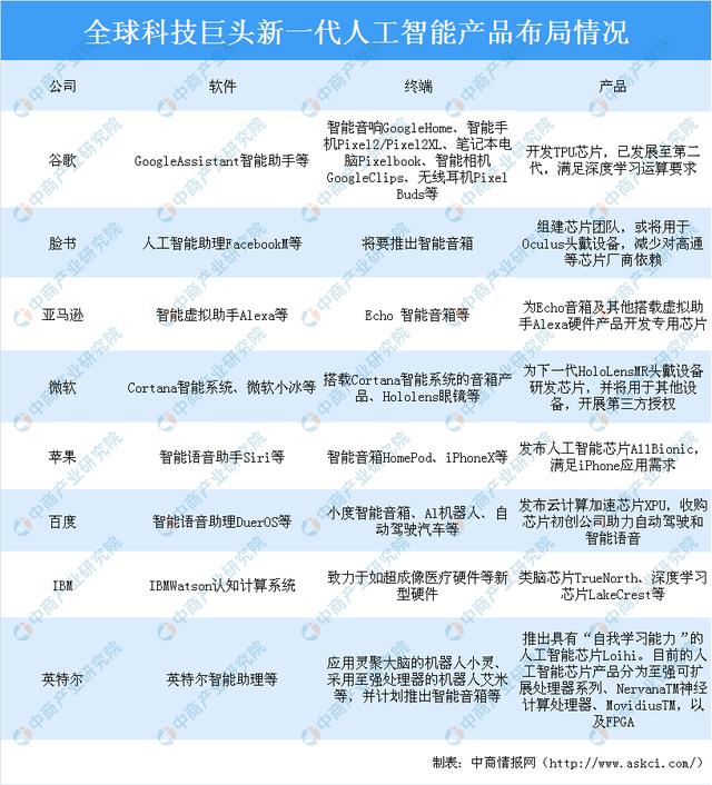
目前,全球新一代人工智能产业依赖强大的技术创新积累优势,以谷歌、英特尔、微软、亚马逊等跨国大型科技企业为主导,充分发挥其强大的资源整合能力与持续创新功能,不断加快基础层底层技术研发与应用产品实践步伐,围绕智能硬件与软件核心算法产业上下游进行有效部署。随着技术的不断成熟和底层技术框架的开源,吸引创新企业不断涌入,推动产业规模持续加速增长。
全球各大科技巨头基于深度学习等技术对现有和未来产品体系进行整体规划,形成基于新一代人工智能的软硬件产品体系,开展“软件+硬件+应用+芯片”产品布局,纷纷抢占用户入口和新一代人工智能产业的制高点。一是将新一代人工智能技术应用于现有产品体系,改造和提升现有体系和产品性能,如Facebook应用于社交网络识别假消息和不良内容,Google应用于包括搜索、地图、Youtube等所有产品线。二是面向个人消费市场开发基于新一代人工智能的软硬件产品,并集成已有产品抢占用户入口,最具代表性的是亚马逊在个人消费市场大获成功的搭载Alexa的智能音箱Echo。三是面向行业市场开发新一代人工智能应用,拓展第三方产品线,如Google正拓展在医疗健康领域的智能化版图,包括疾病诊断、治疗、健康管理、医疗保险等。

▲资料来源:中国电子学会、中商产业研究院整理
更多资料请参考中商产业研究院发布的《2020-2025年中国人工智能行业市场前景及投资机会研究报告》,同时中商产业研究院还提供产业大数据、产业规划策划、产业园策划规划、产业招商引资等解决方案。


2020-04-12 22:17:08