一、前言
2020年新冠疫情这只黑天鹅,虽然带来了巨大破坏力和不确定性。但它也带来了新的可能性,在疫情肆虐之下,数亿人不能出门,只能全民宅在家里,结果在线生鲜迎来了大爆发,其中网红生鲜电商盒马鲜生更是交易量井喷,在2月份疫情峰值期间订单量飙涨了5倍以上。
以我所在的深圳某小区为例,下单要靠抢,不到清晨9点APP就显示爆单,主打30分钟送货上门的盒马,要超过4个小时才能送达,可见其火爆程度。
盒马鲜生作为马云新零售思想的旗手,阿里巴巴CEO张勇主抓的阿里一号工程,可谓是含着金钥匙出生,在整个电商、零售行业推出付费会员的大背景下,盒马也于2019年全面推出了付费会员。
可以说盒马的模式代表了中国生鲜新零售的最高水平,那么盒马鲜生的X会员是如何设计的?体现了盒马的什么设计思想?是否对其他零售商具有借鉴性?
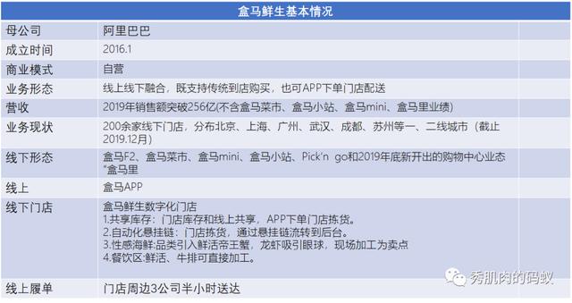
二、盒马鲜生商业模式
首先我们来了解下盒马鲜生的基本情况和商业模式。
盒马鲜生作为新零售的标杆,其最大的创新为线上线下融合,既支持传统的到店购买业务,也支持到家业务,满足了消费者线上线下全场景的覆盖。
从2016.1月在上海开出第一家店算起,到2019年12月份,盒马鲜生在4年多的时间里,已开出200家线下门店,跃居为国内商超百强18名(根据中国连锁经营协会2018年快速消费品超市/便利店连锁百强数据),年销售额增长高达300%,照此增长速度,盒马鲜生在5年内会超过华润万家成为国内最大的生鲜商超。
盒马鲜生之所以能取得如此骄人成绩,除了阿里在资金和资源方面不惜一切重金投入之外,最重要的是盒马鲜生的模式迎合了生鲜行业互联网化的潮流。
生鲜作为一个市场规模达万亿的行业,消费频次高,覆盖人群广,但由于存在标准化程度低、保质期短,损耗高的问题,一直未被互联网渗透。
而以盒马鲜生为代表的新零售却通过数字化门店的方式解决了生鲜电商长久以来存在的问题,消费者只需要在家中用手机APP下单,盒马可直接在门店拣货后,在1小时内配送到消费者家中。
这种商业模式创新对零售的效率提高是空前的,阿里巴巴集团副总裁、盒马鲜生CEO侯毅披露,运营1.5年以上的盒马鲜生门店,单店坪效超过5万元,单店日均销售额达80万元,远远超过传统超市。要知道国际连锁巨头沃尔玛每个门店的日均营业额仅为49万元左右。
三、盒马鲜生的会员模式分析
在亚马逊Prime付费会员的影响下,这几年国内的零售行业纷纷引入了付费会员模式。
而盒马鲜生最初于2018年4月在上海先试水付费会员制,推出了年费为188元的“盒马X会员”计划,消费者可享受九项权益;随后11月30日,盒马宣布门店数破百的同时,推出“盒区生活卡”,并表示2019年将在全国试水付费会员。
2018年阿里巴巴投资者日上,盒马鲜生CEO侯毅首次披露了盒马鲜生的经营情况。如果会员线上线下都使用盒马的服务,会员的每月花费在575元。纯线上消费的会员,每月花费为279元。纯线下消费的会员每月花费228元。
我们今天重点就分析一下盒马X会员,首先在盒马APP可以看到X会员的介绍
盒马X会员的会员费为218元/年,这个价格不算便宜,要知道即便是国内专业的会员店山姆会员店、其年费也不过260多元。
但在会员费的支付上,有一个卖点:“用花呗开通,先享后付,全年没省满218元,按比例退还年费”。
什么意思呢?比如这一年我用盒马会员只省了 100 块,那么我的会员费就是 100 块/年。
看起来,似乎非常有吸引力,但意味着你必须开通支付宝的花呗业务。从这点可以看出来,阿里生态下的协同作战的好处,支付宝和盒马携起手来合作,对于支付宝来说借助于高速增长的盒马店推广了花呗业务,对于盒马来说明显降低了用户的付费阻力,有利于吸引用户加入会员。
那么我们再来看下盒马X会员的会员权益,到底是有哪些?
根据盒马的宣传,盒马X会员共拥有9大如下权益:
(1)家庭共享:这是9大权益中排名第一的权益,也就是说家里有人办了主卡,可以给其他家庭成员办理副卡。但细看了以下条款,则非常苛刻。首选办理一张副卡需要再花100元,其次还要把副卡账号设置为支付宝亲情账号。
我认为这个“家庭共享”权益,非常没有诚意,要知道即便是我们前面所讲的山姆会员店,其会员卡也包含了一张免费的亲属卡。
而盒马X会员,居然要用户支付100元,还要帮助支付宝完成推广业务——开通亲情账号,从这一点来看,盒马X会员的设计思想是是阿里集团生态价值优先,而非客户价值优先。
(2)全场88折:这个权益看起来非常有诱惑力,但细看条款,仅限周二专享,也就是一星期只有1天才能享受到这个88折权益,并且部分特价商品除外,这也就意味着对于办了卡的会员来说,随时要掐好点在周二囤货才能获得这项权益。
(3)每日领蔬菜:每天领取一份免费蔬菜,价格应该在3-5元。(划重点必须到店)
(4)肉禽减5元:指定肉禽减5元,每天一次。(划重点必须到店)
(5)每周奶票:每周两张5元奶票。(划重点必须到店)
(6)每月餐票:加工费减免十元,每月有2次的机会。这个我认为值得重点说下,当初盒马鲜生刚开业时,轰动一时,人头攒动,成为网红店,很大的一个原因是消费者奔着去吃帝王蟹之类的海鲜大餐去的,但要吃海鲜大餐,每公斤要收取15元-30元不等的加工费用。我当时在想,如果盒马能推出一个付费会员,会员的权益是吃海鲜大餐免加工费,那么口碑一定会被疯传。但从这个每月餐票仅仅减免10元的权益来看,并没有给人以惊喜。
(7)APP免费换购:线上购物满99元,可享指定商品免费换购。
(8)每月运费券:每月有4次免运费的机会。但由于盒马是每天首单免运费,每天下多次单的概率极低,所以价值也不大。
(9)生活服务权益:衣物、鞋包护洗8折之类。仅仅在上海,深圳部分门店才可使用,也意义不大。
总的来说,盒马的这9大权益中,唯一具有价值的是全场88折这项权益(虽然只能在周二使用),其他大部分权益都是到店权益,例如每天领蔬菜,肉禽减免等。但根据盒马的商业模式设计,其交易订单量来自于线上的占比达到了60%甚至70%以上,也就是说只有30%左右的用户,才有机会使用到这些到店权益。
但盒马为什么要做这么呢?这可能与盒马的商业模式探索有关,盒马CEO侯毅在2019年的一次分享中提到,原来盒马引以为傲的线上和线下“统一会员,统一商品,统一价格,统一营销”是否是完全对的,他提出了反思,这是因为线下消费客群和线上相比可能差异很大,比如更高的价格敏感度,完全不同的商品需求,这部分显然传统线下商超永辉等做的更好。所以盒马接下来可能会对线下的用户需求从从商品,价格,营销方面做出进一步的优化和迭代。
从这个角度看,盒马鲜生的用意很明显,就是通过付费会员的到店权益来将线下流量调节到线上,或者吸引更多的线下用户。但这么做的效果却值得商榷,因为既然线下客群对价格更敏感,那么他们会花218元来办这个付费会员卡么?
四、总结
从以上对盒马X会员的分析来看,盒马X会员的设计只能给个3星评价,整体来看非常一般。因为比起盒马鲜生本身的商业模式创新给人带来的惊喜感,这个X付费会员体验感平平,并没有给人超预期的体验。
就在我准备发出本篇文章的同时,发现盒马X会员已暂时停止新会员入会,可能盒马已发现了盒马X会员存在的问题。
最后,奉上盒马鲜生的X会员档案。


2020-04-15 16:11:18