数字经济时代,金融科技渐成银行核心驱动力。伴随着科技的进步,以 ABCDMI 等(人工 智能、区块链、云计算、大数据、移动互联、物联网等)为核心的金融科技飞速发展。从 支付结算起步,到消费信贷、信用卡到财富管理,再到对公业务,金融科技显著地提升了业务效率,改善了客户体验。金融科技正重塑银行业务流程,变革银行商业模式。我们认 为,谁能在金融科技浪潮中勇立潮头,谁就能在 BANK 4.0 时代大放异彩。
我们认为, 在数字经济时代,科技赋能银行业务, 将深刻改变银行业态,变革行业格局。 大力投资金融科技,具备强大的金融科技实力的银 行,才是面向未来的银行,将在 B ANK 4 . 0 时代脱颖而出。 其股票估值水平预计将逐步拉开与普通银行的差距。
1. 金融科技概述
新技术改变银行业态。金融科技的技术可概括为 ABCDIX。A 即 AI,是人工智能;B 即 BlockChain,为区块链技术;C 即 Cloud Computing,是云计算;D 即 Big Data,是大 数据; I 即 Internet of Things,是物联网技术; X 为量子计算等还没有商用的前沿技术。 这些是实施金融科技战略主要依赖的技术。
1.1. 人工智能(AI)
2016 年 3 月,阿尔法围棋(AlphaGo)与围棋世界冠军、职业九段棋手李世石进行围棋人 机大战,以 4 比 1 的总比分获胜。阿尔法围棋的大胜让人工智能声名大涨。人工智能本质 上是一种旨在模仿人类特征的先进分析方式,可以学习传统意义上人脑才可以学会的复杂 内容、复杂决策并参与自然对话。
计算机视觉、机器学习、自然语言处理、机器人、语音识别等为人工智能的五大核心技术, 并发展为人工智能子产业。
人脸识别(计算机视觉)提升银行反欺诈水平,机器学习降低银行外呼成本。在了解你的 客户(KYC)领域,人脸识别技术被大量采用。该技术让银行能便捷地确认客户身份, 提升反欺诈水平。在智能客服领域,语音和语义识别应用广泛。机器通过学习可以识别 客户语句的含义并给出相应的解答。越来越多的银行开始采用机器人客服,机器人能够模 拟人声进行应答及营销。这可以大幅减少客服中心人工量,显著降低银行成本。
机器学习模型超越传统银行线性模型,在信贷领域得到广泛应用,覆盖营销获客、反欺诈、 风控及催收等环节。传统的银行模型中,数据的金融相关性较强,大多通过监督模型做出 信贷决策。当面对大量非传统银行客户时,AI 技术能在大量的数据中找到相应的规律,做 出信贷决策。例如,在反欺诈领域,知识图谱展现了申请人之间的关系,在应对团伙欺诈 方面十分有效。
1.2. 区块链(Blockchain)
区块链又称分布式账本,本质上是一个共享数据库。区块链技术是比特币的底层技术和基 础架构。区块链是一串使用密码学方法相关联产生的数据块,每一数据块中包含了每一次 比特币网络的交易信息。区块链上的数据是同步的,因为记录的每一副本是相同的、自动 更新的,并且不可改变。智能合约的开发给区块链技术提供了新的应用场景。
美国互联网巨头Facebook计划发起的Libra虚拟货币引发了世界范围的广泛关注,在国内, 人民银行也在研究发行数字货币。分布式账本和智能合约技术在金融领域的应用,包括数 据管理、资产/证券发行和服务、抵押品管理和贸易/合同验证等。
1.3. 云计算(Cloud Computing)
银行传统的 IT 架构灵活性不足,可以利用云计算来克服传统基础设施的扩展限制,在调 用资源及储存数据等方面更加灵活,并能经济高效地利用其他服务提供商开发的先进技术。
云计算是一个承载体,银行可以充分利用各类科技金融企业的信贷、风控等服务。云计算 是一种按使用量付费的模式,这种模式提供可用的、便捷的、按需的网络访问,进入可配 置的计算共享池(资源包括网络、服务器、存储、应用软件等),这些资源能够被快速提 供。此方式使得 IT 资源能够集中汇集,快速配置并快速重新部署。
云计算是相对来说较为成熟的应用,目前主流的云平台提供商主要是互联网巨头的产品,如阿里云、腾讯云、华为云等。因为互联网企业在自身发展过程中,面对海量的数据,需 要开发云平台来支撑应用产品。
由于银行业对数据完整性、内容真实性、操作可问责性的高要求,安全和业务可持续是在 应用云计算技术时的主要关注点。正是考虑到这种需求,大部分银行选择建设或采购的是 私有云。
1.4. 大数据(Big Data)
大数据是指无法在一定时间范围内用常规软件工具进行捕捉、管理和处理的数据集合,是 需要新处理模式才能具有更强的决策力、洞察发现力和流程优化能力的海量、高增长率和 多样化的信息资产。
大数据技术的核心是能够对大量数据进行获取、汇总清洗并进行分析获得商业洞见的技术。 大数据技术包含数据采集、存储、预处理及分析等四个方面。大数据是人工智能算法的基 础燃料。
随着可获得数据种类增多,如何建立数据仓库,整合散落在各个流程的客户数据和交易 数据,是目前银行面临的挑战。根据意大利统计学家帕累托提出的“二八原则”,20% 的客户会给银行带来 80%的收益。商业银行以往侧重于服务高价值 20%的客户,利率 市场化下,金融机构间竞争加剧,长尾客户也成为竞争的对象。利用大数据可以显著 降低银行长尾客户交易成本,解决信息不对称问题。
基于大数据技术的智能风控广泛应运在消费信贷发放中,有效降低风险。不过,在银行的 商业活动中,仍有大量的数据没有被充分利用。这恰恰也是未来可以深度挖掘价值的地方。
1.5. 物联网(IOT)
物联网(Internet of Things,即 IOT)是指把一切物体连接起来的网络,实现“万物互联”。 物联网是通过各种信息传感器、射频识别技术、全球定位系统、红外感应器、激光扫描器 等各种装置与技术,实时采集任何需要监控、 连接、互动的物体或过程,采集其声、光、 热、电、力学、化 学、生物、位置等各种需要的信息,通过各类可能的网络接入,实现 物与物、物与人的泛在连接,实现对物品和过程的智能化感知、识别和管理。从某种层面 上来说,物联网是虚拟经济和实体经济之间的连接器,意义重大。
物联网也将带来新机遇,虚拟与现实的结合,将真正实现资金流、信息流、实体流的 “三流合一”。在银行业,物联网的应运仍处在早期阶段。目前,物联网的应用主要在依 托新零售战略技术的移动支付,和基于智能物流的供应链金融领域。传感器技术也被应用 在车贷领域的车辆使用状况监测和跟踪风控中。
2. 上市银行如何布局金融科技?
数字经济时代,金融科技是银行核心驱动力。正因为如此,金融科技如何重视都不为过。 于是,上市银行纷纷加码金融科技投入,每年将营收的一定比例(如 1%-3%)投入到金融 科技领域。此外,上市银行纷纷设立金融科技子公司,在科技赋能行内各项业务的同时, 实现科技输出。
2.1. 上市银行加码金融科技投入
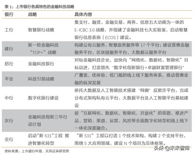
上市银行加快布局金融科技。由于未来银行变革的力量将来自金融科技,上市银行纷纷提 出金融科技战略,加大投资力度,用科技赋能各项业务。在金融科技布局上,大行和部分 股份行由于规模大实力强,是行业的领跑者。
大行的领头羊-工行于 17 年升级推出 e-ICBC3.0,加快推进“智慧银行”战略,从 IT 架构、 科技研发、业务优化、场景应用等各方面全面提升智慧化经营管理水平。工行建立了互联 网、大数据、人工智能、区块链等“七大创新实验室”。19 年,工行在雄安设立了金融科 技子公司,整合行业内外金融科技力量,成立了金融科技研究院,发布了 ECOS 工程。工 行目前已经形成了“一部、三中心、一公司、一研究院”金融科技组织架构,全力提升数 字化、智能化金融服务水平。
部分股份行发力金融科技。招行很早确立了金融科技银行战略定位,全力推进数字化转型, 直接对标金融科技公司。变革组织架构,建立扁平化、集约化和专业化的组织架构体系, 发力金融科技,以科技敏捷促进业务敏捷。平安银行依托集团力量,也提出了科技引领战 略,意在成为一流的智能化零售银行。可以说,招行作为零售银行领头羊,平安银行作为 后起之秀,二者在金融科技上的布局走在了行业前面。
2.1.1. 招行-聚焦场景化生态体系,金融科技投入领先
招行高度重视金融科技。招行行长田惠宇在《2018 年年度报告》中的行长致辞写道,“今 天,我们从未如此深刻地认识到,行业变局的决定性力量来自科技”。并提出,客户和科 技是面向未来的两大核心主题,招行要对标金融科技公司。
招行全面开启数字化转型。加速转型之下,田行长提出,四个“重新定义”。从客户转向 用户,重新定义银行服务对象和经营思维;从银行卡转向 APP,重新定义银行服务边界; 从交易思维转向客户旅程,重新定义银行服务逻辑和客户体验;从集中转向开放,重新定 义银行科技基础和企业文化。
招行两大 APP 聚焦“核心金融+泛金融”场景生态体系。招行两大 APP(招行 APP、信用 卡掌上生活 APP)持续打造业内领先的金融科技生态体系。推动智慧生态场景项目,建设 社保、云缴费业务、智慧停车、教育、医疗等外接场景,投产互联网金融云平台。
招行 APP 深耕存贷汇核心金融场景,掌上生活 APP 则注重向泛金融场景延伸服务,布局 数字化流量获客与经营体系的构建。1H19 招商银行 APP 交易笔数 7.97 亿笔,同比增长 25.31%;交易金额 16.67 万亿元,同比增长 41.99%。截至 19 年 6 月末,掌上生活 APP 累 计用户数 8083.94 万户,其中非信用卡用户占比 28.74%。年轻客群占比超过 70%,客户规 模和活跃度持续领跑同业信用卡类APP。1H19掌上生活APP贡献信用卡名单量131.71万, 通过掌上生活 APP 渠道成功办理的消费金融交易占信用卡消费金融交易的比例为 48.01%。
从有披露数据的上市银行来看,招行在金融科技方面投入上领先。1H19 金融科技投入 36.33 亿元,占营收比例为 2.81%。18 年金融科技投入 65 亿元,占营收比例为 2.75%,在 披露该数据的 A 股上市银行中最高。此外,招行 17-1H19 金融科技投入占比逐年攀升, 这反映出作为国内零售银行龙头的招行对金融科技之重视。
2.1.2. 平安银行-科技投入持续较快增长,数字化经营成效显现
321 策略实现数字化经营,全面提升风险管理能力。平安构建零售“3+2+1”经营策略, 发力基础零售、私行财富与消费金融“3 大业务模块”,提升风险控制与成本管理“2 大 核心能力”,推动以 AI 为核心的“1 大生态”持续赋能。
科技赋能方面,一是聚焦平台能力建设,打造了 AI 中台、银行私有云平台、数据中台、 分 布式 PaaS 云平台、项目可视化平台等基础平台;二是实施了信用卡新核心系统、新一代 金融市场核心业务系统、智慧托管、智慧风控、智慧财务等重点业务项目;三是积极布局 开放银行,对外输出金融服务能力,拓展获客渠道。
依托平安集团核心技术和资源,持续利用人工智能、云计算、区块链、物联网等新技术赋 能业务,平安银行持续提升业务效率、节约成本及风控水平。19 年平安银行通过全面数 字化的经营实现零售人均营收同比增长 17.7%。构建“AI+客服”体系,19 年末 AI 客 服非人工占比达 86.1%。19 年借记卡客服服务费用节省约 50%,信用卡客服费用节省 超 30%。
充分利用 AI 及大数据技术提升风控水平,不仅大幅提升效率,而且改善风控效果。打造零 售阿波罗审批平台,贷款产品审批缩短至 10 秒以内;打造智能反欺诈系统,19 年累计防 堵欺诈损失超 10 亿元。
平安银行金融科技的进步与成果离不开其对金融科技的大力投入。《平安银行 2017 年度 报告》披露,平安银行对标互联网金融机构,建立零售专属 IT 团队,服务人力超过 2100 人,建立敏捷机制。
19 年末,平安银行科技人员(含外包)超过 7500 人,同比增长超过 34%;共有在职员工 3.42 万人,科技人员占比较高。19 年 IT 资本性支出及费用投入达 34.97 亿元,同比增长 35.8%,其中用于创新性研究与应用的科技投入 10.91 亿元。19 年科技投入与营收的比例达 2.53%。
2.2. 银行系金融科技子公司落地开花
从股份制到大行纷纷设立金融科技子公司。银行设立金融科技子公司的浪潮是从 15 年开 始,首先开启的是兴业银行旗下的兴业数金,也是到目前为止唯一一个合资架构的金融科 技子公司。此后一年平安集团、招行、光大银行等股份制银行也纷纷加入设立金融科技子公司的行列。
18 年 4 月,建行作为国有大行率先设立金融科技子公司-建信金科。19 年,工行和中行也 跟进,同时北京银行将此前全资控股的京辉投资改为北银金融科技,成为了首家独立设立 金融科技子公司的城商行。目前,交银金科和广发银行金融科技子公司处于拟设立状态, 若成功设立,6 家国有大行中未设立金融科技子公司的将仅剩农行和邮储银行。
自 15 年 12 月兴业银行设立兴业数金起,已经有 10 家银行设立了金融科技子公司,按照 其商业目的可以分为三类:
一类是将 IT 部门独立运营。建信金科是国有大行设立的首家金融科技子公司,成立之初的 近3000名员工是由建行总行直属的七个开发中心和一个研发中心的IT部门直接划转而来;
第二类是将金融科技解决方案输出。例如,兴业数金科技输出签约银行已达到 311 家,连 接了 4.36 万个银行网点,服务客群涵盖中小银行、非银机构、政府与公共服务机构、产业 互联网参与者;
第三类是主要为集团内部金融业务提供科技服务。比如,光大科技的主要职能就是孵化光 大银行的新产品、新服务、新模式、新业态,努力提升集团整体信息科技水平。
股权结构方面,分为合资和全资两类。合资型是指银行作为控股股东,通过和其他外部机 构共同出资成立的金融科技子公司,例如兴业数金,其中兴业财富资产管理有限公司持股 51%,福建新大陆云商股权投资企业、高伟达软件服务有限公司、深圳市金证科技股份有 限公司三家公司作为外部合作机构分别持有兴业数金 10%的股权,上海倍远投资管理中心 为员工持股平台,持股 19%。兴业数金这样的股权结构兼顾了各方在银行、证券以及支付 系统上的研发特长,可充分借助股东的技术、资源及人员优势共同发展。其他几家银行系 金融科技子公司均为银行全资,银行为金融科技子公司的唯一出资方,持有 100%的股份。 全资公司的主要特征是银行可对公司进行统一化管理,与银行内部联系更为紧密。
金融科技子公司均有为本行服务的目的,且大多兼有对外输出科技之目标,主要产品以云 产品为主。从注册资本上看,金融科技子公司规模大小参半,若以 5 亿元为分界线,超过 5 亿元注册资本的有兴业数金、金融壹账通和四家国有大行的金融科技子公司。从服务对 象来看,各金融科技子公司均有服务本行的目的,但仅有光大科技一家完全以服务本集团 为宗旨,其余金融科技子公司均有进行科技输出的目标模式。兴业数金的官网显示,该公 司客户涵盖中小银行、非银机构、政府与公共服务、产业互联网参与者,科技输出签约合 作银行超过 350 家;成立仅一年左右的建信金融科技公司已与多家同业客户达成意向,对 外输出金融科技服务。从产品来看,主要产品以各类云产品为主,也符合云计算开放共享 的特征。
股份行金融科技子公司先行者已证明经营能够快速达到盈亏平衡,同时做到较强同业辐射 能力。根据兴业数金股东高伟达的公告,兴业数金 18 年已经实现净利润 1840 万元。根据 兴业银行 19 年半年报,兴业数金金融云已签约 360 家中小银行,开放银行平台门户对外 提供 244 项 API 服务,涵盖用户、账户、消息、支付、安全、社交、理财等领域。开放 银行平台各类创新产品实现交易金额 1756 亿元。
2.3. 银行系金融科技子公司或重塑金融科技市场
国有商业银行较为强势,金融科技子公司有望为行业增加总包商角色,整合银行科技行业。 根据各银行年报披露情况,国有大行普遍具有规模较大的科技人员团队。其中,建行、工行、中行排名前三,也是首先设立金融科技子公司的三家大行。较大的人员规模也代表着 较强的科技能力,国有大行金融科技子公司入局有望打破云计算输出为主的现状,成为行 业总包商,以系统总包的形式向其他银行输出大行科技系统,进而整合银行科技行业。
国有行金融科技子公司率先突破政策性银行市场。以大行金融科技子公司中成立最早的建 信金科为例,18 年 4 月成立后,建信金科先后于 19 年 1 月和 2 月分别与农业发展银行、 国家开发银行等两大政策性银行签署合作协议。可见国有行金融科技子公司立意更高,采 取从顶层银行先行突破的打法。
合作情况佐证总包商判断,银行金融科技子公司有望重塑银行 IT 市场。从所签署的合作 协议来看,以建信金科与国开行之间的合作为例。合作范围涉及存款、贷款、支付结算、 国际结算、贸易融资、中间业务、渠道、财务会计、运营管理、风险合规等多个业务领域, 具体内容包括产品引进、工程实施、业务及技术咨询服务、运行维护支持服务以及协助进 行基础设施环境和运维体系的建设等。可以看出不同于传统的细分分包招标习惯,建信金 科的合作方式更倾向于系统层面的整行总包,同时在服务层面也倾向于全流程覆盖。
后续建信金科模式有望向中小行扩散,银行系金融科技子公司与传统银行 IT 供应商有望 形成健康生态。我们判断,建信金科引领的总包模式后续有望向中小银行扩散。根据信通 院援引麦肯锡数据,17 年国有大行科技支出在 55-165 亿,而相比之下城商行为 3000 万 -1 亿,农商行为 400-1200 万。在预算有限的前提下,中小行要在日益激烈的竞争中脱颖 而出,势必要借鉴大行的管理思想和成熟的科技系统。在总包格局下,我们认为:
1)银行系金融科技子公司会对银行业科技路线和发展速度起到引领性和决定性的作用;
2)传统银行 IT 厂商的产品化程度将上升,行业集中度提升,带动毛利率上升;
3)实施能力强的传统银行 IT 厂商有望受益,专注于细分方向产品的厂商中有望诞生针对 细分领域的产品。
3. 科技如何赋能传统银行业务?
科技正在改变银行零售业务的发展模式。科技赋能之下,从支付结算到信用卡,再到消费 贷款及财富管理,智能风控、智能催收、智能营销等应运而生,科技以几何量级的速度提 升业务效率,提升风控效果,改善客户体验。可以说,科技正在深刻变革零售银行业务的经营模式。
科技对银行业务的变革不会止步于零售业务。科技将对银行几乎所有业务产生影响,开放 银行大趋势亦会对传统的集中的封闭的银行经营模式造成极大的冲击。
3.1. 科技赋能银行零售业务
金融科技已经成为银行零售业务转型升级的新引擎。零售银行业务从资产端来看主要是按 揭、信用卡、消费贷款及经营贷,负债端主要是吸收个人存款。金融科技的核心是利用科 技来优化或创新金融产品、经营模式和业务流程。借助机器学习、数据挖掘、智能合约等 技术,简化供需双方交易环节,降低资金融通边际成本。推动金融机构在盈利模式、业务 形态、资产负债、信贷关系、渠道拓展等方面持续优化,不断增强核心竞争力,为零售银 行业务转型升级持续赋能。
金融科技与零售业务具有天然的黏合性,变革了传统的营销和风控体系。营销方面,大数 据、人工智能、生物识别、区块链等技术的应用提升了营销的智能化和人性化,大幅改善 了客户体验。基于大数据、人工智能等的客户画像体系,将客户的基础信息、资产信息、 购物信息、浏览历史等信息变为结构化数据并加以分析,实现向客户精准营销。
风控方面,大数据等技术在信用风险监测、反欺诈管理和合规监管等操作风险及市场风险 防范中广泛应用。银行利用客户信用评分、客户交叉违约预警信息、反欺诈模型等开展贷 前调查、贷中审批和贷后管理工作,人脸识别、语音识别、位置识别等作为辅助风控手段, 可以实现消费贷款的自动化审批。
3.1.1. 智能风控-降低逾期率、提高贷款审批效率和产能
客群下沉、欺诈风险上升,传统风控手段失灵。零售银行客户具有量大、分散、多层的特 点。随着零售业务竞争激烈,头部客群稳定,中部和尾部客群成为竞争焦点。该类群体征 信数据缺失,收入、负债情况难以有效衡量。消费金融传统的风控手段,难以有效控制风 险。此外,近年来,消费贷款欺诈风险明显上升。据科技日报估算,中国网络黑产从业人 员已达 200 万人,市场规模超千亿级,渗透到数字金融营销、注册、借贷、支付等各个环 节。
智能风控:深入挖掘下沉用户特征,全流程防控风险。智能风控以大数据和人工智能为核 心技术,在大数据应用的基础上,结合算法、机器学习和深度学习模型等 AI 技术的运用, 在有效提高风险管理效率的同时降低成本。智能风控是对传统风控技术的有效补充,在数 据与模型设定等方面,与传统风控有较大区别。智能风控使优质用户审批时间缩短至秒级。
大数据在应用中不断迭代更新,进而为服务下沉用户提供了技术支持,填补了央行征信系 统外的客群信息,从 5.3 亿有信贷记录的征信人群扩充至 8.5 亿互联网用户,极大地拓展 了零售业务的发展空间。人工智能、大数据、云计算和区块链等科技已经赋能到精准营销、 智能贷前、贷中、贷后、反欺诈模型、以及智能客服全流程信贷服务。
智能风控大幅提升消费贷款、信用卡业务的审批效率。与传统手段相比,智能风控改变过 去以满足合规监管要求的被动式管理模式,转向以依托新技术进行监测预警的主动式管理 方式。以信贷业务为例,传统信贷流程中存在欺诈和信用风险、申请流程繁琐、审批时间 长等问题,通过运用人工智能相关技术,可以从多维的海量数据中深度挖掘关键信息,找 出借款人与其他实体之间的关联,从贷前、贷中、贷后各个环节提升风险识别的精准程度。 据艾瑞咨询《中国人工智能+金融行业研究报告》,使用智能催收技术可以替代 40%~50% 的人力,为金融机构节省人工成本。同时利用 AI 技术可以使得小额贷款的审批时效从过去 几天缩短到 3~5 分钟,进一步提升客户体验。
零售贷款审批全流程数字化,提高审批时效和提升风控水平。招行零售信贷业务贷中审批 实现了全流程数字化处理,在资料齐全的情况下,可实现房贷 T+0 审结、小微 T+2 审结。 客户通过招行 APP 提出消费“闪电贷”业务申请后最快 1 分钟即可完成审批放款。招行实 现数字化风控,通过强化扩展智能风控平台“天秤系统”,伪冒侦测范围覆盖线上和线下 交易渠道,并进一步优化电信诈骗提醒拦截。招行 19 年半年报披露,“天秤系统”30 毫 秒即可对疑似欺诈交易作出拦截判断,将非持卡人伪冒及盗用金额比例降低至千万分之七, 帮助客户拦截电信诈骗交易 3.6 万笔,拦截金额超过 9 亿元,为客户资金安全提供了有力 保障。
3.1.2. “千人千面”智能营销体系-提升营销效果
消费场景不断细分,不同场景客群特点各异。随着 3C、家装、二手车等场景不断成熟, 更多细分场景相继出现,旅游、教育、医美、租房、在线培训、农村消费等场景不断受到 重视。不同细分场景对应的客户群体各不相同,以往大范围覆盖的营销模式很难精准捕获 有效客户,营销的成功率较低。
同时客户对银行零售产品的粘性不高,客户选择具体产品主要考量的是产品获取便捷程度, 传统营销手段往往针对众多场景的客群进行大范围推广时,难以做到让客户全面认识产品 特点,客户也往往因对产品认识不够,而放弃该产品。
智能营销:千人千面、精准触达。依托大数据、人工智能等新兴技术,对海量客户数据进 行分析利用,构建用户画像,进行用户分层,实现线上化、自动化、智能化的精准营销。 利用智能营销,银行可以更加智能、精准触达客户。大数据为智能营销的基础,海量数据 的分析筛选使“千人千面”的精准营销成为可能;云计算通过其超强的运算和存储能力, 在提供可靠资源能力支撑的同时提升了资源使用效率;人工智能作为智能营销发展的核心 驱动力,利用机器学习、知识图谱等技术驱动营销走向自动化和智能化。
智能营销效果显著。《平安银行 2019 年度报告》披露,通过智能推荐平台在“口袋银行” APP 和信用卡首页精准投放营销广告,转化效果比人工投放提升超过 50%。依据招行 19 年半年报,招行基于数字化运营中沉淀的大量数据,使得客户画像更加精准,营销精准度 进一步提升,通过对零售客户生成 1863 个客户画像标签,1H19 营销客户触达次数超过 39 亿次,同比提升了 2.98 倍,营销成功率达到 20.83%。
3.1.3. 智能运营-改善用户体验,提升客户粘性
产品同质化严重,用户体验成为评判产品优劣度的标准。消费金融市场参与者多,提供的 消费信贷产品也多,但产品同质化问题严重。客户对金融产品的选择不像手机等产品选择 过程,难以形成情感上的依赖,往往只看重金额大小以及获取的难易程度。因而,用户体 验成为检验消费信贷产品优劣度的重要因素。从借贷产品的申请到使用再到客户服务,每个细节都影响到客户的体验,而客户体验的好坏又直接影响了其对产品的复借率。尤其是 在当前流量红利消退,线上线下获客成本越来越高的环境下,提升用户体验,提高复借率 受到了银行关注。
金融科技赋能,使得服务更加人性化、方便易得。银行借助金融科技技术,从最初产品申 请到最后的贷款催收,进行全流程的服务升级,可大幅改善客户体验,进而提升客户粘性。 例如,招行零售业务从以往重视 AUM(管理资产规模)转向重视 MAU(月活跃用户数), 更加看重与客户的交互,打造场景生态,提升客户粘性。1H19 招行的招商银行 app 和掌 上生活 app 合计 MAU 达 8511 万户。
3.2. 科技赋能财富管理业务,智能投顾前景广阔
国内手机网民数量大,互联网普及率高,为智能理财奠定基础。截至 19 年 6 月末,我国 网民规模为8.5亿,互联网普及率达61.2%;我国手机网民规模达8.47亿,占整体网民99.1%。 网民手机上网比例攀升、入网门槛的不断降低、互联网覆盖范围的进一步扩大以及智能手 机的普及,很大程度上改变了国人的生活方式。大众对于线上理财的接受度越来越高,这 为智能理财服务的发展与普及奠定了良好的基础。
智能投顾是近两年从美国兴起的一种理财方式,其将现代投资理论与人工智能和云计算方 法相融合,在云端低成本、快速、批量化地解决各种数据运算,根据客户的需求和风险偏 好,提供量身定做的专属投资组合策略,并在跟踪市场的过程中随时对策略进行调整,具 有收费低、门槛低、透明度高、覆盖面广等优点。
银行业智能投顾市场 15 年下半年启动,目前已成为零售银行获客留客,获取中收的重要 方式。我国第一款银行智投产品——招行摩羯智投,2017 年上半年平均回报率位于非货币 基金的前 1/3,申购规模累计已超过 45 亿元。招行对摩羯智投不断升级迭代,改善客户体 验。截至 18 年末,招行摩羯智投累计销售规模已达 122 亿元。据 NDFRI 统计,目前已有 11 家银行推出了智能投顾产品,包含工行、中行、建行、浦发、中信、兴业、平安、广发、 光大、江苏等,门槛由百万元以上降低至 1 万元左右。
智能投顾优势明显。一是投资门槛低,智能投顾平台对台对于投资金额的要求较低,部分 平台甚至没有最低金额限制,且在收费上要远低于传统投顾,使得大量中等收入群体也可 以享受到便捷的专业理财服务;二是风险控制严,除了用户风险测评,大数据系统更可根据 用的投资习惯不断自主学习,为客户推荐更加合适的产品以及最优的资产配置方案;三是操 盘客观,智能投顾摈弃了传统理财顾问出于自身利益对客户施加的影响,以及投资者人性 方面的弱点,并且尽可能减少其在决策时受周边事物影响而造成的情绪波动,从而保证了 投资的客观性。
倘若未来智能投顾相关监管规则放松,语音识别及语义识别技术进一步突破,人工智能将 能与客户产生更深层次的交互,智能投顾也将有更广阔的前景。
3.3. 智能风控助力小微融资
金融科技在银行对公业务领域应用的核心是智能风控。从上市银行年报来看,金融科技在 银行对公业务领域应用广泛,包括智能风控、供应链金融、投行业务、同业业务、支付结 算、跨境金融等。总体来看,以 AI 为核心的智能风控在对公业务中应用渐多。
银行传统风控注重抵质押物。大中型企业资产众多,财报数据齐全,获得信贷相对容易。 而小微企业财报数据不全,资产少,经营稳定性差,银行风控难度较大。此外,小微企业 贷款额度小、笔数多,若用传统风控手段成本不比大中型企业低,风险却更高,这也是小 微企业融资难原因之一。
为了服务小微企业,银行业需要采取智能风控技术,一方面准确识别小微企业的需求、意 愿和能力,提高风险识别能力;另一方面提高自动化程度,降低服务成本——实现更高效 的信贷审批、资金发放、贷后管理等标准流程化服务。智能风控技术贯穿于信贷(贷前、 贷中、贷后)全流程管理之中。贷前主要是进行反欺诈识别和获客、贷中主要进行审批和 精细化投放、贷后进行持续实时风险监控管理。
19 年五大行普惠小微贷款要求增长 30%以上。为应对疫情影响, 2 月 25 日国常会提出,“国 有大型银行上半年普惠型小微企业贷款余额同比增速要力争不低于 30%。”小微信贷投放 任务的加大或显著促进智能风控的应用。
从上市银行来看,智能风控被普遍用于支持普惠金融业务的发展,且风控效果较好。例如, 18 年平安银行的小企业数字金融产品(KYB)将不良贷款率控制 1%以下,低于平安银行整 体不良率(1.75%);常熟银行 18 年大数据风控平台上线,平均风控判别时间从原来的 20 多分钟下降为 15 秒左右。
3.4. 科技赋能供应链金融业务
17 年下发的《国务院办公厅关于积极推进供应链创新与应用的指导意见》( 国办发〔2017〕84 号)指出,供应链是以客户需求为导向,以提高质量和效率为目标,以整合资源为手段, 实现产品设计、采购、生产、销售、服务等全过程高效协同的组织形态。随着信息技术的 发展,供应链已发展到与互联网、物联网深度融合的智慧供应链新阶段。该文件提出,“积 极稳妥发展供应链金融。推动全国和地方信用信息共享平台、商业银行、供应链核心企业 等开放共享信息。鼓励商业银行、供应链核心企业等建立供应链金融服务平台,为供应链 上下游中小微企业提供高效便捷的融资渠道。”
供应链金融是指“以核心客户为依托,以真实贸易背景为前提,运用自偿性贸易融资的方 式,通过应收账款质押登记、第三方监管等专业手段封闭资金流或控制物权,对供应链上 下游企业提供的综合性金融产品和服务”。
银行运用供应链金融主要是服务中小微企业。供应链金融在中小微企业融资方面具备以下 优势:以对整个供应链信用的评估替代对单一授信中小企业的评估,提高了中小企业信用 评估准确性。对授信中小企业的信用评估不再依赖银行传统的风控模型,转而强调企业的 单笔贸易真实背景和供应链核心企业的实力和信用水平。由于供应链金融业务的开展实际 上建立在对供应链的物流、资金流和信息流的充分掌握基础上,因此对供应链条上的中小 企业信用水平较传统方式高。
科技赋能供应链金融风控。供应链金融主要有四类风险:一是三套行为,即通过虚构交易 行为和物流行为实施套利、套汇和套税;二是重复和虚假仓单,即开具虚假仓单或者重复 质押仓单骗取资金;三是自保自融,即通过关联方进行担保或者实施动产监管,骗取资金; 四是指凭借供应链业务或资产,多渠道套取资金,放大融资风险。这些问题的共性聚焦在 供应链金融业务中的贸易背景真实性和涉及的相关资产的透明性上,可通过智能风控技术 识别企业主体的欺诈行为和道德风险。
梳理上市银行年报,我们发现上市银行普遍在供应链金融业务应运金融科技,提升业务效 率及风控水平,便利中小微企业融资。例如,农行向核心企业上下游小微客户提供全线上 化融资服务。截至 18 年末,为众多核心企业的上下游小微企业发放贷款 2.3 万笔,总额达 到 91 亿元;邮储银行为 50 余家核心企业上游近 1300 家供应商提供融资服务,18 年贸易 融资业务新发放金额 3990 亿元。截至 19 年末,平安银行供应链应收账款云服务平台累计 交易量 340.38 亿元,累计为 450 家核心企业及其上游供应商提供金融服务。
4. 科技赋能,开放银行或是未来趋势
4.1. 经济转型之下,银行转型亦是大趋势
经济转型,投资增速下行。2012 年之前,投资(体现为资本形成)对 GDP 贡献率较高, 04-12年期间国内固定资产投资增速维持在20%以上。高投资增速意味着旺盛的融资需求, 由于我们社融融资以间接融资为主,这带来了银行业资产规模的快速扩张。然而,2012 年以来,经济逐步转型,消费取代投资成为经济的核心驱动。金融与经济结构密切相关。 伴随着经济转型,投资增速逐步下行至 10%以下,银行业资产规模增长明显放缓。
2012 年作为经济的分水岭。经济从高速增长进入到中速增长阶段,而银行业盈利增速与 GDP 增速密切相关。经济下行,这也意味着,银行业盈利增速放缓。2012 年以来,中国 银行业告别了以往高速增长的阶段,规模扩张放缓;伴随着经济下行,净息差承压明显, 商业银行净息差由 1Q12 的 2.76%大幅降至 4Q19 的 2.20%。
进入 2020 年以来,随着新型冠状病毒疫情全球扩散,经济面临进一步下行压力。20 年 2 月 LPR 利率进一步下调,LPR 利率开始明显下降,势必逐步传导至净息差,银行业净息差 预计将明显承压,盈利能力或进一步下降。
伴随着经济结构转型,直接融资对间接融资替代的上升,金融科技的发展,传统依靠息差、 依靠对公业务的银行盈利能力在明显下降。商业银行转型不可避免。展望未来,依托“金 融科技+场景生态”的开放银行或是转型方向之一,通过开放银行大幅拓展银行服务的边 界。
4.2. 部分上市银行发力开放银行,但仍处于初级阶段
开放银行是商业银行与合作伙伴通过 API 等技术共同构建开放的泛银行生态系统。开放银 行需要以客户为中心,通过 API 接口或者 SDK 等技术,实现银行和第三方之间的数据、产 品以及资源的共享。开放银行将银行的业务融入到更广泛的场景中去,通过不同商业生态 为客户提供各类金融服务,构建一个“数字+场景+服务”的开放生态。
客户需求变化和技术进步是驱动开放银行出现及发展的主因。开放银行的出现有三大因素, 一是客户需求在不断变化,尤其是新生代人群对银行业务需求与 70、80 后明显不同,需 要快速便捷、个性化、安全化且价格适中的数字服务;二是金融科技的发展,使得开放银 行的效率大幅提升,且风险下降;三是金融科技公司、互联网金融公司等对传统银行业产 生冲击,经济转型亦需要银行转型应对。
开放银行与外部伙伴的链接从技术方式上分为 API、SDK、H5。这三种方式的定制化程度 依次下降。API 提供一组可以直接获得银行产品和服务的数据接口,合作伙伴可通过该接 口把银行产品和服务嵌入自身产品中,且场景平台根据需求定制。通过 SDK 调用银行标准 API,快速接入银行产品和服务,场景平台需开发标准化接口,提供部分定制化能力。H5 则只提供银行标准化产品和服务的网页链接,不提供定制化服务。
开放银行形态可分为三类:银行即服务、开放账户信息、共享收益平台。“银行即服务” 实现银行最基础产品和服务的开放,是当前开放银行的主流;“开放账户信息”在前者基 础上,实现合作伙伴间客户信息的共享;“共享收益平台”的开放程度最高,商业银行与 合作伙伴实现产品、服务和客户的共享,形成一体化的泛银行生态系统,通过网络效应实 现银行与合作伙伴的共赢。
因为大中型银行 IT 系统十分复杂,对外开放面临较大的系统和技术风险,所以基础的“银 行即服务”是当前开放银行最主要的形态。商业银行把银行产品和服务打包,通过 API、 SDK、H5 等技术连接到其他银行业金融机构、非金融机构第三方平台等合作伙伴的场景中, 拓展自有场景。传统渠道上,商业银行主要通过线下物理网点、网商银行、APP 等自有场 景向客户提供服务。随着场景消费和消费者需求多样化,商业银行通过“开放银行”模式 将自身服务扩展到第三方场景中,如游戏、购物、装修、汽车、医疗、教育、旅游等。在 “银行即服务”的开放银行形态下,银行服务不再限于发生金融交易的物理场所,而是成 为无所不在、可以嵌入任何场景的金融服务。
部分上市银行发力开放银行建设。比如浦发银行,建成了业内首个 API Bank 无边界开放银 行。截至 19 年末,平安银行开放银行以 API、SDK、H5 等方式接入客户 1072 家,客户日 均存款达 395.75 亿元;银企直连接入集团型企业 2965 个,客户日均存款 2843.8 亿元,在 市场上形成了良好口碑并带来了很大的收益。招行不断增强开放银行能力,截至 19 年 6 月末,累计发布 API130 个,推出基于 API 的场景金融共享平台。
不过,国内上市银行在开放银行方面的探索仍然处于初级阶段,未来的路还很长。
5. 数字经济时代,银行如何与 IT 公司共舞?
数字经济时代,金融科技是银行核心驱动力。中国的银行 IT 市场规模已超过千亿,预计银 行系金融科技公司将大放异彩,科技公司亦有更大舞台。大型银行有能力搭建金融科技能 力,但仍应该充分与外部科技公司合作,走“以自建为主,外部合作”的路线。中小行囿 于自身财务实力,可更多地依靠金融科技公司,运用成熟科技方案或是更好的选择。头部 互联网公司依托流量及科技实力,在助力中小行消费信贷投放方面已有诸多实践,取得较 好的盈利。
5.1. 银行 IT 行业:高增长,但巨头尚未形成
我国银行业整体 IT 投资已达千亿级,规模保持平稳增长。我国银行 IT 整体投资颇具规模。 根据 19 年 IDC 发布的报告,18 年中国银行业整体 IT 投资规模达到 1116.8 亿元,同比上 升 10.13%。根据 18 年 IDC 做出的预测,中国银行业整体 IT 市场规模 2022 年将达到 1513.9 亿元,2018-2022 年年均复合增长率 8.1%。
银行 IT 中,解决方案市场复合增速达 20%以上。根据 IDC,18 年中国银行业 IT 解决方案 市场的市场整体规模达到 419.9 亿元,同比增长 23.6%,同时预计 19-23 年年均复合增速 20.8%,到 23 年将达到 1071.5 亿元。相应地,IT 解决方案占银行整体投入中的比例逐渐增 大。15 年银行业 IT 解决方案占比 45.6%,经过几年的发展,到 18 年 IT 解决方案占比已达 51.2%。银行业 IT 解决方案主要包括软件和服务两部分。
供应商高度多样的业务也导致市场高度分散,18 年前五份额不足 20%。根据 IDC 的资料, 我国银行 IT 解决方案供应商市场高度分散。2018 年,在整体 419.9 亿规模的市场中,文思 海辉金信以 20.46 亿的规模排名第一,随后是宇信科技、神州信息、长亮科技和科蓝软件。 但即便是排名第一的文思海辉,其市场份额也仅为 4.9%,行业前五大供应商份额总和不足 20%。
银行 IT 行业:巨头尚未诞生,参与者以实施模式为主
银行客户对自身 IT 系统控制较强,行业尚未诞生巨头。通过分析行业公司市值来看,银行 IT 行业(按银行客户占公司收入比较大分类,如恒生电子等来自银行客户收入占比不高的 公司暂时排除)中仅 3 家公司当前市值超过百亿,其中最高的宇信科技市值 164.64 亿元, 在计算机行业中处中上游水平,距离金融科技板块巨头恒生电子(732.95 亿元)有较大差 距。我们认为行业公司市值的主要压制因素来自于下游客户对自身 IT 系统掌控意愿较强, 对系统建设中的需求解构较细,使得银行 IT 公司难以像其他行业形成大规模产品化输出, 形成规模效应增强盈利能力。
行业整体毛利率水平受压制,大部分公司研发人员占比不高。我们对行业内公司毛利率水 平进行分析,其中如公司对银行业务进行单独披露,则取该部分毛利率,否则取公司整体 毛利率水平。可以看出,行业整体毛利率水平在 16.38%到 51.78%之间。如果同时分析研发 人员占比,可以发现毛利率越高的公司研发人员也越高。由于软件解决方案类公司中,1) 项目的主要直接成本是人力成本;2)实施人员也需具备相当的技术水准,部分公司由于 研发人员/实施人员认定标准不同会导致毛利率指标偏高或偏低。另外部分公司系统集成类 业务比例较大,拉低了整体毛利率。但整体看来,行业毛利率水平较受压制,同时发部分 公司研发人员占比不高。
行业创收能力与人员数量息息相关,项目实施能力至关重要。从员工数量来看,行业内主 要上市公司人数均超过 1000 人,最高接近万人,IDC 评出的业内份额最高的文思海辉金信 超过 29000 名员工。从人均创收角度来看,有一半公司人均创收水平不足 30 万元。人均 创收水平较高的公司中,恒生电子银行业务占比较小,先进数通、高伟达、新晨科技、神 州信息均具有较大比例的集成类业务,故人均创收显著高于同业水平。可以看出,行业内 创收高度依赖人员数量的增加,项目实施能力至关重要,规模效应体现不明显。
5.2. 金融科技公司助力银行零售转型发展
金融科技公司依靠在人工智能、大数据等领域的技术实力,实现智能营销、大数据风控和 智能催收,可助力银行推进零售业务的智能化转型。当前,银行与科技金融公司的合作分 为云平台建设和助贷模式。
5.2.1. 云平台建设:迁移核心系统至云平台满足大数据需求
监管部门积极推动银行走向云端服务,核心系统迁移云平台是趋势。传统银行的数据存储 已经不能满足大数据时代下的数据量和数据处理方式。监管部门积极推动银行走向云端服 务。2016 年 7 月 15 日,银监会发布《中国银行业信息科技“十三五”发展规划监管指导 意见(征求意见稿)》,其中要求,到“十三五”末期(2020 年),银行业面向互联网 场景的重要信息系统,尽可能迁移至云计算构建平台,其他系统迁移比例不低于 60%。四 大行、兴业、招商、中信等已部署云平台。
与科技公司合作,迁移基础架构和应用程序到云端,度小满金融和腾讯云是典型代表。云 平台有助于银行轻松实现数字化协作,能使银行在共享生态体系中利用科技金融云的创新 模式。大多数银行在认识到云计算的推动力后,开始将基础架构和应用程序迁移到云上, 主要模式是和科技公司合作。度小满金融和腾讯云是其中典型代表。“BATJ”与四大行纷 纷牵手,招商、民生、华夏等银行也陆续开展了类似战略合作。截至 19 年底,已有 11 家 银行与阿里开展战略合作,腾讯和百度也各自和 7 家银行开展战略合作。
5.2.2. 助贷模式:银行与金融科技公司协作发放贷款
助贷机构提供获客、审查、风控、贷后,金融机构出资金的贷款模式。助贷业务是指助贷 机构向金融机构提供获客、授信审查、风控、贷后管理等环节的服务,金融机构通过助贷 机构的撮合向资金需求方发放贷款的行为,助贷机构本身不发放贷款。不过,按照监管要 求,银行仍然需要进行独立的风险审核,进而发放贷款。
银行是真正放贷主体。助贷从资金来源角度上看,包括银行、保险、信托、资管、大集团 自有资金、财务公司、网贷、小贷、消费金融公司和自然人都可以作为助贷的资金提供方。 其中,我们预计银行/信托为主要资金来源,信托背后的资金来源同样以银行为主,银行是 真正的放贷主体。
当前,科技公司与银行合作主要有两种互联网业务模式,一种是直销银行模式,另一种是 传统的银行零售业务线上化。这两种模式都在很大程度上借助与科技公司合作,谋求快速 发展。不少银行一边自己做直销银行,一边与助贷机构合作做零售贷款。直销银行业务目 前体量尚小,但发展如火如荼。中小银行零售业务线上化的主线条则是与互联网公司合作 放款,属于银行零售业务条线,业务规模一般高于直销银行。考虑到银行零售转型发展态 势迅猛,助贷在其中的贡献不可忽视。
直销银行是指几乎不设立实体业务网点,而是通过网络、电话等媒介工具向客户提供金融 服务的银行。自 2013 年北京银行与荷兰 ING 集团携手推出中国第一家直销银行以来,直 销银行这种较传统银行门槛更低、费用更低的零售银行新模式在中国蓬勃发展。据银行业 协会与 IFAB 联合发布的《2018 中国直销银行蓝皮书》,截至 18 年 8 月,我国提供独立直 销银行 APP 应用的银行共计 114 家,城商行独立直销银行 APP 数量最多,高达 70 家,占 比 61.4%;农商行次之,占比 22.8%,共计 26 家;全国性股份制银行占比为 6.1%,共计 7 家。
5.3. 银行 IT 行业龙头上市公司
5.3.1. 宇信科技:股东背景雄厚,积极探索创新业务与出海布局
银行 IT 行业份额最大的上市公司,各类系统均名列前茅。根据 IDC 的评比,宇信科技按 收入计算占行业份额 4.8%,仅次于文思海辉金信,在上市企业中排名第一。同时,公司业 务全面发展,实现各类系统全覆盖,保持在网络银行、信贷管理、商业智能、风险管理等 多个细分领域的领军地位。近三年,业绩增长较快。19 年宇信科技营业收入达 26.5 亿元, 净利润 2.76 亿元。
客户覆盖广泛,股东阵营豪华。公司已经为中国人民银行、国家开发银行、两大政策性银 行、 六大国有商业银行、12 家股份制银行以及 100 多家区域性商业银行和农村信用社以 及十余家外资银行提供了相关产品和服务;同时也为包括十多家消费金融公司、汽车金融 公司、金控公司、财务公司在内的非银机构提供了多样化的产品和解决方案,在行业内拥 有较高的品牌声誉。同时,公司投资方中不乏光大控股、繁德信息技术、中国平安、华侨 银行等业内巨头。其中,繁德信息技术即国际金融科技巨头 FIS,华侨银行是新加坡成立 最早的银行,按资产规模排名东南亚第二。2020 年 1 月,公司公告百度受让公司 5.71% 的股份,成为公司股东之一。
积极探索创新业务与海外布局,打破发展天花板。公司积极布局创新业务,打破实施模式 为主的行业传统商业模式,发展平台化、运营化项目。公司的创新模式比较成熟的主要有 两大类,第一类是公司和城商行合作的金融业务系统平台,通过平台上开展的实际业务量 收费,收费模式上不同于传统的软件开发。第二类是智能柜员机的联合运营项目,即公司 在银行网点铺设智能柜员机,公司按柜员机的各类业务量收取服务费。同时,公司积极布 局海外,利用投资方-华侨银行的优势,开拓东南亚市场。
5.3.2. 高伟达:深度绑定大行,全业务类型布局,拓展其他金融机构市场
高伟达深度绑定建行,积极开拓客户降低大客户依存度。公司与建行保持了多年良好关系, 参与多项建行标杆性项目。上市前,建行业务占公司收入比例超 40%,13 年更高达 56.91%。 上市后经过公司多年的业务和客户开拓,在保持与建行良好关系的同时,大客户依存度不 断降低。2018 年,第一大客户占收入比已不到 20%。
公司深耕银行领域多年,实现业务类别全覆盖。在多年的业务积累中,对业务类、管理类、 渠道类等解决方案均有较好储备。根据 IDC 报告,2018 年在信贷管理和客户关系管理系统 中拥有领先的市占率,分别位列第四和第二位。
积极拓展其他类别金融机构客户市场。公司同时积极拓展其他类别的金融客户市场,在银 行市场以外拓展了保险、证券等客户。公司银行业收入占比整体呈小幅下降趋势。
5.3.3. 长亮科技:中小银行核心系统的领跑者,出海先行者
长亮科技是专业的金融 IT 解决方案供应商,其中,核心系统业务是主要营收来源。长亮 科技具备金融 IT 整体解决方案提供能力,且是国内市场上少数拥有自主研发核心系统的技 术的厂商,在中国银行业 IT 解决方案厂商排名中位列第一梯队。其中,核心系统业务是主 要营收来源。根据公司公告,18 年金融核心类解决方案营收占比达 54.12%,贡献营收达 5.89 亿元。根据 IDC 排名,在核心系统解决方案中排名第三。
市场少有的拥有完全自主产权核心系统厂商,纯国产化核心系统 SunLTTS 技术领先。早 期众多国内厂商选择和国外 IT 解决方案厂商合作,在引进国外技术的基础上提供服务,而 公司是自成立以来都是基于自主开发设计为商业银行提供 IT 解决方案,市场上少有。完全 自主研发的核心系统 SunLTTS 设计理念先进、技术架构领先、业务功能强大全面,采用 了面向服务的设计理念,充分满足银行对核心系统的各种要求
公司城商行核心系统覆盖率约 25%,城商行市场领先。公司在早期发展过程中专注于为中 小银行提供 IT 解决方案,主要客户为城商行。根据公司 2012 年招股说明书,在公司上市 之初,其银行核心系统在国内城市商业银行的覆盖率就近 20%,处于行业领先地位。据公 司官网公布的中标信息进行不完全统计,仅 2017、2018 年 2 年中,公司获得的城商行核 心系统订单就有 10 家,我们预计 2018 年底,公司城商行市场占比在 25%以上。
公司 2016 年以来推进海外战略,海外收入有望快速增长。我们了解到,从 2016 年开始开 拓东南亚海外市场以来,公司在海外凭借强产品力,在竞争中打败了海外金融科技巨头, 已经陆续拿到了万兆丰商业银行、马来西亚第二大行联昌国际银行、泰国第五大行大城银 行的订单。公司正在以这些银行为标杆,针对当地银行业监管及其他需求做本地化,目前 项目正在陆续落地。我们预计,公司海外业务目前已进入拐点。
收入端看:2018 年海外合同金额预计已达 8000 万元,未来三年有望大幅增长。长亮科技 提供的数据显示,2018 年,公司的境外合同总额将超过 8000 万元,公司海外营收占比为 5.89%。公司预计,未来海外部分业务的营收占比有望达到 30%。 我们认为公司未来可以 通过复制标杆案例,实现其海外订单的快速增长,海外业务合同总额未来三年大幅增长。
6. 投资建议:数字经济时代,金融科技为银行核心驱动力
第一次工业革命以来,技术日新月异,生产效率得以指数级提升,人类社会进入物质前所 未有之繁荣时期。特别是,近年来,以 5G、人工智能、量子技术等为核心的第四次工业革 命席卷各行各业,新业态频出,数据成为新的生产要素。毋庸置疑,我们已经进入数字经 济时代。

2020-04-19 21:58:23