烧钱撒福利、做大流量池、继而收费变现,这是多数互联网企业的发展路径。
最后一步,好似鲤鱼跳龙门。卡准时机,顺利转型;用力过猛,吃相难看;强行冲刺,则可能输掉底裤。
那么,处于抬升佣金、2选1的美团,属于哪一种呢?
作者:奇艺
来源:铑财-铑财研究院
俗话说:“民民以食为天,荒旱三年,饿不死厨子”。从行业维度看,这凸显了餐饮业的刚需性与抗风险性。
然突如其来的疫情,还是打破了这份高光。
中国烹饪协会数据统计,疫情期间,78%的餐饮企业营收损失达100%,9%企业营收损失九成以上,7%企业损失七成到九成。
“我太难了”,也许是多数餐饮人的心声。
更难的还在后面。“天灾”摧残之时,行业又出现了“人祸”争议。
搅动旋涡的,正是与餐饮业唇齿相依的外卖大佬--美团。
矛盾爆发 美团何以犯众怒
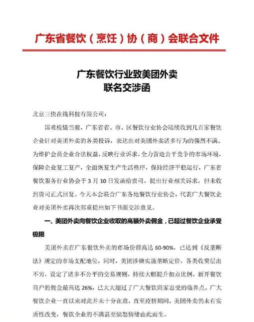
4月10日,广东省餐饮服务行业协会等33个相关餐饮行业协会、商会发布了《广东餐饮行业致美团外卖联名交涉函》,指出美团外卖涉嫌持续大幅提升扣点比例(佣金费率)、强势要求餐饮商家做“独家经营”等问题。
消息一出,瞬间横屏。
互联网大潮下,餐饮商家与外卖,本处一条产业链。关键时期,更应抱团取暖,共渡难关。
何以出现内讧,美团究竟做了什么,引得如此广泛的怒火呢?
从交涉函中,或能探得端倪。
先来看最核心的佣金问题。交涉函指出,美团各类收费层出不穷,设定了诸多不公平的交易规则,持续大幅提升扣点比例,新开餐饮商户的佣金最高达26%,已大超商家忍受的临界点。
有媒体统计,一般餐饮业毛利率在30%至40%之间。
不妨算一笔账,如果按最高毛利率计算,也就是商家接到100元的单,能毛赚40元。抛去给美团26元佣金,商家最多只能拿到14元。
换言之,广大餐饮商家本质上是在给美团打工。
怨声,并非只有广东一地。
此前,重庆市工商联餐饮商会1987家企业即发布公开信,呼吁美团减少佣金。其后湖北省饭烹协会、四川省南充市火锅协会、山东餐饮协会等均就高佣金问题向美团进行反映。
显然,这已是一个共性问题。各地“手撕”美团的背后,折射出美团佣金的伤害之广、之深,已然犯了众怒。
问题在于,佣金高,早已存在,为何此刻爆发?
据《财经》杂志报道,杭州的一家饺子馆“知馅”,在美团外卖的佣金比例被从19%提高到21%。饺子馆老板表示,当时美团业务员来找他续约,顺便通知佣金提高2%,但没有解释提高原因。“我没有讨价还价的余地啊,现在是非常时期,佣金如果再提高,行业的反映会更大。”
共克时艰的疫情阶段,美团的佣金式薅羊毛,无疑让商家处境雪上加霜。说落井下石有些言过其实,吃相难看总逃不掉。
值得一提的是,美团提高佣金,伤害的并不仅是餐饮业,间接也动了消费者利益。
试想,面对如此高佣金,一些商家必然会通过提高菜品价格,维系生存。消费者必然要付出更高成本点外卖。
还有一种情况,消费者选择减少或放弃点外卖,这对坐在一艘船上的美团和商家来说,也并非好消息。
网经社电子商务研究中心生活服务电商分析师陈礼腾认为,在线外卖再神奇,也逃脱不了互联网经济的运行逻辑。从一开始的免费、补贴吸引商家入驻进行跑马圈地,待用户习惯养成后再进行“收割”。平台的高额抽佣导致商家的收入降低,商户为了不亏本,会通过减少餐品份量、提高餐品价格等方式节省支出、扩大收入。正所谓“羊毛出在羊身上”,这些成本会有部分转嫁到消费者身上,这也极易造成消费者的不良体验。
不过,市场上也出现了另外一种声音:在市场经济环境下,既然商家认为佣金高,大可终止与美团的合作啊?为何要上演上文的舆论压迫战?
这就引发出了下一个问题:垄断。
将反垄断进行到底
高中课本上,有一个基本常识:改革开放以来,我国始终走在中国特色社会主义经济的道路上。这种经济体制的优势在于,保证经济发展速度的同时,通过“看得见的手”以避免资本的激进和盲目性。
换言之,反垄断始终是政府强力监管、优化营商环境的重要抓手。此前叫停可口可乐收购汇源,就很能说明问题。
从此角度说,广东省餐饮服务行业协会的交涉函,并不是餐饮商家“我弱我有理”的道德绑架,也非借舆论向美团施压,而更像一封反垄断“举报信”。
交涉函指出,美团外卖向餐饮企业收取的高额外卖佣金,已超餐饮企业承受极限。美团外卖在广东餐饮外卖市场的份额高达60-90%,已达《反垄断法》规定的市场支配地位。
上述所言,并非夸大。
2019年8月,互联网大数据平台Trustdata外卖行业报告显示,2019年第二季度,美团在全国外卖市场中占据65.1%的份额,饿了么与饿了么星选共占32.8%。
美团的强势地位,可见一斑。
铑财查询后发现,根据《反垄断法》规定:本法所称市场支配地位,是指经营者在相关市场内具有能够控制商品价格、数量或者其他交易条件,或者能够阻碍、影响其他经营者进入相关市场能力的市场地位。一个经营者在相关市场的市场份额达到二分之一的,可以推定经营者具有市场支配地位。
可见,广东省餐饮服务行业协会并非无病呻吟。
尤其疫情期间,国民宅模式下,订单大增,线上崛起,美团的支配地位更加坚实。
当然,美团是否违反《反垄断法》,还是要看其是否滥用了市场支配地位。
聚焦强提佣金的行为,是否已有此嫌疑?
强提佣金VS 2选1
质疑不止于此,比如2选1,同样声量很高。
交涉函显示:为响应疫情防控需要,广东餐饮业第一时间积极配合关闭堂食,外卖成了餐饮业唯一的营收来源,餐饮经营外卖只为稳岗就业、保障民生,若多一家外卖平台帮助餐饮企业推广外卖,则餐饮企业将会多一条活路。但美团依旧强势要求餐饮商家做“独家经营”,否则就强制注销、下架门店,涉嫌违反《反不正当竞争法》、《反垄断法》、《电子商务法》关于禁止排除竞争的相关规定。
据了解,美团强制商户与其“独家合作”,涉嫌触犯其中“没有正当理由,限定交易相对人只能与其进行交易”的第四类规定。
广州金鹏律师事务所律师李久禄表示,若确实存在涉及“二选一”或者“多选一”行为,则是限定交易的行为表现。根据《反垄断法》第十九条规定,一个经营者在相关市场份额达到50%则被视为具有市场支配地位,当经营者被认定为具有市场支配地位,要求商家“二选一”的行为存在滥用市场支配地位行为的嫌疑。
事实上,这也不是美团首次招致质疑。
据不统计,近年来已有金华、扬州、绍兴、黔南州、淄博、巴中、无锡等多个地区的监管部门,对上述不正当竞争行为,作出责令限期整改、罚款等处罚。
例如近期四川省市场监督管理局发布了:《关于有序推进餐饮业复工复产有关事项的通知》,通知中第三条明确规定:如有网络餐饮平台开展“二选一”等不正当行为,及时通报,将严厉查处!
网经社电子商务研究中心特约研究员、北京盈科(杭州)律师事务所律师方超强总结道,美团的行为,不单是提高佣金,它还附带了其他限制经营者的行为,所以不能单独去评价。综合所有情况来看,提高佣金的行为构成滥用市场支配地位的嫌疑较高。
两端通吃 外卖小哥岂能背锅?
换言之,美团是否违法,最终还需司法机关界定。
但或许是迫于舆论压力,这一次美团没有像往期般沉默不语,而是进行了正面回应。
遗憾的是,态度虽有改善,内容仍有漏洞。
美团声称,平台左手是几百万的外卖小哥,后面是几百万个家庭的生计;右手是几百万商户,那里连接着更多家庭希望。2019年,佣金收入的八成用来支付骑手工资。
从美团2019年年报来看,“餐饮外卖骑手成本”为410.42亿元,餐饮外卖总收入548.43亿元,骑手成本占外卖收入比为74.83%。
虽不及美团所言的8成,但的确占比很高。
然就此让外卖小哥背锅,是否牵强呢?
数据显示。美团刚进入市场时大部分城市的佣金只有5%。低价成功吸引百万商家后,其2017年初将佣金提升至15%-18%,再到如今的26%,可谓水涨船高。
然难堪吃相在于,一边抽取高佣金,另一边却调低外卖小哥的配送单价。
《金融投资报》报道显示,成都地区某外卖小哥两年多前加入美团,最开始起步价格是6块,两年多以来这一价格不断调低。该名小哥表示:“多的时候我一天跑30、40多单,就算单价只调低几毛钱,一个月算下来也很多。”
两端通吃,这种薅双份羊毛的打法,难道就是美团所谓的维持“外卖小哥后面几百万个家庭的生计”?
北京市京师律师事务所律师孟博指出:把佣金和骑手成本混为一谈,把佣金高归咎于给骑手发工资,其实是在偷换概念,混淆法律关系。
美团高级副总裁、到家事业群总裁王莆中称,美团外卖诞生以来持续亏损5年,即便在刚刚盈亏平衡的2019年,第四季度外卖平均每单利润也不到2毛钱,占收入的2%。
据美团财报的公开数据推算,美团外卖2019年交易共计产生87.33亿笔,实现毛利102.33亿元,每笔订单毛利为1.17元。
问题来了。
细梳此次乌龙事件,美团、商家、外卖小哥都说自己苦哈哈,都没赚啥钱,消费者也没得到多大实惠。那么,钱究竟去哪了?
谁是赢家 盈利模式之拷
问题的核心,或在于美团的商业模式。
前文已说到,骑手成本占外卖收入比为74.83%。
但这部分成本有很大一部分,要交给供应商。
简单来说,美团与外卖小哥之间,没有直接关系。所谓美团的外卖团队,是美团和下游供应商签署《美团外卖配送服务协议》所组建。美团只是给供应商支付“采购费用”。
而供应商会付给外卖小哥多少钱,则不一定了。对大部分外卖小哥来说,每单收入只和订单数量有关,美团收取的佣金再高,都和小哥的利益不挂钩。
问题在于,这种供应体系有着极长的层级,站长、渠道经理、区域经理、大区经理、事业部经理、事业群经理等,层层分利,导致管理成本激增。
因此,坐拥万亿级市场,却出现没有“赢家”的怪象。
这也是美团长期亏损的原因。
作为商家与消费者的连接,美团在产业链中本就处在中间商位置,但其还要在这个链条中加入供应商环节。最终的结果只能是“三个和尚没水吃”。
奇怪的是,作为一家互联网公司,同时还是港股资本大佬,难道美团就不能像阿里巴巴那样,通过大数据、云计算等方式进行精细化管理,从而提质增效吗?
优化产业链、供应链、价值链,这本是互联网经济的存在逻辑、发展之基。何以打破了一个固有利益链条,又横亘出新的收割群体呢?
或许,与外卖模式有关。
以电商做对比,一般来说,快递公司可通过大数据等技术,将一个区域的包裹科学集中,再统一配送,因此配送成本会大幅降低。
举个例子,例如在一个办公室有10个快递,快递小哥只需配送一次,即可完成。
也就是说,电商业的数量越大、精细化程度越高,行业效率、利润也就越高,从业人员的收入也就越高。
而外卖则有所不同,作为典型的点对点式服务。如果一个办公室有10个人点餐,外卖小哥就有可能对接10个不同的商家,甚至需多次配送,才能完成10个订单。
其若想达到快递高效,只能通过建立中央厨房式的统一配送站才能实现。但这种模式恐怕也很难实现。
且不说这种模式的重资产会侵蚀利润,外卖的时效性、个性化、多元化、高峰期、平摊闲置成本,也注定让这种模式难以为继。最重要的是,消费者不可能长期只在一家店面订外卖,订单量难以稳定。
因此,美团提质增效的道路,挑战难度不小。
这或许也是从事“吃饭”这一刚需业务的美团,远不如从事“非刚需”业务的阿里巴巴之原因。
得道、失道 小红手绢挥舞
以美团对比阿里巴巴,的确有些不公平。
从资本层面看,截止2020年4月20日,美团总市值5872.24亿港币。而同期阿里巴巴仅在港股市值就已高达4.41万亿港元,美股市值也达到了5622.46亿美元。
颇有“蚂蚁”和“大象”之感。
从业绩看,则更不可同日而语。
美团2019年全年业绩财报显示,2019年全年美团收入同比增长49.5%达975亿元,全年总交易金额同比增长32.3%至6821亿元,经营溢利由2018年的负111亿元,转为正27亿元,经调整后净利润为47亿元。
要注意的是,这是10年来其首次盈利,且还背负了上述种种声讨质疑。
而阿里巴巴仅2020年Q3净利便高达501.32亿元。
此次风波中,二者表现差别也不小。
4月13日,阿里巴巴旗下饿了么在全国80个城市包下多种广告资源,免费提供给中小餐饮商家播放广告。
与此同时,淘宝+口碑+饿了么多平台同步开直播,明星和主播零佣金为商户带货,平台提供免费流量支持。
饿了么方面表示,通过饿了么口碑已推出的各项帮扶措施,目前全国已有超30万本地生活商家得以降低外卖佣金;超1万商家获得从5000元到5000万元不等的低息贷款和专项资金支持,整体金额已超10亿元。未来一年,饿了么口碑将为其商家带来每天超1亿的访问用户,并继续将佣金保持在低于行业3至5%的水平。
可以看出,面对疫情,饿了么选择了为中小商家赋能,以共渡难关。与美团上述种种行为可谓强对比。同时,饿了么继续将佣金保持在低于行业3至5%的水平。爱心亦或诱惑的小红手娟频频挥舞,是否意味着会有更多商家选择饿了么?
所谓“得道多助、失道寡助”,从上述不满情绪看,美团如今可谓众矢之的。谁能载舟、亦能覆舟,在此背景下,其十年首次盈利能延续多久?
王兴的生态规则思考
一场疫情,看尽人间百态。
一定意义上说,对美团也不应过于苛求。
饿了么毕竟有阿里这个大树,无限输送着流量、资源、战略协同,还有最关键的资金加持。背负盈利重压的美团,姑且抛开资本耐心的利益裹挟,其闪转腾挪的空间也要小很多。
不过,同为中间渠道商,美团需要反思的也有很多。
除了饿了么,阿里系的淘宝天猫同样B端起家,抽成更不少,为何就不犯众怒呢?
要想取之,必先与之。梳理淘宝旗下,多少五钻商家从无到有、从小到强,互联网+大潮中,双方早已是利益共同体。换言之,兵强马壮之下,打些地主家的秋粮又何尝不可。反观美团,合作者多为传统中小商家,转型尚在摸索,更鲜有通过外卖做强者,小本之家自然刀刀血痛。
如此直白,未免也有粗放。那么,除了受众群体属性,美团与阿里面对疫情时的不同表现,是否也有价值观的不同写照?
美团当家人王兴曾在微博写到:“我曾经也认为自己要永远‘站在弱者这一边’并颇为自豪,后来多经历一些事情,才知道正确的是‘站在规则这一边’,不论是谁(以弱者的身份)来闹谁就能得利,否则,所有人都是受害者。”
从美团表现中,似乎也能看出上述价值逻辑。
从早期团购,到“千团大战”,再到港股上市,美团从“弱”到“大”,凭借的恰恰是商家、骑手、消费者等所谓“弱者”的大力支持。
同时,王兴“站在规则一边”的言论,也看似三观很正。
问题在于,规则又是谁来制定?如果按规则执行的话,美团坐拥市场强势份额,将5%佣金提升至26%,这是否就是违反规则之举?
值得强调的是,规则虽由强者制定,但在现代商业社会,强者与弱者身份的转换,往往只在一瞬之间。
比如消费者,看似善良大度,甚至好糊弄,但也有冷酷无情的一面,抛弃你时,连一句再见也没有。这从去年的奔驰事件,及汇源果汁案例中可见端倪。再如合作伙伴,一味压榨,导致剑拔弩张,最终都是双输局面,比如吉利、比亚迪等车企的问题乱象也是例证。
简言之,良好的产业生态,可持续的上下游关系,是领军者做大做强的重要前提。如果没有这些看似“弱者”的持续支撑,“强者”地位亦不会牢靠,甚至存在。聚焦此次风波中,商家不再隐忍,冒着被美团封杀的风险进行抗议,亦是一个信号。说明美团所制定的规则,约束力正在减弱。
因势而谋,应势而动,顺势而为。

2020-04-22 21:05:45