
3月30日,荣耀举行新品发布会,掌门人赵明发布了荣耀进入2020年第一款手机—30S,同时发布的还有荣耀30S搭载的芯片—麒麟820 5G SoC。整场发布会精彩连连。

荣耀30S最大的亮点就是芯片和拍照功能。
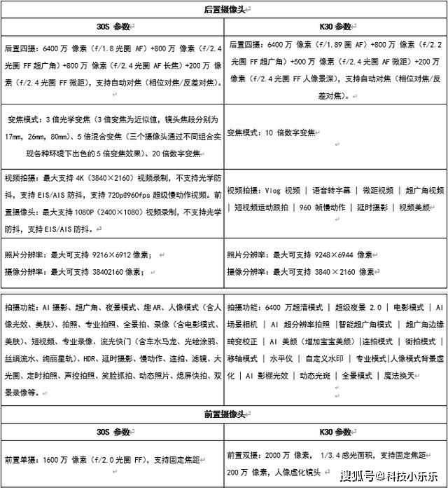
后置四摄:6400万像素(f/1.8光圈 AF)+800万像素(f/2.4光圈 FF)+800万像素(f/2.4光圈 AF)+200万像素(f/2.4光圈 FF);更是配备了在中端机上几乎看不到的光学变焦功能:3倍光学变焦、5倍混合变焦、20倍数字变焦。
至于视频拍摄功能,更是集成了在高端旗舰芯片麒麟990上才能见到的自研ISP 5.0功能,还支持EIS/AIS防抖。
至于麒麟820芯片,不用说是当之无愧的中端芯片性能之王。它是一颗基于7nm EUV工艺制程,采用一大核+三中核+四小核的八核心架构Soc,其中单颗大核是2.36GHz的A76,3颗中核心为2.2GHz的A76,而4颗小核是1.8GHz的A55。相比上一代的麒麟810,去掉了2个小核,3个中核代替之前的大核,又加了一个大核心,提升还是比较明显的。
GPU方面,则由之前的Mali G52 MC6升级到了Mali G57 MC6,它采用了和Mali G77一样的Valhall架构,改进了图形指令集、运算架构等。相比前代的Mali G52来说,性能和能效方面都提升了30%,机器学习性能提升了60%。
至于跑分方面,为了充分证明麒麟820的能力,这次我们用一台搭载高通骁龙765G的OPPO Reno 3 Pro来做对比,并且用安兔兔作为测试软件。
由于不少2000-4500价位档的手机都采用骁龙765G这款Soc,这样比较结果就具有代表意义。麒麟820的总分为382816分,其中GPU部分为116203;骁龙765G这边的总分是323528分,GPU部分的得分是92572分。可以看到,两者在GPU部分足足差了20000多分,而且GPU分数的每个子项成绩上,麒麟820也是全面领先。

至于麒麟820的AI 跑分,更是一骑绝尘,仅次于麒麟990和天玑1000,就连号称搭载15颗tops的骁龙865也不是对手。

最后的亮点就是荣耀30S的售价:8+128G版售价2399元;8+256G售价2699元。
荣耀掌门人赵明说:荣耀30S将掀起5G手机普及风暴。确实,从性能上看,荣耀30S的部分性能已经达到准旗舰级的水平,但价格却是中端机的价格,加上麒麟820的加持,荣耀30S确实会引起部分中端机用户的购买狂潮。
荣耀30S发布之后,作为友商,小米掌门人雷军、红米掌门人卢伟冰马上在微博上又掀起了一阵科普、反击风暴。对此,荣耀掌门人赵明回应:希望友商能秉持良性竞争的心态,不要剑走偏锋。
虽然赵明认为荣耀30S的准旗舰水平可以击败其他厂商的3000元以上的骁龙765G的手机,但受冲击最大的就是友商的红米K30 5G。发布会后,红米K30 5G也是应声降价200元。

小编也整理了一下荣耀30S和红米K30 5G的主要性能对比:




经过对比,无论是摄像头参数还是芯片,红米K30 5G都不如荣耀30S。
在游戏体验上,搭载骁龙765G芯片的红米K30 5G的表现也是比荣耀30S差上不少。当然K30 5G的唯一亮点就是支持120Hz的高刷,比荣耀30S的60Hz还是强上一大截,但随之而来的却是发热和续航问题。
在综合性能上,荣耀30S确实是降维击败红米K30 5G。
最后就是售价:
荣耀30S的售价:8+128G版售价2399元;8+256G售价2699元。
红米K30 5G的售价经过一轮降价之后:6+64G版售价1999元;6+128G版售价2199元;8+128G版售价2399元;8+256G版售价2699元。

2020-04-26 14:41:17