随着国内疫情防控形势持续向好,近期资本市场的投资情绪在逐步回升,海内外科技板块明显活跃,美国一众科网巨头如苹果公司(Apple Inc.)、微软、Google股价逐步回暖,亚马逊股价则再创历史新高;国内云办公、数字货币、新基建等领域的龙头公司股价亦造好。其实从过往历史来看,每一次大的危机面前,都将产生一批新的龙头公司,蕴育出新牛股,相信此次疫情也不例外。
目前港股科网股走势较为分化,腾讯、金山等整体处于震荡回升阶段,SaaS领域的金蝶,和美国SaaS龙头Salesforce以及疫情期间表现亮眼的ZOOM一样,整体处于强势阶段。随着今年5G的加速落地、新型基础设施的投入叠加国产替代的推进,港股科网板块仍将是市场投资重心,可以关注基本面良好、估值具有优势的潜在上涨标的。
从投资主线上看,“新基建”仍是核心赛道,而纵观“新基建”的七大方向,其中与IT产业直接相关的有4个:大数据中心、人工智能、5G和工业互联网,其余三个板块特高压、城际高速铁路和城际轨道交通、新能源汽车充电桩也离不开IT系统的支持。因此,新基建下,IT行业有望成为最受益的板块。
港股IT龙头仅有中国软件国际(354.HK)一家,中软国际作为中国大型综合性软件与信息服务企业,连续两年入围Gartner全球IT市场份额排名TOP100,业务覆盖政府、制造流通、金融、移动应用、电信、公用事业、能源等多个行业,与华为、中移动、阿里、腾讯等互联网巨头均有紧密合作。
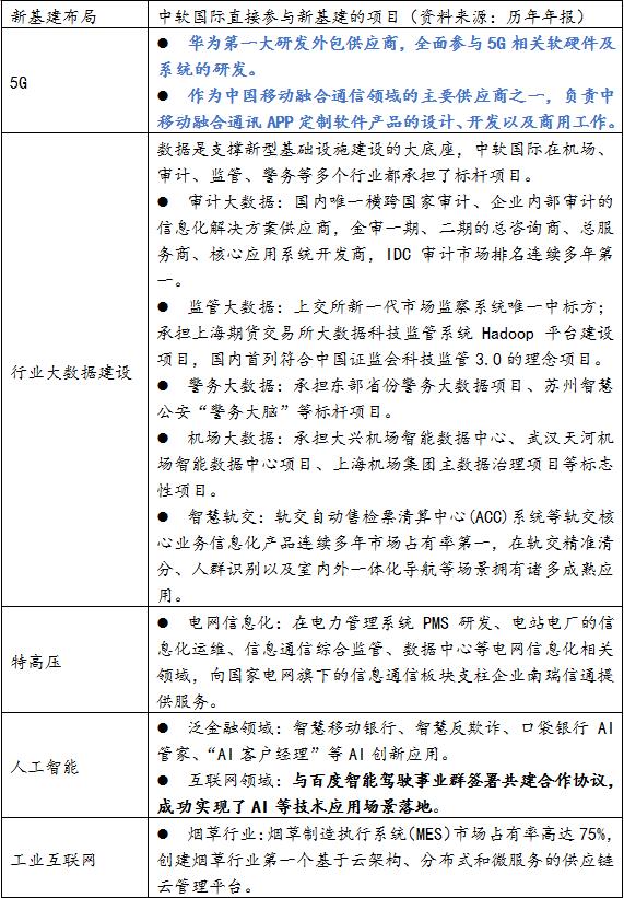
从年报上看,中软国际的业务与新基建中的5G网络、大数据中心、人工智能、工业互联网密切相关,并与客户形成了紧密合作,携手客户推进数字化转型。

由于中软国际过往持续服务头部客户,形成了较强的客户粘度和认可度,因此在新旧基建的转换中,公司持续处于先发合作优势。从多家机构预测来看,2020年新基建投资规模将达1-3万亿,相信中软国际作为龙头IT公司,将从新基建的红利中持续受益。
除了新基建外,国产替代亦是值得重点关注的赛道。2020年是国产化替代落地的大年,作为主力军的鲲鹏生态落地进度也成为市场关注的热点。根据IDC预测,到2023年,全球计算产业投资规模为1.14万亿美元,中国计算产业投资规模为1043亿美元,接近全球的10%,未来鲲鹏计算产业生态将从“树立标杆客户”到“拓展部分行业”再到“实现全行业全场景覆盖”,践行三步走战略掘金万亿全球计算产业。
而中软国际除了港股IT服务龙头,亦是最纯正的鲲鹏标的。作为首批“华为云鲲鹏凌云伙伴计划”的生态伙伴、华为合作紧密的IT服务商,中软国际已全面参与鲲鹏生态建设。资料显示,中软国际斩获华为首个鲲鹏云迁移项目框架合同,目前鲲鹏移植专家服务已覆盖30余行业场景,拥有500+组件迁移实施实战经验,贡献技术最佳实践400余例。公司与华为联合发布了基于鲲鹏底座的轨道交通票务云,并实现了智能客服、实时反欺诈等多个产品的鲲鹏测试认证。公司还携手华为先后在西安、重庆分别成立了鲲鹏联合创新实验室和人工智能创新中心,联合技术攻关。同时公司与华为共同打造“鲲鹏计算产业生态中心”,合作建设鲲鹏计算产业园、应用系统鲲鹏转化平台、基于鲲鹏的行业解决方案孵化平台、全国性鲲鹏产业认证机构,实施鲲鹏人才培养计划,推动鲲鹏计算产业创新发展
图:中软国际是华为鲲鹏云生态运营的重要合作伙伴(资料来源:官网投资者材料)

据悉,华为去年已拓展近百个鲲鹏城市,据测算,围绕鲲鹏产业的产业运营、IT工程、人才培养、鲲鹏转化等核心产业活动市场空间亦在数百亿元,而中软国际作为鲲鹏产业的核心运营商,有望从鲲鹏产业中获得新的增长空间。
除了需求端受益于新基建和鲲鹏生态的落地,中软国际商业模式在不断升级,在传统IT服务的基础上,朝着云计算、构建产业互联网平台方向转型。疫情期间,中软国际旗下解放号,充分发挥软件产业互联网的平台及生态优势,迅速开辟“战疫优选”板块,汇集平台上四十余万工程师,聚焦协同办公、远程医疗、IT运维、医院物资管理,开发出上百款产品和解决方案,发挥解放号产业互联网平台的生态价值。
当前新冠肺炎疫情仍在全球蔓延,疫情倒逼下,产业互联网的“入市”时间被大幅提前,此次疫情深层次倒逼全球产业链、供应链调整,正是利用产业互联网改造提升、改造传统行业的最好时机。
总体来看,此次疫情后的科网股复苏行情,中软国际还是沧海遗珠,公司作为港股IT龙头、鲲鹏核心标的,当前仅13倍静态PE,极为低估。公司上市以来业绩持续增长,2019年收入突破120亿,经营净现同比增长368%,均创历史新高。作为仅4港元出头的数字基建的新霸主,深耕华为鲲鹏生态,中软国际没有理由被忽视。

2020-04-28 22:01:53