自2018年5月起,亿欧汽车持续以月为单位为大家提供汽车出行领域全产业线的体系化信息内容,每月初发布,涉及到的类目有:产业政策速递、产业投融资动态及趋势、大公司大事件等,欢迎大家关注。
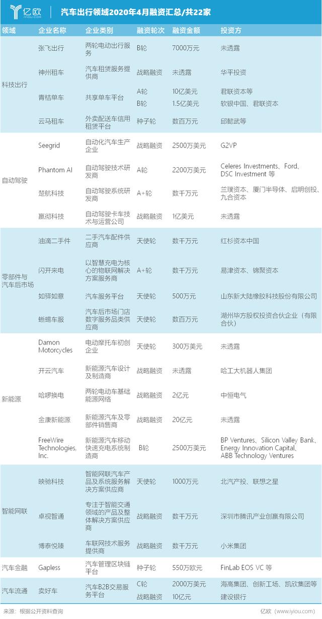
为方便大家了解、回顾2020年4月汽车出行领域的创投市场,亿欧汽车整理出了当月相关企业投融资情况。据亿欧汽车统计,2020年4月,共有22家业内公司更新了投融资信息,涉及到的细分领域包括:新能源(5家)、科技出行(4家)、自动驾驶(4家)、零部件与汽车后市场(4家)、智能网联(3家)……
本次更新的投融资消息主要来自亿欧汽车相关报道,并参考其他媒体信息,如有遗漏,欢迎补充。
以下为2020年4月完成融资的企业及相关信息:
若按照领域划分,新能源为本月融资热门领域,融资企业数量均占全行业23%。其次分别是科技出行、自动驾驶、零部件与汽车后市场领域企业,分别占18%;再次是智能网联领域企业,融资企业数量占全行业14%。此外,汽车流通、汽车金融领域企业,合计占比9%。
从融资轮次看,本月完成战略融资的企业数量最多,占融资企业总数的37%;其次是完成天使轮融资的企业,占融资企业总数的21%;再次是完成A轮/A+轮融资的企业,占融资企业总数的17%;此外,完成了B轮、种子轮、C轮融资的企业,共占总数的25%。
此外,从融资金额上来看,在全行业22家完成融资的企业中,滴滴出行旗下青桔单车在本月共完成两轮融资,共计11.5亿美元(约合人民币81.2亿元)的融资,位居榜首。而这也是青桔的首轮融资。此次融资后,中国共享单车的博弈将更加激烈。
部分企业融资情况简介:
开云汽车获哈工大机器人集团战略融资,正式进军宅配市场
4月7日,新能源汽车设计及制造商开云汽车宣布,于近日获得了来自哈工大机器人集团的战略融资。据悉,开云汽车将借助哈工大机器人集团在机器人产品、技术、运营等优势,持续深化在城市宅配领域的战略布局,加快构建宅配物流基础设施。
开云汽车方面对亿欧汽车表示,通过与哈工大机器人集团的合作,可以从多维度补强企业在机电一体化和自动化控制方面的实力,通过实时在线、自动化、智能化的新能源载具,在拣货、运输、配送多环节推动城市即时宅配模式的升级。此前,开云汽车曾获得由华兴资本、熊猫资本投资的Pre-A轮融资;由哈工大机器人集团投资的战略融资。截至目前,其累计融资额已超亿元。
来源/开云汽车官方
哈啰换电获中恒电气2亿元投资
4月8日,哈啰出行与宁德时代、蚂蚁金服合资成立的福建宁德智享无限科技有限公司(简称:宁德智享)获得中恒电气2亿元投资。中恒电气表示,此次投资将加深其在智能产品技术研发方面与哈啰出行的合作。哈啰出行表示,本次合作将有利于双方在技术、资源和渠道等方面优势互补,推动换电行业新一轮快速发展,助力两轮数字化市政基础设施建设,为国家新基建“添砖加瓦”。
资料显示,宁德智享成立于去年6月,由哈啰出行、宁德时代、蚂蚁金服首期联合出资10亿元组建,也称之为“哈啰换电”。三方致力于协力打造两轮基础能源网络,向全社会提供便捷换电服务。据悉,哈啰换电目前已在多个城市运营。
加速千亿级车载雷达市场布局,楚航科技获数千万新一轮融资
4月9日,楚航科技宣布已顺利完成数千万元A+轮融资,本轮融资由兰璞资本领投,厦门半导体、启明创投、九合资本参与。此前,公司曾在2018年5月,获得九合创投的天使投资。并于2019年3月,获得启明创投与兰璞资本的A轮投资。
楚航科技CEO楚詠焱对亿欧透露,“此次融资资金将主要用于巩固前期战果,强化内部调整以及工具链完善,同时将加速产品技术研发,开展以77GHz毫米波雷达技术为核心的智能驾驶系统及生产落地,完成量产爬坡,聚焦于正在做定点测试的关键项目,考虑进一步加大市场推广。”
汽车B2B交易服务平台“卖好车”完成逾2000万美元新一轮融资,海高集团领投
4月16日,汽车B2B交易服务平台“卖好车”宣布已完成逾2000万美元C轮融资,由海高集团领投,创新工场、凯欣集团追加投资,多家机构跟投。据悉,该笔融资主要用于行业基础设施的数字化改造。
资料显示,卖好车成立于2014年,总部位于杭州,为中国三四五线城市的中小型汽车经销商提供供应链服务,主营业务包括交易服务、物流仓储和供应链金融,覆盖从主机厂到经销商门店之间的流通环节。此前,卖好车曾在2018年3月宣布获得超过5000万美元的B+轮融资,由凯欣集团领投,北极光创投、梧桐树资本、LBI跟投。
滴滴青桔单车获10亿美元首轮融资:8.5亿美元来自滴滴内部,剩下由君联和软银提供
4月21日,据TheInformation报道,滴滴出行旗下青桔单车近日完成的10亿美元融资,其中有8.5亿美元来自滴滴内部,剩下的1.5亿美元由君联资本和软银提供。此前,有报道称,滴滴旗下独立品牌青桔单车近日获得超过10亿美元融资,君联资本领投,另一家国外大基金跟投。这也是青桔的首轮融资。
来源/亿欧网
嬴彻科技完成1亿美元融资,开发自动驾驶卡车
4月29日,自动驾驶卡车技术与运营公司嬴彻科技宣布已完成1亿美元股权融资。同时,嬴彻科技已完成与东风商用车联合开发的量产L3自动驾驶卡车的A样车验收。据悉,嬴彻科技将于2021年年底,联合中国主机厂批量交付L3自动驾驶卡车。作为自动驾驶卡车领域的初创公司,嬴彻科技的业务模式是“技术+运营”。 嬴彻科技聚焦于中国的干线公路货运场景,自主研发自动驾驶技术,与汽车行业合作量产自动驾驶卡车,向物流企业提供高效、节能、安全的自动驾驶卡车资产服务。

2020-05-02 21:46:11