各位老乡晚上好,今天A股真刺激,看的人心惊肉跳!深V虽然爽,但心脏受不了啊,没颗强大的内心,迟早会被玩坏, 热股哥建议大家多锻炼一下心脏,毕竟以后还有日内40%的玩法!
简单说说今天的盘面,昨晚爆出了创业板注册制的消息,各大财经平台都炸锅了, 这次提出的规格很高,跟当时的科创板一样,最快年内就有可能落地,多空双方势均力敌,一会热股哥说说自己的观点。 从今天早盘来说市场的人气依旧比较低迷, 竞价就有10只个股跌停,昨天炸板的德威新材、农产品、汇金股份今天都是跌停开,空间板供销大集竞价也是被核的状态,高位股的接力也要万分谨慎。
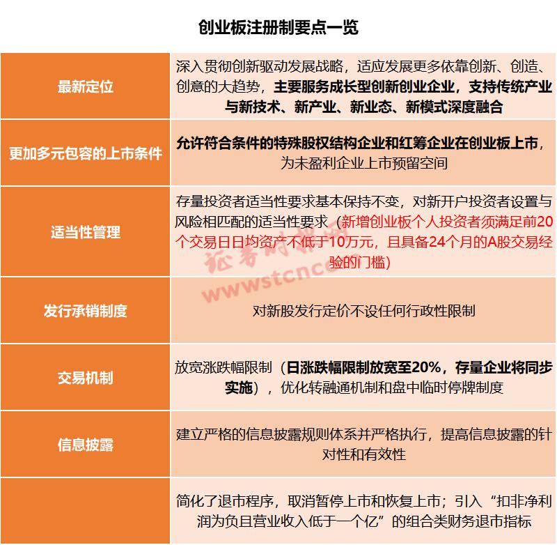
上午市场热股主要来源于创投和金融板块,竞价创投要么顶一字、要么大幅高开,开盘后很多个股没有承接只能选择回落。创业板注册制的要点基本都在下边这张图里了:

作为一个短线玩家,很多人最关心的就是短线还能不能愉快的玩耍。游资打板、散户追涨是A股一大特色,尤其是10%的涨跌幅限制和T+1的交易规则,就是短线沃土。 注册制之后热股哥个人的观点是短线不会消失,甚至会更为暴力,肯定会衍生出很多新玩法。与之对应的风险肯定会提升,所以 还是要把重心放在自我提升之上。
其次昨晚看到很多人拿科创板举例子,毕竟科创板设立之后没有出现过连板股,热股哥觉得不是出不来连板股, 只是因为玩家太少、之前对科创板的形容都是:镰刀太多、韭菜太少,而创业板本身就有很好的群众基础。10万的应该谈不上很大门槛,所以还会有资金愿意去博弈更大的利润, 当然了行业龙头自然也会受到资金的追捧。
至于垃圾股、壳股大概率是要退出逐步退出历史舞台了,这个是毋庸置疑的。最后就是很多人说的加速去散户化,A股现在股民已经超过1.6亿,注册制的确会把一部分非专业投资者挤出去,不过热股哥相信再来一波牛市一样会有更多人挤进来,毕竟未来好的投资渠道所剩无几了,而且 现在还在炒股的多数都是人精。
节前防守为主
创业黑马

这个板块其实没啥可说的,昨天第一天爆发,强度就一般,热股哥个人以为是新三板精选层消息的刺激,没想到晚上出了更大的瓜,是不是有资金提前知道不清楚,但从强度来讲,知道的人应该也不多,不然昨天竞价、尾盘都会有资金去抢。今天这个也算为数不多的热点板块。创业黑马、中迪投资、九鼎都是一字开,老妖市北高新、鲁信创投冲板但没封住,昨天首板晋级的不多。 明天重点就看市值最小的创业黑马能不能打出高度了,目测难度很大。另外早盘封单比较多的是华控赛格,热股哥同样觉得明天难度不小, 如果超预期出线,那深赛格就是机会。
晶方科技

泪流满面!科技股终于动了,最近很多科技股业绩都很牛,从最早的紫光国微、华天科技到通富微电、韦尔股份再到昨晚的晶方科技、立讯精密,业绩都是翻倍、甚至上百倍的, 性价比优势已经很明显了,可惜资金就是不买账,一定程度上也是人心散了。早盘晶方科技20分钟涨停,也算给科技股一剂强心针。 而且创业板注册制本身对于有基本面支撑的个股就是利好,还有就是老美那边又不老实了。

这则消息早上就有注意到,盘中又被媒体推了一次,助推晶方科技上板之后,最近比较活跃的容大感光、同益科技涨停。随后整个科技板块开始移动,业绩好的卓胜微涨停。 今天整个科技股是明显有增量资金介入的,像卓胜微、移远通信、圣邦股份、北方华创、韦尔股份等个股已经逐步走出台阶。目前尚在底部的就是闻泰科技、兆易创新、北京君正等,接下来就需要观察这些科技股能否发动补涨行情,同时已经走出底部的个股能否继续吸引增量资金流入, 上周热股哥说过,底部的利空要反着看,节后可以重点留意一下这方向了,尤其是小长假期间外围可能会不老实。
供销大集

这个是昨天两市的高度,今天竞价开的比较低,所以开盘后转强的概率就比较低了,早上指数下杀之际直接跌停,临近11点就有资金翘板,午后一度两次冲击涨停板,遗憾的是没有封住。 龙虎榜很漂亮,大佬桑田路连续三天买入,今天虽然做T,但手上还有不少货,说明还是继续看好,经过道恩股份和江南高纤之后, 桑田路已经被市场冠以“欢乐海岸”的称号,席位溢价不差,相较中信分公司也好出很多。另外就是今天农业板块的异动也比较明显,老妖金健米业尾盘也在飙车、深粮控股跌停开板一度拉到平盘,本身也是防御方向。
剩下的一起说了,国电南自和省广集团盘面反馈太差了,有点手拉手一起走,谁先反弹谁是狗的感觉了,尾盘来看省广略强,日级别来看俩货都没守住10日线,国电南自一季度还是亏损的,明天如果再跌说不定就有人忍不住捡货了,稳健的自动回避。
今天指数又深V了一把, 上午那波下杀明显有恐慌资金出来了,大盘依旧守在了20日线之上,收盘虽然有回落,但 整体热股哥偏乐观了,要不是考虑到五一,可能就上仓位了,接下来只要能稳住,节后吃肉的几率还是比较大的。短线方面, 离注册地落地还有一段时间,现在就是情绪炒作期,对于连跌几天的个股再杀一下可能就有反弹出现了,稳健的还是继续等五一之后再战。

2020-05-07 19:22:31