魅族PRO6 Plus是魅族在2016年11月所推出发布的一款年度旗舰手机。
在性能配置上,魅族Pro6 Plus搭载了一枚采用了14nm工艺的三星Exynos8890处理器,八核心架构设计,其总体性能比上一代要提升34%,除此以外还搭载了 Mali T-880 MP12的图形处理器,其性能整体上是上一代的1.6倍。

在外观上魅族Pro6 Plus采用了金属一体机身的设计,非全免屏,正面是标志性的椭圆Home按钮,并且集合了心率检测功能以及指纹解锁功能,机身中框则是采用了Floating Design微弧边框设计。

而就在最近,这款机型也是迎来了最新的FLyme 8的稳定版本更新升级,版本代号为Flyme 8.0.5.0A,升级更新包大小为91.11M。

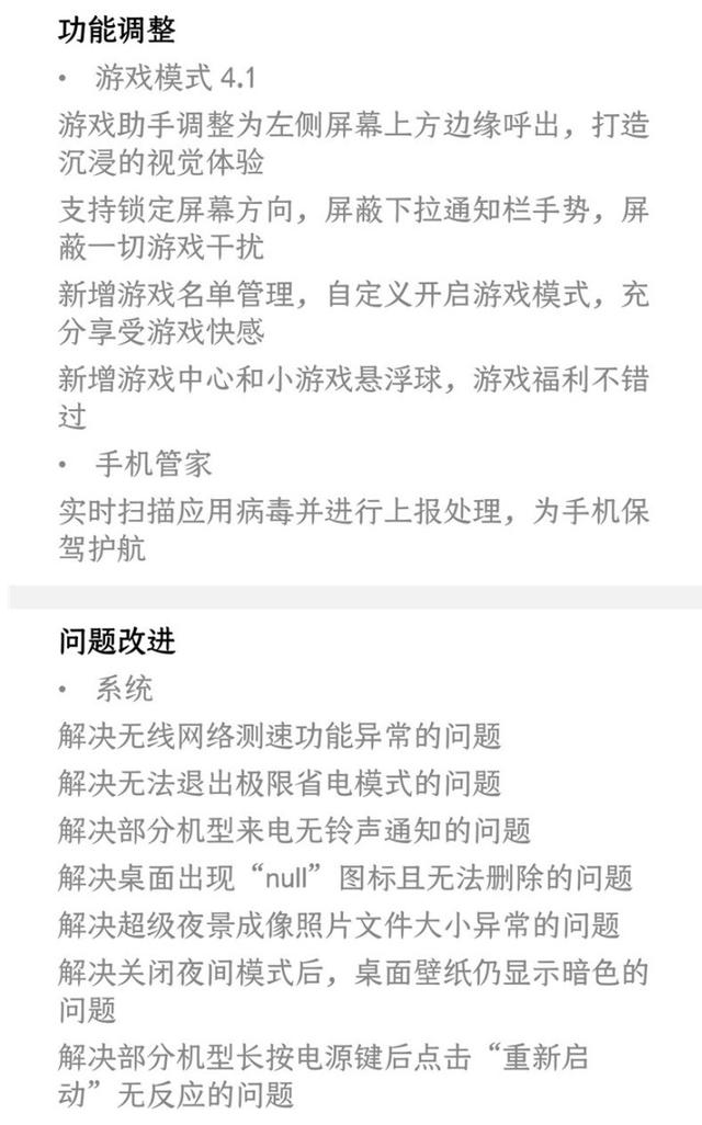
而从具体的功能性上来说,全新的Flyme 8也是基本上分为功能调整以及问题改进两个部分,其中功能调整就是带来了全新的游戏模式4.1以及手机管家,优化了在游戏时的应用体验。
而问题改进部分则是主要的出现的一些Bug的优化升级更新。

2020-07-19 15:53:36