智东西(公众号:zhidxcom)文 | 韦世玮
2020年开篇不久,“投资公司”小米又开始有所行动了。
巴菲特说:“别人贪婪时我恐惧,别人恐惧时我贪婪”,在全球经济陷入危机边缘的时刻,雷军的小米产业基金已经开启贪婪模式。
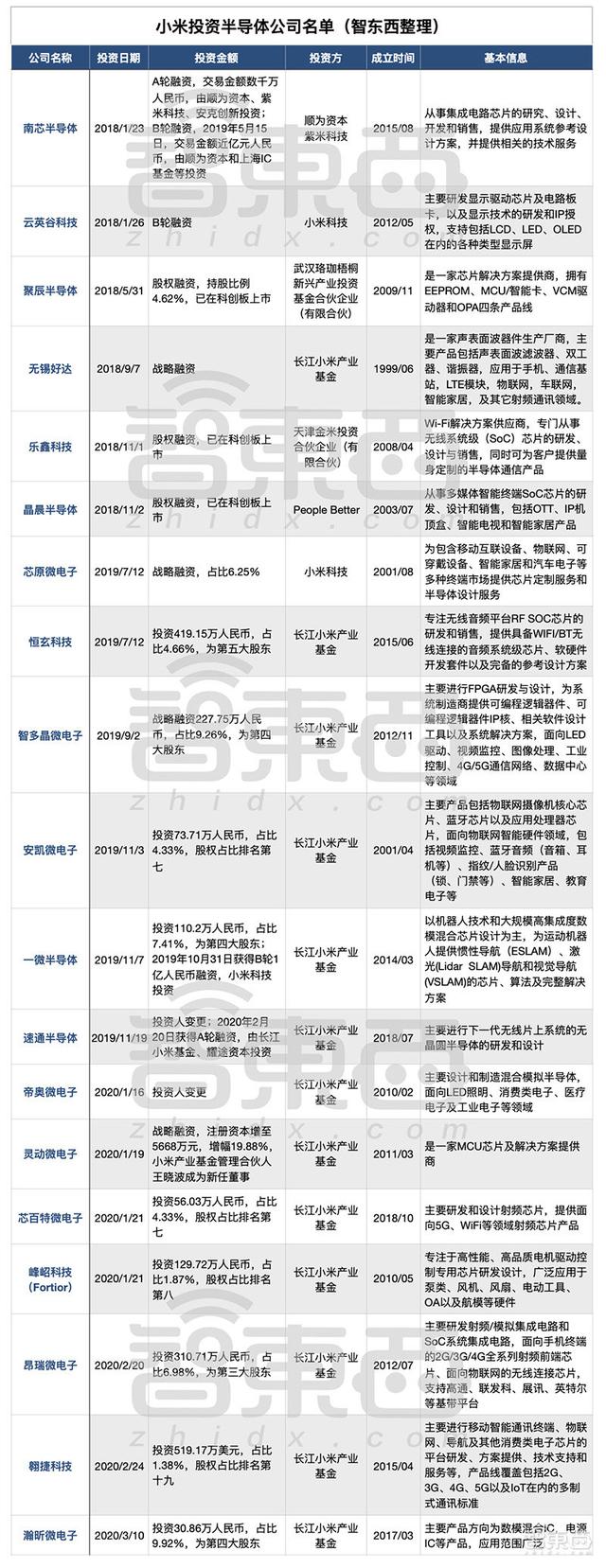
从1月16日起,小米集团通过旗下的湖北小米长江产业基金合伙企业(有限合伙),简称小米长江产业基金,在短短两个多月内,先后投资了帝奥微电子、灵动微电子和翱捷科技等八家半导体公司。
这一波操作,距离2019年11月19日,小米第一次投资速通半导体才过了不到半年。至此,小米供应链投资版图一隅,半导体布局已扩展至19家,覆盖Wi-Fi芯片、射频(RF)芯片、MCU传感器和FPGA等多个领域。
小米的造芯梦并未停止。
去年10月,智东西曾针对小米的供应链投资情况进行了调查报道,围绕小米的生态链和供应链投资战略,尤其是半导体领域进行了梳理。(《小米突围战:两年投资12家供应链企业的布局与厮杀,雷军还有多少底牌?》)
小米在2019年第二季度财报中透露,截止2019年6月30日,其共投资公司超过270家,总账面价值287亿人民币,同比增长20.8%。与此同时,截至8月20日,它已投资12家供应链公司,覆盖半导体到智能制造领域。
其中,它所投资的8家半导体公司,不仅在短期内为自身的“AI+AIoT”双引擎战略提供了续航动力,同时也为它长期冲击芯片研发市场,打通产业链“经脉”埋下了技术伏笔。
而这些,都是小米在澎湃S2芯片流产后,针对半导体领域所进行的产业链“自救”与新打法。
随着小米在2020年以来的一系列投资动作,智东西决定再次聚焦小米的半导体投资规划,在探究小米在半导体领域的布局与进展的同时,也从中摸清它隐藏在背后的战略思路和变化。
与此同时,小米的产业链投资战术是否真能开创出新的技术布局玩法?长路漫漫,小米的造芯之路又体现了雷军的哪些野心和期待?
一、2020年连打“八枪”,加速半导体供应链投资
今年2月,在小米开年首个产品发布会上,在太空走了一遭的旗舰机小米10再次引起行业热度,其中撑起产品性能的主角,也从高通骁龙855升级到了骁龙865。
骁龙865“光环”加持的背面,是小米澎湃S2“暗淡”的第三年。
“自研芯片”一词,从2017年小米5C手机及其搭载的澎湃S1面世后,逐渐成为小米的又一软肋,而这也是一个早已被行业讲“烂”了的故事。
2018年,自小米旗下的半导体公司松果电子重组,成立南京大鱼半导体后,小米的自研造芯路在外界看来似乎已经停止了步伐。
虽然在一年后,大鱼半导体联合平头哥共同发布了名为U1的NB-IoT SoC芯片,面向物联网领域,内置GPS和PA(功率放大器芯片),支持北斗NB-IoT R13,却未在市场中掀起太大的浪花。回头看,不知从什么时候起,松果电子的官网也早已落满了灰,显示无法访问。
但与小米自研芯片进程缓慢相反的是,小米的半导体投资动作正逐渐加快。
2018年1月23日,小米旗下的紫米科技和雷军合伙创建的顺为资本,对从事集成电路(IC)研究和设计的半导体公司——南芯半导体进行了A轮投资,交易金额数千万人民币,打响小米踏足半导体投资战场的第一枪。
随后两年里,小米投资“引擎”不断加速,相继入股了云英谷科技、乐鑫科技、芯原微电子等19家半导体公司,覆盖显示驱动芯片、MCU传感器、Wi-Fi芯片和射频芯片等多个领域。其中,聚辰半导体、乐鑫科技和晶晨半导体3家公司,已成功在科创板上市。
而小米的这股冲劲儿也延续到了2020年,并在市场展现出更猛的势头。
自1月16日以来,小米旗下的湖北小米长江产业基金合伙企业(有限合伙),简称长江小米产业基金,在两个月内共投资了8家半导体公司,新增投资7家,远远超过以往频率。
据公开信息统计,这8家半导体公司分别为帝奥微电子、速通半导体、芯百特微电子、Fortior(峰岹科技)、昂瑞微电子、翱捷科技、灵动微电子和瀚昕微电子。
1、帝奥微电子
成立于2010年2月的帝奥微,是一家混合模拟半导体IC设计及制造公司,其创始人兼董事长鞠建宏毕业于美国纽约州立大学电子工程专业,在正式创立帝奥微前,他曾在美国仙童半导体有着近十年的工作经验,负责芯片的设计、技术、应用和市场等工作。
目前,帝奥微面向消费类电子、智能家居、LED照明、医疗电子及工业电子等领域,提供相应的芯片解决方案,主要产品包括LED照明元件、超低功耗及低噪音放大器、高效率电源管理电子元件,以及应用于各种模拟音频/视频的电子元件。
截至2019年7月1日,帝奥微已申请65项各类专利。其中,已授权发明专利15项、已授权实用新型专利17项。
据江苏南通苏通科技产业园区管理委员会公开信息,2019年6月30日,帝奥微已获得科创板上市入轨。
而在2020年1月16日,帝奥微也迎来了小米的一笔战略融资,其股东新增长江小米基金,持股17.23%,但关于交易金额尚未披露。
2、灵动微电子
灵动微电子是一家MCU芯片及解决方案提供商,成立于2011年3月,其董事长兼CEO吴忠洁博士毕业于东南大学,有着多家大型芯片设计公司工作经验。
在产品方面,灵动微电子基于Arm Cortex-M0及Cortex-M3内核,研发了MM32系列MCU产品,主要为F/L/W/SPIN/P五大系列,分别针对通用高性能市场、超低功耗及安全应用、无线连接、电机及电源专用,以及OTP(One Time Programable)型MCU。
据了解,MM32系列MCU产品已广泛应用于汽车电子、工业及电机控制、智慧家电及医疗、消费电子等市场。
实际上,早在2015年8月31日,灵动微电子就已在新三板挂牌上市,但该公司在2019年发布公告称,其将于3月14日起终止股票挂牌,宣布退市。
紧随着小米半导体产业链投资的扩大,小米也将投资的目光聚焦在灵动微电子的MCU技术优势上。今年1月19日,灵动微电子获得长江小米产业基金投资的战略融资资金,注册资本增至5668万元,增幅19.88%。
与此同时,小米产业基金管理合伙人王晓波成为灵动微电子新任董事。
3、芯百特微电子
相比于小米投资的其他半导体公司,成立于2018年10月的芯百特则显得尤为年轻。
据了解,该公司创始人兼CEO张海涛从清华大学微电子专业硕士毕业后,赴美求学获得了加州大学微电子系博士学位,并在高通、TriQuint和RFaxis公司有着十余年工作经验。同时,他也曾带领研发团队负责苹果iPhone5/6和德州仪器WiFi射频终端项目。
芯百特主要利用高性能射频芯片技术,进行无线通讯射频器件的设计和研发,产品布局5G、Wi-Fi和IoT等领域,面向通讯设备、消费电子、汽车电子、医疗电子和智能设备等多个市场。
目前,该公司已研发出Wi-Fi 5前端模块(FEM)、5G通讯功率放大器和射频开关等产品,与小米、联想、中国移动和中国电信等公司达成合作伙伴关系。
今年1月21日,芯百特也披露其第一笔股权融资情况,长江小米产业基金投资56.03万人民币,持股占比4.33%,成为该公司第七大股东。
4、峰岹科技(Fortior)
成立于2010年5月的峰岹科技,是一家较为低调的IC设计公司,主要研发电机驱动控制专用芯片。
据调查,创始人兼CEO毕磊在2012年曾入选国家中组部的第八批“千人计划”,而CTO毕超在2015年同样也入选了第十一批“千人计划”,这是我国针对引进归国人才方面,所实行的一项重要人才政策。
与此同时,毕超担任新加坡国立大学博士后导师、IEEE高级会员,并曾担任新加坡科技局资深科学家,在电机技术领域有着丰富的研发经验。

2020-03-18 20:28:44