4月14日下午,互联网资讯博主孔庆勋在个人微博上写道:
实名做空拼多多,很可能是下一个瑞幸。今晚会发布针对拼多多的做空报告,大家可以先看看这张表,标红的部分就当纯属巧合好了。
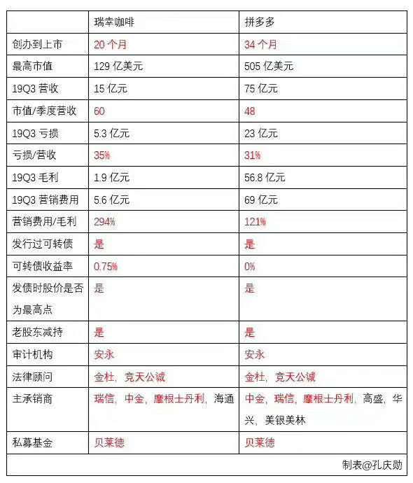
他放出的一张图表就是下面这张瑞幸咖啡与拼多多在创办到上市的时间长短、最高市值、2019年第三季度营收、亏损、毛利、营销费用、是否发行过可转债、老股东减持、审计机构、法律顾问、主承销商、私募基金等17项信息上的对比,其中标红的项目有11项。
两家公司的审计机构都是安永,主承销商中也有三家重合的,分别是瑞信、中金和摩根士丹利。至于在“市值/季度营收”、“亏损/营收”以及“营收费用/毛利”这三项比值上面,从这张表中看只有“亏损/营收”一项瑞幸咖啡是35%,拼多多是31%,有点接近,但另外两项则差距较大。
说瑞幸咖啡和拼多多两家公司的数据有多处巧合,CEO来信君感觉还是为时尚早。至于承销商方面,被标红为“巧合”的三家公司中,其中两家瑞信和摩根士丹利还曾经是阿里上市时的6家主承销商中的2家,其实都是相对靠谱的金融服务机构。
因此单凭这张图很难说明什么问题。孔庆勋称将会在今晚发布做空报告,截止晚上11点钟,他并没有发布相关报告。
孔庆勋在瑞幸咖啡门店前的自拍
另外,关于孔庆勋这个人也很有争议,他是一名95后,今年大概是25岁左右(2017年媒体采访他时,曾透露他当年22岁),他曾经在个人简历上这样描述自己:
8岁破解中国移动缴费系统,12岁给美国上市公司提出建议并被采纳,14岁为北京治堵给出全新解决方案,15岁为世界500强企业做出战略规划,16岁成为中国最年轻的移动互联网创业者,17岁成为中国最年轻的商业媒体独立撰稿人。
不愧是暨南大学市场营销专业的毕业生,这履历听上去很高大上,简直像个天才的样子,但相信很多人都会有个疑问:这些都是真的吗?
孔庆勋这些个人介绍也曾在2016年、2017年前后引起广泛质疑,至今在知乎等平台还有相关讨论的文章存在。
2018年,孔庆勋也在币圈小有名气,他曾以极豆资本合伙人、medialink项目投资人及社区负责人、ChainPlus联合创始人的身份接受媒体采访。
在采访中他自称在高中时期就开始创业,模仿王兴的美团做了校园O2O项目,2015年第二次创业做了创业猫项目,“做的是企业服务平台”,2016年又转型做新媒体。2017年他说自己“All in”区块链,2018年投资的Medialink项目想要用区块链技术升级传统的广告媒体行业……
四年连跳4个行业,还好孔庆勋一直在折腾创业,自己当老板。否则他这份简历拿去求职,估计很快就会被HR们Pass掉。
而他个人微博目前置顶的一个消息显示他在运作一家名叫VS Group的科技金融集团公司,担任CEO一职。
这家VS Group公司的介绍是:公司业务分布在国内的北京、深圳、广州、香港以及海外的新加坡和塞舌尔,也是行业内为数不多实现全球全产业链布局的科技金融集团公司,总体资产规模超过4000万美元。
今年2月份,VS Group公司还曾接受币圈媒体金色财经的专访,当被问到公司业务是否受到疫情的影响,公司会不会裁员这些问题时,VS Group方面的回答是:
账上的现金仍然可以维持3-5年的开支,暂时不会考虑裁员。公司部分高管已经提出了主动降薪甚至不拿工资,但都没有批准。
这么看来,这家公司还真不是一般的豪横!
目前孔庆勋担任三家公司的法人代表,分别是:广州威虎洞文化传播有限公司、广州稳胜区块链技术有限公司、霍尔果斯威虎洞文化传播有限公司,注册资本分别为150万元、300万元、100万元。
目前尚不清楚孔庆勋为何会拿拼多多与瑞幸咖啡相对比,但他今天宣布实名做空拼多多的消息并没有对拼多多的股价产生负面影响,截止今晚11点半,美股拼多多的股价仍然处于上涨5.5%的状态。
拼多多股价
看来孔庆勋实名做空拼多多的计划,暂时落空了。当然我们也期待孔庆勋真的能拿出一份有关拼多多的做空报告来,让我们看看他的做空,到底是碰瓷,还是真的有料?

2020-04-15 20:00:23