外链代发包收录,纯手工外链代发就找老铁外链代发平台
网站地图
收藏
搜索
伪原创工具
文章采集软件
1200元综合外链套餐B
500元综合外链套餐C
全部分类
软文外链套餐
软文外链代发
/
软文案例
博客外链套餐
新浪博客外链
/
博客案例
论坛外链套餐
论坛外链代发
/
论坛案例
B2B外链套餐
B2B友情链接
/
B2B案例
视频外链套餐
视频外链代发
/
视频案例
文库外链套餐
百度文库
/
豆丁文库
代发帖子套餐
代发产品
/
案例
老铁首页
外链代发
外链工具
站长新闻
SEO服务
软文发布
百度快速排名
站长交易平台
您的位置:
老铁SEO
>
站长新闻
>
科技
>
OPPO推出125W充电技术 兼容主流协议,支持手机平板笔记本
24万羊毛党入驻京东,谁是“背锅侠”?
瑞幸“新故事”,就是不盈利
最新资讯
疯了?小米一口气连投八家半导体公司
在1月17日至2月27日这一个多月的时间里,湖北小米长江产业基金合伙企业(有限合伙) (下称小米产业基金)投资(包括股权融资和战略融资)了八家半导体公司。自成立手机处理器研发公司至...
文章来源:老铁商城
2020-03-13
华为海思架构仍用外国技术,何时能不被卡脖子?原来早已备好后手
自去年被美国政府所硬刚之后,华为就一直都在各大网络新闻圈上刷屏。很多人都认为,如今的华为确实是太难了。 以一己之力来对抗国外的众多科技巨头属实是非常不易,不过在去年,也是...
文章来源:老铁商城
2020-03-13
华为迎来最大考验!内部预计10年来销量首次下滑,反击措施已上线
今年农历春节前,华为创始人任正非参加了瑞士达沃斯世界经济论坛并参与对话,其中谈到了华为在美国打压下的生存问题。任正非认为,来自美国的打压不会对华为造成太大的影响,但会对...
文章来源:老铁商城
2020-03-13
苹果愁哭,intel放弃,基带芯片就这么难做?
无数的事实告诉我们,基带芯片实现确实非常难,比通用CPU难度还要大不少。 去年iphone11发布,但是作为苹果一年一款的主力手机版本,在这个时间节点,全球竟然都没有5G版本,并且同时传来...
文章来源:老铁商城
2020-03-13
广电的盘子,移动的菜
如何充分利用广电自身的相关优势并与当下相关产业进行结合,进而诞生出一个个全新的5G市场与业务,是中国广电与相关产业合作者共同面对的。 广电5G出新剧集了。 上一集 和国网的合作剧...
文章来源:老铁商城
2020-03-13
荣耀全新手机曝光,搭载麒麟820,或许是2020年千元机首选
哈喽黑粉们,欢迎来到 黑马公社 ! 最近发布了许多新机, 不过基本都是各家的旗舰机, 中端手机, 已经有一段时间没有得到更新。 相比于旗舰手机, 中端手机才是消费者购买主力 。 在去...
文章来源:老铁商城
2020-03-13
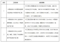
价值不菲:华为独家中标中国电信国际OTN扩容工程等项目
C114讯 3月13日消息(水易)来自中国电信官网消息,中国电信2019年国际OTN扩容工程等3个项目采用单一来源方式采购。最终华为技术有限公司和华为技术服务有限公司联合体中标。 公告显示,本...
文章来源:老铁商城
2020-03-13
眼看iPhone 12出不来苹果急了,请求越南免除700名工程师隔离
[PConline资讯]据外媒报道,受疫情影响,苹果的产业链受到了不小的冲击,复工推迟,产能迟迟上不来。作为三星电子和苹果公司的屏幕供应商,三星显示(Samsung Display)已经请求越南免除对其7...
文章来源:老铁商城
2020-03-13
360董事长周鸿祎美国回来后居家隔离,称目前身体无恙
周鸿祎 资料图 我正在家中自行隔离。360 集团董事长兼 CEO 周鸿祎近日在其 云出席 的一场线上发布会中表示。12 日下午,周鸿祎在朋友圈中表示:2 月 25 日、26 日参加 RSA 大会,于 3 月 3 日早...
文章来源:老铁商城
2020-03-13
罗永浩加盟小米,职位或将为“导购员”,雷军笑了
经历过磕磕绊绊的罗永浩,终于折腾不动了。 巨额的债务让一个中年男人向现实低下了头,那个曾经孤身一人面对全世界挑战的罗永浩,还是选择了站在巨人的肩膀上。 红米品牌的负责人卢伟...
文章来源:老铁商城
暂无
首页
上一页
1838
1839
1840
1841
1842
1843
1844
1845
1846
1847
1848
下一页
末页
热门资讯
seo入门教程零基础新手学seo必备
2019-03-11
如何绕过对方qq空间查看权限
2019-07-18
最全科普:阿里的P8是什么级别?
2019-10-27
教你电脑插入耳机没有声音怎么办
2019-07-18
教你怎么给文件夹设置密码
2019-08-09
鹿晗入珠 | “入珠”究竟是何等“壮”举
2019-07-31
网站被封,讲课被停!你还记得陈大惠老师吗…
2019-10-18
热门商品
精选文章
超千万人正承受60分钟以上极端通勤
2020-12-04
OPPO推出125W充电技术 兼容主流协议,支持手机平板笔记本
2020-08-15
微信支付时,若出现 “风险提醒”你很有可能正在陷入骗局
2020-07-05
同样做网络推广,为何你不赚钱?
2020-05-05
网络推广如何提高客户信任交易
2020-05-05
热门搜索
伪原创工具
蜘蛛池出租
百度快速排名一周见效_先上首页后付费
软文推广营销,新闻源发布推广,媒体发稿投放
天涯论坛发帖
百度手机快排 百度排名关键词seo优化排名/网站优化/百度快排首页
发新闻稿 门户行业地方网站媒体新闻发布发稿套餐 网络宣传推广
百 度知道|百度问答|内容编辑发布
百度主动提交插件 织梦dedecms百度实时推送主动推送
百度搜狗百科 搜搜百科 SOSO百科创建
在线客服
外链咨询
扫码加我微信
微信:juxia_com
返回顶部